时间:2012-03-29 09:47
人气:
作者:admin
自从被黑胶和原版开盘迷住以后,对CD产品已不屑一顾,难道时代的进步带来的先进数码设备反而不及过时的模拟设备?虽然旧时的模拟音源有其优越的地方,但毕竟从耐用性和内容的多样性相对今天来说,已经难以满足需求,数字音源是唯一的选择。如果用LP的效果标准来要求CD,理论上并不存在困难,而在实际应用中能达到这种要求的产品少之又少,是什么原因?于是本人也异想天开地想通过实践来知道一些相关答案。D/A芯片的三驾马车TDA1541、AD1865、PCM63据说是三大传世经典颇受青睐,一直以来都有听过多款不同版本的产品,其中滋味难以用文字语言来表达,有进口厂机,也有DIY产品,好听耐听的都是借朋友的,自己拥有的机器都不太满意,呵呵。
先从这几个经典芯片入手试试,按照自己的想法制作,摸石头过河,看看自己能做出什么水平的DIY作品出来,是否可以达到大侠们的制作水平,我个人没有多大信心,因为数字电路平时很少有了解,只好临时抱佛脚恶补相关知识、学习网友的经验,张冠李戴拉郎配把各种不同用途的芯片组合成电路试试。
成功是需要付出努力的,一番折腾调教后,就这样先完成了以下两个东西。
1:首先制作的是目前论坛最热、名满天下的TDA1541,据说,制作这个DAC难度不小,我自己也有买过几个不同版本的成品PCB自己组装,最终效果不说了,有好有坏,我觉得这个D/A最难做到的是空间感或声场的深度以及底噪。这些做过的的DIY作业,某些版本的声卡测试指标做得很好,无奈听感却不甚理想,记得不止一次的看到明大侠和其他网友提到过布线的学问技巧,自己有看了一些相关理论,觉得这方面的确是好声的前提,这些经验需要借鉴。
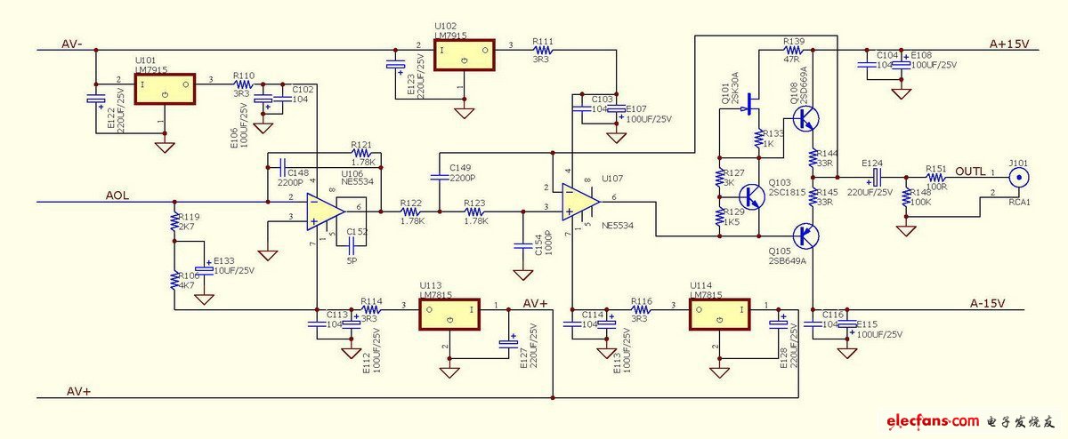
电源质量是声音品质的基石,这点似乎已经是广大diyer的共识,但是各式各样的电路形式却令人眼花缭乱,LM317、337稳压目前被大多数的设计者应用,但是自己有一点经验:78系列的稳压效果最终表述的声音我更喜欢(个人观点,请勿拍砖),另外的原因是自己手头上这样的零件很多,扔了浪费。IV/LPF据说是DAC的重要部分,决定产品最终的声音风格,选择什么形式的LPF也费些脑筋,论坛有运放、仿马兰士的HDMA的,为了省略调试的麻烦我还是选用了运放组合(见下图),

这个输出电路看起来是个独臂老人,仔细分析电路似乎是设计者有意少画了一个下臂电阻,不然输出中点不可能是0电位,但是调整1.5k电阻还是可以调整输出管的电流,这也是选择这个电路的原因。中点输出不在0电位,对于有耦合电容的时候却不一定是坏事,曾经见过一些国外玩家在制作音箱分频器的时候,故意给里面的电容用电池加一定的偏压,这样做的好处是可以令到电容的相位失真减少(不知是真是假哦),因此,这里的电路中点不在0电位,也许正是设计者的初衷。
下一篇:买音响常见五大误区