时间:2011-09-12 12:52
人气:
作者:admin
随着计算机网络和多媒体技术的发展,数字视频的应用越来越广泛,如DVD、网络会议服务、数字电视等。在这些视频处理与通信中,有效的视频编码是其关键技术。
H.264/AVC是ITU-T视频编码专家组和ISO/IEC运动图像专家组联合提出的最新一代的视频编码标准。H.264具有许多优良的性能[1]:压缩比更高,与现有编码标准(H.263、MPEG-4 Simple Profile)相比,在相同视频质量下,能节省大约50%的码流,图像质量更好,适应性更广,能较好地满足实时(视频会议)及非实时(存储、广播等)等各种应用。在DSP上实现H.264的实时编码具有较大的工程意义及经济价值。
1 H.264标准简介及DSP平台
1.1 H.264标准简介
H.264是ITU-T和ISO/IEC联合制定的最新的视频编码标准,于1997年由ITU-T提出,2003年3月形成最终标准草案。它包含了视频压缩领域的许多最新研究成果,主要采用了下面的技术[1]:
(1) 将编码分为编码层VCL(Video Coding Layer)和传输层NAL(Network Abstraction Layer)。将编码层和传输层分离,有利于H.264的扩展。
(2) H.264采用了空域内的帧内预测,共两种预测模式:intra16×16和intra4×4。其中intra16×16有四种预测方式,intra4×4有九种预测方式。
(3) 对于帧间预测,增加了预测模式,共七种预测模式。预测块从16×16可以最小细分为4×4。
(4) 增加了参考帧的数目,使预测更为准确。
(5) 将去块效应滤波放在编码环内,提高图像的主观质量。
(6) B帧可以作为参考帧,同时将图像的解码顺序与显示顺序分离。
(7) 采用整系数变换,提高变换速度。
(8) 采用CAVLC、CABAC等新的熵编码方法以提高编码效果。
(9) 提高了码流的抗误码能力,如对编码数据进行分割,一帧图像可以灵活地分为几个slice等。
1.2 基于Blackfin533的DSP平台
Blackfin533是ADI公司Blackfin系列中的一款高性能视频处理芯片。其主频最高能达600MHz,每秒可处理1200M次乘加运算。具有大量针对视频的专用指令,可以并行处理多条指令。
从总体上看,Blackfin533分为内核和系统接口两大部分。内核指处理器、L1存储器、事件控制器、内核定时器等;系统接口指SPORT接口、PPI接口、SPI接口、外部存储控制器、DMA控制器及与它们接口的外部资源等。
Blackfin533开发平台原理图如图1所示。摄像头输出的模拟视频信号经7113视频芯片转化为数字信号,此信号从Blackfin533的PPI接口进入Blackfin533,压缩后的码流由PCI桥传给PC机。此系统通过Flash启动,编码过程中的原始图像、参考帧及其他变量存储在SDRAM中。
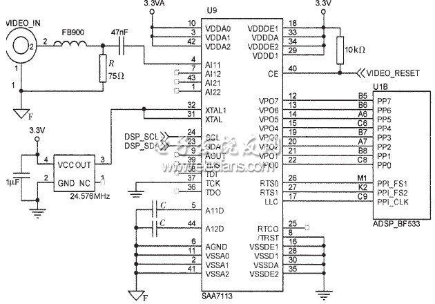
图2为H.264编码系统的视频输入模块。7113芯片从视频端子读入摄像头输出的模拟信号,通过并口将数字信号输出给Blackfin533。Blackfin533通过I2C总线对7113进行配置,使其输出YUV模式、ITU656模式及增强ITU656模式等。

图1 Blackfin533平台总体框架图

图2 视频输入模块

图3 H.264编码模块图