时间:2010-10-27 16:09
人气:
作者:admin
它的阻抗为300Ω,算是高阻耳机,用CD机的耳放输出接口推动它时,虽然声压也达到一定的水平,但由于驱动功率太小,开大音量时,失真较大,声音不耐听,发挥不了HD600的高音质特性,故决定自己制作一个耳机放大器。
过去几年里,自己也制作过几款不同的电子管放大器,单从听音感觉去比较,我认为电子管放大器的声音要比晶体管放大器更动听,因此耳机放大器也打算用电子管制作。上网看了一些耳机发烧友的制作经验并研究了很多不同种类的电子管耳机放大器线路后,再考虑自己的电子管存货,我决定选用Morgan Jones(摩根·琼斯)设计的电子管耳机放大器。
电路原理
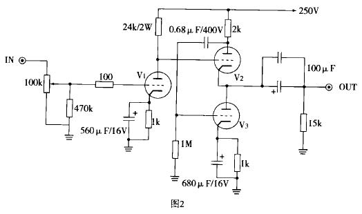
该电路原理图见图1。它是一个无输出变压器(OTL)电路,没有环路反馈,电路十分简洁,非常适合初级耳机发烧友仿制。这个耳机放大器只用6N1一种型号的双三极电子管,左右双声道共用3枚6N1电子管,6N1有很好的参数曲线,社会库存量较大,而且售价不高,有利于降低成本。虽然声音特色和特性会有所差异,但6N1原则上可与6N11(6922、6DJ8、ECC82、E88CC)兼容和互换,当然如果使用6N11,线路的相关元件和屏压要作相应改变,图2就是改用6N11电子管制作的该耳机放大器,供感兴趣的朋友参考。


在这里我采用的是北京电子管厂生产的6N1T(特级)电子管。这个6N1 OTL放大器线路最大特点是采用不对称输出,它其实和前一段时间很流行的禾田茂氏放大器的线路有几分相似,它去掉了禾田茂氏放大器的线路输入级,信号经100k的音量控制电位器控制后输入V1的栅极,其屏阴输出使各种阻抗尤其是高阻抗耳机有较充裕的音量输出。不过,6N1的OTL 输出在驱动低阻抗耳机的表现可能不如它驱动高阻抗耳机。由于它的末级采用仿如SRPP般的不对称输出,需要较高电压的电源供电。图3为电源部分。

在笔者的经验中,简单的线路要有良好的音效,电源部分要下很大的功夫。笔者制作的这款耳机放大器的电源不算复杂,但滤波作用很好。其中高压部分采用经典的π型LC线路滤波,后经两只电阻作RC滤波,有良好的减噪音特性。该线路的高压为350V,阴极与灯丝间电压超出了6N1规格书上要求的不大于100V,我在这里用一个0.33uF/400V的CBB电容将灯丝电源与地之间悬浮起来,这样整个线路与地的连接是通过这个接地电容。高压电源的输出部分有一个1.5kΩ/3W和一个2kΩ/5w 可变电阻串联,使用时可以通过调整2kΩ/5w可变电阻的阻值调节输出电压。在这里的灯丝供电是采用经整流后用7805K金属壳三端稳压器作直流稳压供电;同时6N1的第9脚是位于电子管内两个真空三极管的屏蔽层,在使用时应将它接地,不但可以减少交流声,而且有利于减轻两个真空三极管的互相干扰。
制作调整
机箱使用铝制底盘,变压器和电子管装在底盘的上部,底盘内部接线。交流电源插座和音频输入插座放在底板的后面,电源开关、耳机插座、音量控制部件装在底板的前面。其中,输入插座和音量控制尽可能远离电源部分和电源开关。为了达到良好的音效,该机音频线路所用的电阻是1/2W 的美国DALE电阻,大功率电阻用优质的金属膜电阻,输入音量控制选用日本ALPS 100K 蓝色塑壳的品种,C1和C3为日本ELNA补品高速电解,C4用德国的WlMA聚丙烯电容时声音清澈明亮,用法国的SOLEN是显得更柔和一些,输出电容在这里是用飞利普的330uF/400V电解和68uF/400V的SOLEN聚丙烯电容并联组成,事实证明,这种接法既让音质有效提高又不至于让成本大量增加。
变压器采用60W 的R型变压器,漏磁低,效率高,有利于提高音质。该变压器的次级高压线圈的电压应在265V~280V之间,电流应大于50mA,低压线圈的电压应不低于10V,由于每个6N1的灯丝电流达0.6A,要供3个6N1的灯丝用电,低压线圈的电流容量应大于2A。线路采用搭棚方式,各接地点以星型接地将总地线(12AWG的实心铜线)连接到固定处底板,底板用砂布磨出金属光泽,保证接地可靠。如果条件许可,R型变压器和15H 的扼流圈电感最好能封装在接地的金属盒里,以减少对周边线路的干扰。
通电前先测试放大器的电源供电是否正常,如果没有负载,电源电压会升高很多(约400V左右),因此,测试电源电压时最好是插上电子管,在插上电子管前应检查焊接是否正确,有没有虚焊等。在调整高压电源电压时,可改变并联电阻2k/5W 的阻值,调节电压在350V左右。测试灯丝电压时也要求电子管装在插座上,如果是空载,A点的电压应在6.5~7V之间,在电子管装在插座后,A点的电压应是6.1~6.5V之间。
线路是否正常应检查电路图1上的各点电压数值。对于6N1电路,我测量在R3与V1的接点电压为173V,R6与V2的接点电压为347.5V,在输出电容的正极有176V 的电压,1.2V 的电压在V1的阴极,在不同的使用环境中,这些点的电压测量值会略有差异,L、R两个通道之间也可能有稍许差异,这都是允许的。如果这些检查都正常,就可以准备开机聆听了。
试听校音
经过仔细调整的这款耳机放大器播放CD时音质相当扎实,而且信噪比很高,背景宁静。听“萧邦第2号钢琴协奏曲”时管弦乐团散发出的立体音像和澄清通透音效通过HD600的播放显得很逼真,这张CD碟我听过很多次,但该耳机还是给我带来不同凡响的感受。“煲”了近一个星期后音色柔和而鲜明,高低频延伸流畅,音调抑扬顿挫,变化丰富,低频充满微妙的质感变化,特别是钢琴的触键质感既优美丰富又充满活力,声音没有普通晶体管耳放的单薄感,反而充满能量和动感,立体感的表现也很出色。
该机所用的电容对声音的影响很大,有条件时请用高质产品。输出电解电容C4用德国的ROE补品电解,声音与飞利普电解相比别具特色。当然,如果有条件,左右声道的元件尤其是电子管最好能配对使用,尽量使左右声道的各点电压测量值差异减轻,这样,音效的立体感、声像定位会更加准确,声音会更流畅,节奏也更强烈。
总的来看,这个耳放就算是音量开得很大,声音也很圆润,它的音场稍靠后,但很宏大,功率很强劲,推动HD600一点也不捉襟见肘,不但中频声音平滑,而且低音丰满柔和,相当耐听,长时间聆听耳朵也不会有疲劳之感;用它推低阻抗耳机时声音也称得上不过不失。对它感兴趣的朋友不妨依葫芦画瓢。
下一篇:电子管OTL功放电路的制作