时间:2010-10-28 10:51
人气:
作者:admin
6H30这个管子原产地是苏联,6H30属于框架栅式电子管,采用三层云母片根支架作辅助支撑的超强化结构,高度加强抗震性,寿命长达一万小时。当时应用于战斗机“苏-27”上,在机械结构上进行了高度的强化,同时其电气特性约为两支并联的6DJ8/ECC88,跨导极高,输出电流大,输出阻抗低,超低静音,几乎没有麦克风效应,有点像当年品相极佳的德律风根E182CC电子管,只要很简单的条件就能发挥极大的效能。只因是苏联军用品,到2000年底方才解禁,为胆机厂家和胆机爱好者所知晓。
美国胆机中鼎鼎大名的ARC在新推出的Audio Research 3中采用了4只6H30,这是相当具有指标意义的,众所周知,这家Hi-End品牌向来以专攻6922/6DJ8真空管为主,从前级到后级,数十年来多是围绕6922/6DJ8所规划设计,如今在其顶级参考系列中转而采用6H30,若非性能优异,合乎其技术指标,恐怕很难入选。而国内的另一知名品牌-欧博,在其参考级Reference CD2.3高级CD唱盘系统中,RCA输出信号部分也采用了由6H30构建的缓冲电路作为输出。由以上两例大家可略知6H30性能之优异程度。当然这只管子的价格也比较高些,不过和动辄千元的古董电子管相比,二百元的价格还是不算很贵,目前国内可以购买到的有Sovtek的普通型号、金脚型号和EH的金脚型号三种,货源比较充足,品质也有实证,是款值得好好挖掘其潜力的管子。
在网上搜索了一下有关6H30的电路,单管放大的电路找到了两款自给偏压、以恒流源做负载的电路;一款意大利发烧友的放大电路,采用的是固定偏压、电感负载的屏极输出电路;DIYZONE里面也有用恒流二极管做负载的试验电路,还找到了一款6H30的单管放大模拟软件,可以显示各种工作点的特性曲线,这样设计电路时就非常方便
设计构想:
初步设想是单管屏极输出,自生偏压,屏极恒流源负载。
屏极输出,主要是考虑到阴极跟随器输出没有增益,爆棚未必能爆得起,不能完全发挥6H30的功力。固定偏压虽然可以灵活选择工作点,但是需要加上输入耦合电容,增加了电路调整的变数,而且一对好的耦合电容也是价值不菲。 恒流源的采用,一是有助于用尽管子的增益,二是近来翻阅日本的胆机书籍,发现恒流源在日本发烧友的电路中被大量采用,总的评价是好声机会更多些。
恒流源的电路结构形式很多,常见的有采用如下几种:恒流二极管,场效应管,LM317,发光LED(二极管,TL431)和晶体三极管,运放和晶体三极管,电子管,晶体管和电子管,场效应管和电子管,集成电路和电子管的混合使用等等,限于篇幅,这里不做详细说明,以后准备另文全面分析。考虑到6H30的屏极负载需要承受的电压比较高,同时希望增加些五极管特有的音染,因为以前看到国外有款前级的设计电路,是6080做单管线路放大,EL34做恒流源,原作者认为:三极管的频率响应比较平直,高低两端延伸较佳.五极管的声音中音凝聚,解析力强,混合两种特性应是很完美的声音。受这篇文章影响,所以准备采用6BQ5(6P14,EL84)构成的恒流源电路。
刚好在网上查找资料时结识了一位台北的李先生,李先生曾是ARC***代理商的维修员,已经有三、四十年的维修顶级音响器材的经验,对ARC常见的前级和后级功放都非常熟悉,和他谈到6H30这个管子以及自己的设想,他很快就画出一款6H30和6BQ5组合的线路放大电路图,见图1,当然这款电路严格来说,也不能算是恒流源,而是类似变形的SRPP结构,因为6BQ5的栅极、阴极都接在6H30屏极上,当6H30输入AC时 它的屏流会改变,那6BQ5的工作电流也会跟着变化的,属于非对称阻抗的SRPP电路,由于上下阻抗不一样,中点输出也不是B+电压的一半, 最大输出削波也不是上下一起削波,所以只能类似SRPP工作。

图中几个阻值的初步设定:
先设定6H30的工作电压,根据图2的原厂数据,决定采用如下的工作点:屏极电压: 150V,栅极电压 -9 V ,屏流:20MA, 通过模拟软件得知:此时6H30的放大系数 μ=15,跨导Gm=9.58。
计算阴极电阻:9V/0.02A=450Ω,取470Ω1W 。
目前CD机的输出电平一般在2V左右,所以一般栅偏压取值为1.5V,这里想尝试下6H30在大电流工作状态下。声音的特点,所以栅极电压取了-9V,这样尽管在与CD的输出摆幅在匹配上有一定的落差,损失点放大倍数,但是提高了输入信号动态范围,可以使6H30在交流工作中的失真更小,在信号波形改善方面利大于弊。屏压也取的较高,这样输出的最大不失真的信号幅度可以达到50V以上。
再看6BQ5的资料,A类放大,屏极电压: 250V,帘栅极电压: 250V,阴极电阻:135Ω,屏流:48MA+帘栅极的 5.5MA=53.5MA,现在要改成20MA ,则阴极电阻为:53.5/20×135=361,实际使用320Ω1W。
具体数值还要在实际制作中加以调整.

制作与调试
机箱边框是用装修的铝型材弯制的,上下盖板用了2.5毫米的铝板,管座孔用开孔器很容易加工,只是对于初次使用的生手来说需要注意两点,第一是要先开个3毫米左右的定位孔,不可图省事,直接用开孔器开孔,那样很容易弄花铝板。第二是开孔时要滴上一些机油或缝纫机的润滑油,这样开出的孔边缘非常光滑平整。九脚管座应该使用直径22毫米的开孔器。
机箱加工完了,为了美观,用黑色自喷漆上色,等漆膜干透了就可以固定开关、指示灯、电源插座、RCA座了,见图3,然后固定电源牛、管座、电解电容卡子和里面的接线架。
先焊接220V交流电源线和开关。然后焊接整流管、6H30、6P14的灯丝连线部分。
6H30的灯丝是4、5脚,接地可以直接把4或5脚中的一个接地,如果有交流噪声,也可以试着用两个10~20欧的电阻,分别焊在4、5脚,然后把两个电阻另外一端焊到一起接到公共地。
6BQ5的灯丝两个并联,浮接,就是只接交流6.3V一组,不接地,等装完以后,通电测试时,测量6BQ5的阴极电压,用两个电阻分压,比阴极电压稍高即可。
焊好后,先通电测试下电压(此时应该注意处理好电源变压器高压端子的接头,可以先用绝缘胶布缠好,以免触电发生危险),正常后,可以插上整流管,6P14和6H30管子,通电测试,同时再次测试灯丝电压,如果电压均准确无误,而且管子均正常点亮,说明灯丝电源部分已经可以正常工作了,需要说明的是,白天和晚上因为电网用电量不一样,所以市电会在220V上下浮动,因为灯丝均为交流供电,所以检查灯丝电压时要考虑到市电的波动因素。
固定好高压电解和扼流圈,焊好接线,检查无误就可先以通电测试检查一下,注意高压部分一定要焊好泄放电阻再检查,否则,因为机箱比较狭小,在里面调整组件时很容易被高压电解积存的电荷击到。
电源部分正确无误,就可以接着焊接电路放大部分了,放大部分很简单,注意组件引脚不要虚焊,焊好后,插上管子就可以初步测试了。
接通电源,管子灯丝缓缓亮起来了,接下来就可以测试电路了,测试时发现因为6H30管子电流较大,所以单纯通过CLC来稳压,效果无法满足要求。表现为把输入端短接,输出端的交流噪声电压较高。用DA16毫伏表测试达到20mV。无奈,原有方案只好放弃。
因为机箱开孔已经无法变更,所以打算把原来的电子管整流改为晶体管整流,这样输出电压可以增加些,把原来的整流管位置加上6N5作为电源调整管。这种葫芦管看上去外观也很漂亮。电源部分改为在环氧板上用铆钉焊片及导线来加工制作。先在纸上画好草图,布置好组件的位置,为了寻求最好的布线方案,足足花了大半天的时间才确定了最后方案。连夜开好孔,第二天抓紧时间安装铆钉。准备焊接组件。
在对照电路图准备组件时,正好看到台北李先生的留言,发现有个关键问题被忽略了,那就是6N5做调整管,要满足60~90V的电压降,这样虽然晶体管整流输出电压增加些,但是最后输出的电压只能在280~290V左右,无法满足线路放大要求的350V电压要求。无奈,刚做好的板子又要被放弃了,现在只好选择晶体管、场效应管或LM317来做稳压电源了。这样原来安装6N5的管座就空出来了,想到了两种处理方法,一是找块散热片,把孔盖上,同时作为晶体管的散热片。二是安装个大八脚的电压放大管,作为稳压电源的电压放大管。记得《高保真音响》杂志上以前有篇仿制300B的文章中介绍过,还有软启动的功能,不过这里考虑交流灯丝的干扰问题,觉得还是第一种方法更好些,于是重新又开始布线,安排零件位置。唉,这6H30真是不好伺候啊!
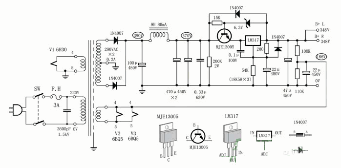
第三次的电源板采用了马迪斯电源的简化板,电路图见图4,这款电路性能非常好,给朋友做过十几块了,交流纹波电压只有0.1mV,难怪港台发烧友们也会经常使用它,这里采用了搭棚焊,主滤波部分的布线见图5,主稳压部分见图6,先把MJE13007和LM317固定到散热片上,注意安装绝缘垫片和绝缘片,安装到机壳上,因为组件少,很快就焊接完毕。
开机通电,输出电压350V,看看电源电压的波形,一条水平直线,说明稳压电源工作不错!
内部电源板的安装可以参见见图7原打算采用双扼流圈平衡滤波,,但是由于一个扼流圈的满负荷工作时电压降为20V,所以受输出电压的限制,390V-20V-20V=350V,无法满足稳压电源的输入电压要求,只好改为单扼流圈。
工作点的测量:各点的电压如图所示,B+ 348V,6H30对地的屏极电压 170V,阴极电压:9.2V,计算得出屏极电流Ip=19.6mA。基本和设计工作点吻合。
把输入端接地,然后在输出端接上示波器观察,几乎一条水平线,用DA16毫伏表测试,为5mV,还是有些效果,考虑到输出端的电容是开路的,如果接上负载,估计噪声电压还会降低,所以可以认为基本满足要求了。制作胆机有台示波器会提供很多便利,有时电路高频自激,没有示波器很难检测得到,现在二手的20M的双踪的也不过3、4百元,有条件还是应该准备一台。
其中还有个小插曲,开始用的二手的EH金脚6H30,发现6H30的左右声道电压相差20V,更换了一对曙光全新的6BQ5,仍然如此,换了全新Sovtek牌子的6H30,测试发现电压相差不到2V,看来如果要求高的话,6H30的管子也是需要挑选配对的。
电路的工作点基本正常了,下步就可以对前级的音色做些细致的调整了,这个电路比较简单,可以通过少许调整工作点和更换输出耦合电容来进行。对于刚接触胆机的朋友,6H30的屏极负载也可以多试验几种形式,比如电阻、电感、恒流源等,一来练手,二来增加些感性认识。
上一篇:EL156自制电子管功放
下一篇:胆石混合耳机放大器电路图