时间:2010-10-14 17:23
人气:
作者:admin
本文介绍了AK4953A主要特性,方框图, 立体声和单声道的数字MIC连接案例, 3线串接模式的系统连接框图以及AKD4953-A评估板主要特性,方框图和电路图.
AK4953A是AKM 公司的集成了MIC/HP/SPK-AMP的24位立体声CODEC,输入电路包括麦克风放大器和自动音量控制(ALC)电路,输出电路包括无电容的耳机放大器和扬声器放大器,集成的电荷泵电路产生负电压,因此输出不需要AC耦合电容,工作电压0.9V-5.5V,主要用在具有录音和播放功能的手提设备.
AK4953A主要特性:
1. Recording Function
• Stereo Single-ended input with three Selectors
• MIC Amplifier (+29dB/+26dB/+23dB/+20dB/+16dB/+12dB/0dB)
• Digital ALC (Automatic Level Control)(Setting Range: +36dB ∼ −54dB, 0.375dB Step)
• ADC Performance: S/(N+D): 82dB, DR, S/N: 88dB (MIC-Amp=+20dB)S/(N+D): 85dB, DR, S/N: 96dB (MIC-Amp=0dB)
• Wind-noise Reduction Filter
• 5 Band Notch Filter
• Digital MIC Interface
2. Playback Function
• Digital De-emphasis Filter (tc=50/15μs, fs=32kHz, 44.1kHz, 48kHz)
• Digital ALC (Automatic Level Control)(Setting Range: +36dB ~ −54dB, 0.375dB Step)
• Digital Volume Control (+12dB ~ −115dB, 0.5dB Step, Mute)
• Capacitor-less Stereo Headphone Amplifier
- HP-Amp Performance: S/(N+D): 80dB@24mW, S/N: 96dB
- Output Power: 24mW@16Ω
- Pop Noise Free at Power-ON/OFF
• Mono Speaker-Amplifier
- SPK-Amp Performance: S/(N+D): 70dB@250mW, S/N: 95dB
- BTL Output
- Output Power: 400mW@8Ω (SVDD=3.3V)100mW@8Ω (SVDD=1.5V)
• Beep Generator
3. Power Management
4. Master Clock:(1) PLL Mode
• Frequencies: 11.2896MHz, 12MHz, 13.5MHz, 24MHz, 27MHz (MCKI pin)32fs or 64fs (BICK pin)(2) External Clock Mode
• Frequencies: 256fs, 384fs, 512fs or 1024fs (MCKI pin)5. Output Master Clock Frequencies: 32fs/64fs/128fs/256fs
• PLL Slave Mode (BICK pin): 7.35kHz ∼ 96kHz
• PLL Slave Mode (MCKI pin): 7.35kHz, 8kHz, 11.025kHz, 12kHz, 14.7kHz, 16kHz,22.05kHz, 24kHz, 29.4kHz, 32kHz, 44.1kHz, 48kHz,64kHz, 88.2kHz, 96kHz
• PLL Master Mode: 7.35kHz, 8kHz, 11.025kHz, 12kHz, 14.7kHz, 16kHz, 22.05kHz,24kHz, 29.4kHz, 32kHz, 44.1kHz, 48kHz, 64kHz, 88.2kHz,96kHz
• EXT Master/Slave Mode: 7.35kHz ~ 96kHz (256fs), 7.35kHz ~ 48kHz (384fs),7.35kHz ~ 48kHz (512fs), 7.35kHz ~ 12kHz (1024fs)
6. μP I/F: 3-wire Serial, I2C Bus (Ver 1.0, 400kHz Fast-Mode)
7. Master/Slave mode
8. Audio Interface Format: MSB First, 2’s complement
• ADC: 24bit MSB justified, 16/24bit I2S
• DAC: 24bit MSB justified, 16bit LSB justified, 24bit LSB justified, 16/24bit I2S
9. Ta = −30 ∼ 85°C (SPK-Amp = OFF)Ta = −30 ∼ 70°C (SPK-Amp = ON)
10. Power Supply:
• Analog Power Supply (AVDD): 2.85 ~ 3.5V
• Digital Power Supply (DVDD): 1.6 ~ 2.0V
• Digital I/O Power Supply (TVDD): DVDD ~ 3.5V
• Speaker Power Supply (SVDD): 0.9 ~ 5.5V
11. Package: 36pin QFN (5 x 5mm, 0.4mm pitch)
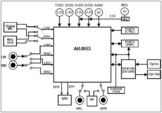
图1.AK4953A方框图

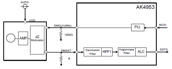
图2.AK4953A立体声数字MIC连接案例框图
图3.AK4953A单声道数字MIC连接案例框图
图4.AK4953A系统连接框图(3线串接模式)
AKD4953-A评估板
The AKD4953-A is an evaluation board for the AK4953 24bit CODEC with built-in PLL and MIC/HP/SPK Amplifier. The AKD4953-A has the interface with AKM’s A/D evaluation boards. Therefore, it’s easy to evaluate the AK4953. The AKD4953-A also has the digital audio interface and can achieve the interface with digital audio systems via opt-connector.
AKD4953-A评估板功能:
• Compatible with 2 types of interface
- Direct interface with AKM’s A/D converter evaluation boards
- DIT/DIR with optical input/output
• BNC connector for an external clock input
• 10pin header for serial control interface
图5.AKD4953-A评估板方框图
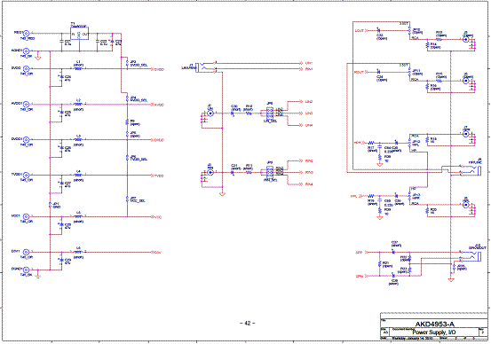
图6.AKD4953-A评估板电路图(1)
图7.AKD4953-A评估板电路图(2)
图8.AKD4953-A评估板电路图(3)
图9.AKD4953-A评估板电路图(4)
图10.AKD4953-A评估板电路图(5)
图11.AKD4953-A评估板电路图(6)