时间:2010-04-16 14:49
人气:
作者:admin
Hi-Fi功率放大器电路(有BOM)
这是个简单的低成功率放大器。你可以有5种方法完成她,就像图表中所指示的(从20W到80W RMS ).
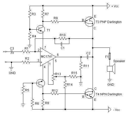
说明注释:-你首先要作的是测试末极功率管的放大系数hfe or β.如果他们的差异大于30%,放大器将不会给你提供一个清晰的声音,我使用的是MJ3001和 MJ2501晶体管,他们的差异在5%.
-在开机之前,你必须把输入端短路,在放大器的输出端串入一个电流表,然后打开电源,调整R13使电流表电流到微安培级,如果你足够幸运,或许可以达到0,电流表电流在10微安培是很容易做到的。
功率放大器电路图:

电源电路:

元件及参数表:
|
20 / 35 W |
25 / 40 W |
35 / 60 W |
50 / 80 W |
80 / 125 W | |
|
T1 |
BC546 | ||||
|
T2 |
BC556 | ||||
|
T3 (PNP 达林顿) |
BD898, BD678 |
BD896, BD676 |
BDX34 |
MJ900G |
2N6052, MJ2501 |
|
T4 (NPN达林顿) |
BD897, BD677 |
BD895, BD675 |
BDX33 |
MJ1000G |
2N6059, MJ3001 |
|
C1 |
10 ~ 12 pF | ||||
|
C2 |
4.7 ~ 5.6 nF | ||||
|
C3 (无极性电容) |
1 ~ 10 uF | ||||
|
C4, C5 |
2200 uF / 35 V |
4700 uF / 35 V |
4700 uF / 35 V |
4700 uF / 50 V |
4700 uF / 50 V |
|
R1, R2, R9, R12 |
10 kΩ | ||||
|
R3, R4, R5, R6, R14, R15 |
3.3 kΩ | ||||
|
R7, R8 |
680 Ω | ||||
|
R10 |
100 kΩ | ||||
|
R11 |
47 kΩ | ||||
|
R13 (微调电阻) |
10 kΩ | ||||
|
F1 (快速) |
1,2 A |
1,6 A |
2 A |
2,2 A |
4 A |
|
BR1 |
B40C1500 |
B40C2000 |
B40C2800 |
B40C3200 |
B40C5000 |
|
冷却器 |
4,5 |
2,7 |
2,0 |
1,7 |
1,5 |
|
变压器次级电压 ( ± 20 % ) |
20 + 20 V |
20 + 20 V |
20 + 20 V |
22 + 22 V |
22 + 22 V |
|
变压器次级电流 |
0,8 A |
1,2 A |
1,3 A |
1,5 A |
2,5 A |
|
功率 (RMS) |
20 W |
25 W |
35 W |
50 W |
80 W |
|
音乐功率 |
35 W |
40 W |
60 W |
80 W |
125 W |
|
最小扬声器阻抗 |
8 Ω |
8 Ω |
8 Ω |
8 Ω |
4 Ω |
|
供电电压 ( ± 20 % ) |
± 25 V |
± 25 V |
± 25 V |
± 30 V |
± 30 V |
|
最大电流 |
0,54 A |
0,85 A |
1,0 A |
1,15 A |
2,0 A |
|
最大功率时所需输入电压 |
1,8 V |
1,5 V |
1,7 V |
1,95 V |
1,7 V |
|
输入阻抗 |
10 kΩ | ||||
|
带宽 (-3 dB) |
0 – 100.000 Hz | ||||
|
THD at ½ P |
0,04 % | ||||
|
THD at Psin |
max 0,18 % | ||||
|
频响 |
93 dB | ||||
这个放大器有很好的音质.