全球最实用的IT互联网信息网站!

AI人工智能P2P分享&下载搜索网页发布信息网站地图

当前位置:诺佳网 > 电子/半导体 > 音视频/家电 >

基于6n2设计靓声胆前级的方法

时间:2010-05-14 08:52

人气:

作者:admin

标签: 6n2  胆前级 

导读:基于6n2设计靓声胆前级的方法-基于6n2设计靓声胆前级的方法 装配一部胆前级实为DIY 胆机的朋友们的入门首选。一、电子管前置放大器设计要点电子管是一种输入阻抗高、工作电压高...

基于6n2设计靓声胆前级的方法

装配一部胆前级实为DIY 胆机的朋友们的入门首选。

一、电子管前置放大器设计要点
电子管是一种输入阻抗高、工作电压高、容易老化的放大器件,设计制作一台够得上Hi-Fi 标准的电子管前置放大器要比晶体前置放大器相对难度大。

设计时特别注意下面几点:
1。合理选用电子管:电子管的品种及型号很多,每种电子管都有不同的性能、结构、工作条件及使用场合,且有一定的音色差别。正因为这样,不同的电子管不能简单地互换使用。在前置放大器中,一般应选用三极管,因为三极管的线性好,噪声较小,放大倍数不会过高,用于音频放大可获得较好的综合性能和音质,电路也比较简洁。三极管型号有多种,具体选用哪种型号则应根据电路结构和增益来决定。三极管放大器的增益一般为0.6 μ左右,而其μ值大都20~100之间,故放大倍数一般不会超过70. 若电路只须一级放大,可选用μ值较高的三极管,多级放大器则以选用中μ或低μ管为宜,以求得较好的稳定性。一些欧美品牌老式电子管被媒体炒得滚热,价格连翻数番,似乎只有这些品牌的管子最靓声,其实这里包含了不少人为炒做因素。

我国也有几十年生产电子管的历史经验,是世界上生产电子管的大国,管子的寿命已可达一万甚至十万小时以上,不少品牌同样被国外发烧友视为珍品。 因而在选用时应科学、理智地看待这一问题,避免人云亦云,偏听偏信。就三极管而言,国产6N1 、6N2 、6N3 、6N4 、6N6 、6N11等均是性能相当不错的管子,只要运用合理,同样可以获得非凡的音质。更何况现在网路上流行的许多国外二手管其使用性能几乎到了生命的尽头。

本次制作用管锁定在6N2,6N2是一款很优秀的音频放大管,它与12AX7 的参数基本一致,音色相近,仅灯丝接脚不同,在使用中代换12AX7也极为简便。6N2-PDF文件

6N2管脚 6N2外型(上海) 6N2外型(曙光) 6N2外型(北京)

2。正确选择工作点:与晶体管一样,电子管放大器的工作点也应选择适当,才有最低的失真和较大的动态范围。由于每种电子管的特性曲线都不尽相同,因而有各自的最佳工作点。选择时应按照手册给出的特性曲线和既定的方法执行,确保电子管在动态范围内能工作于最佳状态。但音响器材被用来还原音乐的,忠于原作是它的天职,完成产品的技术规范是设计者的不二准则,但它的制造又有别于一般电器设计,在技术规范的基础上还需要产品的“艺术灵性”。

电子管的电压放大,在栅极电压有一微小的变化时,其屏极就会产生较大的变动,换言之,栅极电压对屏极电流的影响是非常大的,在栅极电路无音频信号输入时,屏流为稳定的直流,且栅压越负其屏流就越小,当栅压负到一定程度时,屏流将等于零处于截止状态,如果栅极电路中输入音频信号U时,栅极与阴极之间的电位就会不断变化,屏流也随之产生变动,在屏极电路的Rl上,除了它本身工作电源的直流压降外,还增加了一个音频交流压降,我们适当选取Rl的数值,即可得到放大的信号电压。

在实际制作中发现采用不同品牌的国产6N2其实际特性相差极大(下文再详述),从另一方面也反影出个别国产品牌器件的素质差别。

特性曲线(0) 特性曲线(1) 特性曲线(2) 特性曲线(3) 特性曲线(4)

3。采用行之有效的降噪措施:电子管的输入阻抗很高,且须对阴极加热,极易感应或引入各种交流干扰噪声,故电子管放大器的信噪比(S/N )很难做好,对于前置放大器更是如此。

目前,比较有效的降噪措施主要有:
(1 ) 用稳压电源为灯丝供电。旁热式电子管一般采用交流电源给灯丝供电。这样,由于灯丝与栅极之间寄生电容的存在,交流电对该电容充放电,便会在栅极电阻上产生电压降,导致较大的交流声。此外灯丝在正常工作温度下会发射少量的电子(尤其是灯丝两端)。这些电子飞到阴极套筒内壁,再经阴极电阻入地形成交流干扰,若阴极电容容量不大或无阴极电容,这种交流干扰就得不到有效抑制。若采用直流稳压电源,如用三端稳压块均构成的稳压电源为灯丝供电,便何避免上述原因引起的交流声,使S/N 得到明显改善。
(2 ) 降低灯丝与栅极之间的电位。若不想采用直流稳压为灯丝供电,可采用传统的方法在灯丝电源两端并联一只(50~100)Ω的线绕电位器,并将滑动臂接地,以降低灯丝与阴极之间的电位,减轻交流供电对S/N 的影响。此外,将输入级电子管的灯丝脚之一接地也可收到类似的效果。
(3 ) 给灯丝绕组的中心抽头加一定的正电压加正电压的目的是使灯丝对阴极为正电位,把灯丝发射的电子重新拉回灯丝,抑制灯丝发射电子产生的交流声。此外,在允许值内适当降低灯丝的供电电压也有一定效果。
(4 ) 改善屏极电源的滤波效果。如今,高耐压、大容量的电解电容已唾手可得,屏极电源滤波电容的容量可以用得大一点,如用220 μF 以上的。若是多级放大器,则可采用分要级退耦滤波的方法来改善屏极电源的滤波效果。要求较高的还可采用扼流圈滤波方式,直至采用稳压电源供电。
(5 ) 减小杂散电磁场对电路的干扰。电磁场干扰也是影响S/N 的主要因素,因而,高质量的前置放大器应采用电磁干扰小的电源变压器,栅极信号引线应尽量短,并使用屏蔽线。输入级电子管最好加上屏蔽罩。灯丝引线要绞合起来,并远离栅极。
(6 ) 避免地线回路的干扰接地不当的放大器。通过地线回路窜入栅极回路的各种交流干扰对S/N 的影响可能比其他因素更大,应引起高度重视。对于较为简单的放大器来说,避免地线干扰最有效的方法是采用一点接地,即输入信号与栅极电阴、阴极电阴、阴极电容的接地点焊在一点上,然后与电源滤波电容的接地点连接,再与机壳相联。对于多级放大器,可先将各级的接地点分别汇集于一点,再按从前级到后级的顺序将各级的接地点与电源地连接起来,然后再与机壳相连。与机壳相连的最佳点可能是电源地端或输入地端,究竟哪个更好一般由实验确定。

⒋确保阻容件有足够的散耗功率或耐压

前置放大器电子管的工作电流虽只有几个毫安,但屏极电源电压一般都在200V以上,功耗仍相当可观。故应保证电路中所用电阻的散耗功率和电容的耐压足够大。选用时,两者的取值一般应为实际功耗和所加电压的两倍以上。否则,可靠性将降低。

二、三极管前置电压放大电路的分析计算

三极管电压放大电路通常由一级或多级阻容耦合电压放大电路和阻抗变换电路组成,有的还加有负反馈电路。掌握这些基本电路的原理和计算方法,便可根据实际需要设计出种各样的前置放大器。

电压放大电路常用的有共阴极放大电路和SRPP放大电路。下面就其工作原理与计算方法两方面分别简单介绍。

A) 阻容耦合共阴极放大电路

共阴极放大电路可以由三极管或五极管构成,但五级管构成的共阴电路由于噪声较大,一般只用于后级放大器。

 

① 工作原理

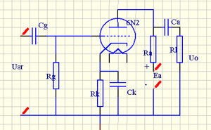
当在电子管栅极加入信号电压后,便使屏极回路产生肪动的电流ia,ia流经Ra时,在Ra上产生电压降Ua,这就是被放大了的信号电压。其振幅的相位变化与ia相反。当屏压从高变低时,电容Ca放电;屏压从低变高时,电容Ca充电。充、放电电流注经RL时,在RL上产生的电压降U。便是电路的输出信号电压。若放大器由两级共阴电路构成,则RL便是第二级电子管的栅极电阴Rg,输出信号电压U。将加入第二级电子管栅极作进一步的放大。

② 计算方法

作为高保真的电子管放大器,我们希望其频响尽可能宽些。电子管的低频响应主要由输入耦合电容Cg、输出耦合电容Ca及阴极旁路电容Ck决定,其中Cg与Ca取值应满足下式要求,即:

Cg(Ca)≥1/2πfLRg

式中,fL放大器的下限频率,一般取20Hz,Rg为栅极偏置电阻的值,计算Ca时,Rg为后面一级电子管的栅极偏置电阻的值。阴极电阻Ck则可用下式估算:

Ck≥(3~5)/2πfLRk

而高频响应主要由负载电阻R’a。及分布电容Co决定。其高端截止频率为:

fH =1/2πR’aCo

可见Co或R’a越小,频响越宽。其中Co的值视所用电子管及电路形式而有一定差异,它约等于屏极输出电容和下一级栅极输入电容的和。因而应选用输入、输出电容均较小的电子管,并且应尽可能减小由布线形成的分布电容。而R’a较时,虽对高频响应有利,但也不能过小,因为电子管的电压放大倍数KO=SR’a,R’a较小时,KO在数值上等于内阻Ri、Ra及下一级栅极电阻的并联值,即:

1/ Ugm2=1/Ra+1/Ri+1/R’a

Ra的值可在(50~500)KΩ之间选取,而R’a的最大允许值一般为:

R’a=Ri·τa/(CoRi—τa)

式中,τa为电子管屏极时间常数,其值为:

τa =

式中,M为频率畸变系数,一般取1.1~1.26。

电子管的栅偏压可用下式求出,即:

Eg≥1+Ugm2/0.7μ

式中,Ugm2为下级所需的最大输入电压或本级的输出电压,μ为手册给定的放大系数。栅负压的绝对值一般应比输入信号电压振幅大(0.5~1)V,以免阴极发射的电子打到栅极上,出现栅流。

一般情况下,下一级的栅极电阻和本极的交流屏压可分别取:

R’a =(5~10)Ra

Ua =(0.33~0.5)Ea

栅负压确定后,可在电子管屏极特性曲线上作出静、动态负载线,并在其工作点上求出Ri、S、μ分贝值。若Ri与上面的设定值相差很大,则R’a应重新计算。

这时,可用下式计算出中频区的电压放大系数Kz。

Kz=μ/(1+Ri/Rg+Ri/Ra)

再根据工作点电流Io与栅负压求出阴级自偏压电阻的值,即

Rk=Ez/Io

由于电子管特性曲线的非线性,会导致Ia与Ug不比例的输出电流波形,产生非线性失真。此时,若用动特性曲线的线段代替表示电流的纵坐标来分析其非线性失真会更方便些,所以,这些电流值可用对应的线段来表示,线段的不对称程度,反映了非线性失真的大小。

 

 

B) SRPP电压放大电路

1)该电路特殊的电路结构原是为高频放大器设计的,由于它具有失真低,噪声小,频响宽等特点,能适应高保真要求,因此被许多现代电子管音频放大器所采用。

上管、下管的直流通路串联。下管构成三极管共阴极电压放大电路,上管构成阴极输出电路,且作为下管的恒流负载。其输入信号由下管的屏极提供,然后由上管的阴极输出。由于阴极跟随器的电压放大倍数接近1,这种电路的电压放大倍数取决于下管,与一般三极管放大电路差不多,但其输出阴抗很低,带载能力大为提高,易于和低阻负载匹配。由于上管、下管的电压一并由上管的阴极输出,故这种电路又称为并联调整式推挽电路。其特殊的结构减轻了电子管分布电容对高频的影响,高频响应可比一般三极管电路宽三个倍频以上,但由于上管阴极电压约为1/2 Ea,已超过一般电子管阴极、灯丝间的限压值,故应用时最好让灯丝带70V左右的正电位悬浮工作,否则,可靠性较差。

2)计算方法

由于无负反馈时,Ri=△Ua/△Ia;有负反馈时屏流为△Ia/(1+S RK)。所以,上管的内阻

Ri=△Ua/[△Ia/(1+S RK)]= Ra+μRK

这个Ri即为下管的负载,它在交流时等效并联于下管的屏极,故电压放大倍数

KV=SRa(Ra+μRK)/(Ra+ Ra+μRK)

=μ(Ra+μRK)/(2Ra+μRK)

考虑到负载接入时,放大倍数会有所降低,这时

KV=μ(Ra+μRK)/(Ra+RK)(Ra+RL+1)(Ra+μRK)

电路的输出阻抗等Ro等于输出电压的变化量△Uo与上管、下管的总电流变化量△I1、下管产生的电流变化量△I2之和的比值。即:

Ro=△Uo/(△I1+△I2)

经过一系列推导,可得:

Ro=Ra(Ra+RK)/[2Ra+(1+μ)RK]

其他参数的计算可参考三极管电压放大电路的计算方法进行。

温馨提示:以上内容整理于网络,仅供参考,如果对您有帮助,留下您的阅读感言吧!
相关阅读
本类排行
相关标签
本类推荐

CPU | 内存 | 硬盘 | 显卡 | 显示器 | 主板 | 电源 | 键鼠 | 网站地图

Copyright © 2025-2035 诺佳网 版权所有 备案号:赣ICP备2025066733号
本站资料均来源互联网收集整理,作品版权归作者所有,如果侵犯了您的版权,请跟我们联系。

关注微信