时间:2010-07-31 11:11
人气:
作者:admin
本文介绍了TPA2015主要特性,功能方框图,性能测试框图以及差分和单端输入典型应用方框图,放大器评估板TPA2015D1主要指标,电路图和材料清单。
TPA2015是TI公司的高效D类音频功率放大器,采用电池跟踪SpeakerGuard AGC技术,并集成了自适应的升压转换器,能增加低输出功率的效率。3.6V电源时TPA2015能向8欧姆扬声器提供2W功率,THD为6%,效率85%。工作电压2.5V-5.2V,带自动恢复的热和短路保护,有三种增益设定:6 dB, 15.5 dB和20 dB,主要用在手机,PDA,GPS,手提电子学和扬声器。
The TPA2015D1 is a high efficiency Class-D audio power amplifier with battery-tracking SpeakerGuard AGC technology and an integrated adaptive boost converter that enhances efficiency at low output power. It drives up to 2 W into an 8
speaker (6% THD). With 85% typical efficiency, the TPA2015D1 helps extend battery life when playing audio.
The built-in boost converter generates a 5.5 V supply voltage for the Class-D amplifier. This provides a louder audio output than a stand-alone amplifier directly connected to the battery. The SpeakerGuardTM AGC adjusts the Class-D gain to limit battery current and prevent heavy clipping.
The TPA2015D1 has an integrated low-pass filter to improve the RF rejection and reduce DAC out-of-band noise, increasing the signal to noise ratio (SNR).
TPA2015主要特性:
Built-In SpeakerGuard™ Automatic Gain Control (AGC)
with Enhanced Battery Tracking
Limits Battery Current Consumption
Prevents Audio Clipping
2 W into 8
Load From 3.6 V Supply (6% THD)
Integrated Adaptive Boost Converter
Increases Efficiency at Low Output Power
Low Quiescent Current of 1.7 mA from 3.6 V
Operates From 2.5 V to 5.2 V
Thermal and Short-Circuit Protection with Auto Recovery
Three Gain Settings: 6 dB, 15.5 dB, and 20 dB
Independent Control for Boost and Class-D
Pin-to-Pin Compatible with TPA2013D1
Available in 1.954 mm × 1.954 mm 16-ball WCSP Package
TPA2015应用:
Cell Phones, PDA, GPS
Portable Electronics and Speakers
图1。TPA2015功能方框图
图2。TPA2015测试框图
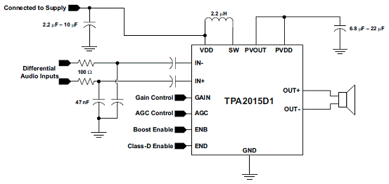
图3。TPA2015差分输入典型应用方框图
图4。TPA2015单端输入典型应用方框图
图5。TPA2015采用外接输入滤波器降低DAC带外噪音
音频功率放大器评估板TPA2015D1
The TPA2015D1 audio power amplifier evaluation module is a complete, stand-alone audio board. It contains the TPA2015D1 WCSP (YZH) Class-D audio power amplifier with an integrated boost converter. All components and the evaluation module are Pb-Free.
评估板TPA2015D1指标:

图6。评估板TPA2015D1 EVM电路图
评估板TPA2015D1 EVM材清单(BOM):


图7。评估板TPA2015D1 PCB布局图