时间:2009-09-18 08:27
人气:
作者:admin
具有麦克风监测功能的耳机衰减器
本应用笔记介绍了一个能够衰减输入幅度同时放大麦克风输入信号的电路。该电路用于配合耳塞使用,即使使用廉价、灵敏度较低的耳机,该电路也能提供优质的语音信号。电路采用MAX4411耳机放大器和MAX9812麦克风放大器实现。
耳塞式耳机能够保持逼真的音质,在一定程度上可以消除背景噪声。消噪声功能在飞机及其它用户需要集中精力或休息的环境中非常有用。但消噪声功能会影响人们口头上的交流。将音乐置于静音或许有一些帮助,但耳塞仍然会妨碍正常对话。
最小音量的设置也会带来一定的问题。例如,客机的耳机输出通道一般是针对廉价耳机设计的。廉价耳机的灵敏度(即给定输入功率下的输出声压电平,SPL)低于高质量耳机。因此,在使用高质量耳机时,即使将音量设置在最小值,也会产生令人无法容忍的音量。
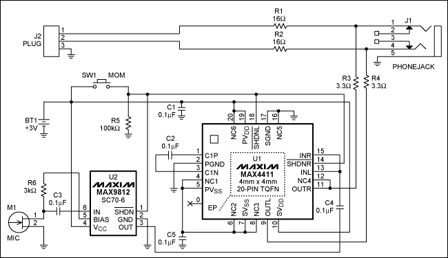
幸运的是,所有这些问题都可以通过以下电路(图1)解决。R1、R2用于降低输入幅度。其它电路则用于放大麦克风输入信号并将信号注入耳机的左、右声道,当您需要讲话时可以提供声音反馈。
图1. 该耳机衰减器/放大器具有麦克风监测功能,能够在戴耳机的时候方便对话。
耳机放大器(U1,MAX4411)和麦克风放大器(U2,MAX9812)可直接采用3V电池供电。标准模式下,两个器件都处于关断模式,消耗极低的电池电流。需要与其他人交谈时,只需按下瞬态开关SW1,开启麦克风。这将开启麦克风放大器的偏置输出,放大外界的声音信号。将放大后的信号连接至耳机放大器,并通过电阻R3、R4将其注入耳机的音频信号中。这种混音方式提供的另一好处是:耳机放大器的低输出阻抗(开启时)可以进一步衰减原耳机通道的音频流。
监控电路的灵敏度可以通过改变R3、R4进行调节。音频输入的衰减可以通过R1、R2调节。麦克风、耳机插孔、瞬态开关、电池及其它电路都可以安装在一个钥匙扣大小的盒子内,附带1米长的电缆和耳机插头。