时间:2009-12-29 14:00
人气:
作者:admin
通用音调译码器集成电路LM567的原理及应用
567为通用音调译码器,当输入信号于通带内时提供饱和晶体管对地开关,电路由I与Q检波器构成,由电压控制振荡器驱动振荡器确定译码器中心频率。用外接元件独立设定中心频率带宽和输出延迟。
主要用于振荡、调制、解调、和遥控编、译码电路。如电力线载波通信,对讲机亚音频译码,遥控等。


用外接电阻20比1频率范围
逻辑兼容输出具有吸收100mA电流吸收能力。
可调带宽从0%至14%
宽信号输出与噪声的高抑制
对假信号抗干扰
高稳定的中心频率
中心频率调节从0.01Hz到500kHz
电源电压5V--15V,推荐使用8V。
应用举例:输入端接104电容,输出端接上拉电阻10K,C1、C2为1uF。R1、C1决定振荡频率,一般C1为104电容,R1为10K--200K。电源电压为8V。
单通道红外遥控电路
在不需要多路控制的应用场合,可以使用由常规集成电路组成的单通道红外遥控电路。这种遥控电路不需要使用较贵的专用编译码器,因此成本较低。
单通道红外遥控发射电路如图1所示。在发射电路中使用了一片高速CMOS型四重二输入“与非”门74HC00。其中“与非”门3、4组成载波振荡器,振荡频率f0调在38kHz左右;“与非”门1、2组成低频振荡器,振荡频率f1不必精确调整。f1 对f0进行调制,所以从“与非”门4输出的波形是断续的载波,这也是经红外发光二极管传送的波形。几个关键点的波形如图2所示,图中B′波形是A点不加调制波形而直接接高电平时B点输出的波形。由图2可以看出,当A点波形为高电平时,红外发光二极管发射载波;当A点波形为低电平时,红外发光二极管不发射载波。这一停一发的频率就是低频振荡器频率f1。 在红外发射电路中为什么不采用价格低廉的低速CMOS四重二输入“与非”门CD4011,而采用价格较高的74HC00呢?主要是由于电源电压的限制。红外发射器的外壳有多种多样,但电源一般都设计成3V,使用两节5号或7号电池作电源。虽然CD4011的标称工作电压为3~18V,但却是对处理数字信号而言的。因为这里CMOS“与非”门是用作振荡产生方波信号的,即模拟应用,所以它的工作电压至少要4.5V才行,否则不易起振,影响使用。而74HC系列的CMOS数字集成电路最低工作电压为2V,所以使用3V电源便“得心应手”了。74HC00的引脚功能如图3所示。


图4为红外接收解调控制电路。图中,IC1是LM567。LM567是一片锁相环电路,采用8脚双列直插塑封。其⑤、⑥脚外接的电阻和电容决定了内部压控振荡器的中心频率f2,f2≈1/1.1RC。其①、②脚通常分别通过一电容器接地,形成输出滤波网络和环路单级低通滤波网络。②脚所接电容决定锁相环路的捕捉带宽:电容值越大,环路带宽越窄。①脚所接电容的容量应至少是②脚电容的2倍。③脚是输入端,要求输入信号≥25mV。⑧脚是逻辑输出端,其内部是一个集电极开路的三极管,允许最大灌电流为100mA。LM567的工作电压为4.75~9V,工作频率从直流到500kHz,静态工作电流约8mA。LM567的内部电路及详细工作过程非常复杂,这里仅将其基本功能概述如下:当LM567的③脚输入幅度≥25mV、频率在其带宽内的信号时,⑧脚由高电平变成低电平,②脚输出经频率/电压变换的调制信号;如果在器件的②脚输入音频信号,则在⑤脚输出受②脚输入调制信号调制的调频方波信号。在图4的电路中我们仅利用了LM567接收到相同频率的载波信号后⑧脚电压由高变低这一特性,来形成对控制对象的控制。
弄清了LM567的基本工作原理和功能后,再来分析图4电路便非常简单了。IC1是红外接收头,它接收发射器发出的红外信号,其中心频率与发射器载波频率f0相同,经IC1解调后,在输出端OUT输出频率为f1的方波信号,也就是与图1中A点波形相同的信号。我们将LM567的中心频率调到与发射器中“与非”门1、2振荡频率相同,即使f2= f1。则当发射器发射信号时,LM567便开始工作,⑧脚由高电平变为低电平,利用这个变化的电平便可去控制各种对象。利用图4的电路,我们可以做成遥控开关,遥控家里的各种家用电器。
实际上,利用图1和图4所示的电路,我们也可以较容易地将其改造成多路遥控电路。方法是:在发射器(图1)中将电阻R*变成若干挡不同的数值,由此形成若干种频率不同的调制信号;在接收电路中,设置若干只LM567,其输入均来自红外接收头,各个LM567的振荡频率不同但与发射端一一对应。这样当发射器按压不同的按钮,接入不同的调制信号时,在接收端对应的LM567的⑧脚的电平就会发生变化,由此形成多路控制。严格说来,这属于一种频分多路,与数字编译码多路控制相比,缺点是调试比较复杂。但在有些场合,如在多路报警中,也有其一席之地。因在报警应用场合中,需要解决两路以上同时报警的问题时,用时分多路存在复杂的同步问题,在频宽允许的情况下用频分多路则很容易解决。
超声波遥控电路
1、超声波遥控电灯开关
这种遥控开关,电路简单,且免调试,非常适合初学者制作。
一、工作原理
为发射电路。电路采用分立器件构成,VT1和VT2以及R1~ R4、C1、C2构成自激多谐振荡器,超声发射器件B被联接在VT1和VT2的集电极回路中,以推挽形式工作,回路时间常由R1、C1和R4、C2确定。超声发射器件B的共振频率使多谐振荡电路触发。因此,本电路可工作在最佳频率上。

(图2)为接收电路,结型场效应VT1构成高输入阻抗放大器,能够很好地与超声接收器件B相匹配,可获得较高接收灵敏度及选频特性。VT1采用自给偏压方式,改变R3即可改变VT1的表态工作点,超声接收器件B将接收到的超声波转换为相应的电信号,经VT1和VT2两极放大后,再经VD1和VD2进行半波整流变为直流信号,由C3积分后作用于VT3和基极,使VT3由截止变为导通,其集电极输出负脉冲,触发器JK触发D,使其翻转。JK触发器Q端的电平直接驱动继电器K,使K吸合或释放。由继电器K的触点控制电路的开关。
二、元件选用
发射电路中,VT1和VT2用CS9013或CS9014等小功率晶体管,≥100。超声发射器件用SE05—40T,电源GB采用一块9V叠层电池,以减小发射器体积和重量。
接收电路中,VT1和3DJ6或是3DJ7等小功率结型场效应晶体管。VT2~ VT3用CS9013,≥100。VD1和VD2用IN4148。JK触发器263B。超声接收器件用SE05—40R,与SE05—40T配对使用。继电器K用HG4310型。
超声波遥控电扇变速器
一、工作原理
(图3)为发射电路。它采用的是国产蝙蝠牌FS—A5A型电风扇的遥控发射器。这种发射器具有体积小、耗电省、工作可靠、电路简单等特点。在使用时,每按一下发射键,发射器发出约为500ms的40KHZ的超声波。发射电路的工作原理如下。
VT2和VT3构成直接耦合正反馈振荡电路,B为40KHz超声发射器件,并兼振荡电路反馈先频元件。因此,此电路可准确地振荡于超声发射器件的中心频率40KHZ。VT1和R2、C1组成500ms延时电路。R1、VD1是C1的放电通路,当按下发射键S时,VT2构成的振荡电路工作,发出超声波,同时,电源通过R2向C1充电,当C1上的电位充到1.4V时(约经过500ms),VT1导通,VT2基极以及VT3集电极电位下降为0.3V左右,振荡器停止工作,当松开发射键S时,C1通过VD1和R1迅速放电,为下一次发射作好准备.VD3和R4构成发射指示电路,当按发射键时,VD3发光。
(图4)为接收电路。CMOS非门D1~ D3由R1偏置为线性放大器,总增益可达60bB以上,由于CMOS电路的输入阻抗较高,故能够很好与超声接收器件匹配。放大后的信号由C1耦合给锁相环译码器LM567的输入端3脚。当输入信号的频率落在其中心频率上时,LM567的逻辑输出端8脚由高电平变为低电平。
选频声控开关
此声控开关可由一特定音调的(500到2000Hz)声音来控制任一电器的开或关。由于它有一定的选频作用,故误动作的机率小。
电路设计为用音频电信号(达100mV)来控制,其控制信号源可以是电话、收音机、电唱机、录音机,从其中适当点用屏蔽线引来。如果想用声波遥控,加一个驻极体话筒和一级前置放大即可。
本装置的电路如图16所示。它的中心器件是一块拾音集成电路LM567,以及一个50mA的继电器。
一定音调的音频信号加至LM567的输入端(3脚)后,经内电路的放大、选频等处理,在其输出端8脚输出低电平(没有输入信号时为高电平)。这时,与其相接的一个PNP管(2N3906)导通,使接在集电极电路中的继电器吸动,从而以其接点去控制被控电器。若用以开机,则使用继电器的常开、动合接点;若用来关机,则应采用常合、动开式接点。
响应频率决定于接于第5、6脚的电位器和电容器的值,故调整10kΩ电位器可调节其响应频率。本机可接收的音频范围为500~2000Hz。
二极管1N4001用以保护晶体三极管。2N3906可以用其它任何型号的中、小功率PNP硅管代替。
红外光电探测器在静电对靶喷雾中的应用
摘 要:详细介绍了红外光电探测器,以及用红外光电探测器探测棉花的位置,实现对靶喷雾的设计。
农业是国民经济的基础,先进的植保技术是农业生产丰收的保障,现代植物病虫害防治仍然以化学药剂防治为主,我国常规施药方法和施药器械落后,大量农药流失到水体、土壤和大气中,农药的利用率低,防治成本高,并造成严重的环境污染,对某些害虫防治效果欠佳,先进的施药方法和施药器械的研究与开发对我国农业的持续发展,降低生产成本,特别是保护环境具有重要的作用。对靶喷雾是新近发展起来的高效低污染施药新技术,AGTECH公司研制的“Tree-sense”智能喷雾器采用了“沙漠风暴”中使用的探测敌人坦克的三维图像传感器,它能够根据作物的距离、形状进行有效喷雾;DURAND WAYLAND公司的“Smart Spray”喷雾器、“Tree-see”喷雾器使用了先进的声纳系统来进行目标的准确定位,这些装置精度高,但价格昂贵。根据我国国情,我们设计了红外光电探测器来进行目标的探测,并结合高压静电使雾滴带电,带电的雾滴作定向运动飞向植株,最后吸附在植株上,其命中率显著提高。这种红外探测器研制成本低、灵敏度高、体积小,加上与静电结合,就会达到与上述系统基本相同的效果。
设计思路
本文主要讲述红外光电探测器的研制。红外线是一种不可见光,采用专用的红外发射管和接收管,可以有效地防止周围可见光的干扰,进行无接触探测,不损伤被测物体。该探测器安装在电动小车上。红外对靶喷雾主要用在棉花的幼苗期和生长期间,当棉花处于幼苗期时,棉苗分散,对靶容易。当处于生长期时,棉花的茎部有一定的高度,此时采用红外线照射茎部,通过反射,确定目标。考虑到棉农十分注重田间管理,棉田杂草很少,所以红外光电探测器受到的干扰很小,可以忽略。
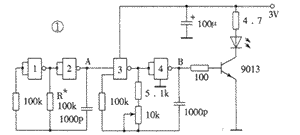
图1 红外探测器的原理图架
图2 探测距离
图3 555状态图
图4 红外发射与接收元件的方向性
红外光电探测器的设计
如图1所示,LM567集成锁相环路解码器及其外围元件组成锁相电路。三极管V1、红外线发射管H1及电阻R1、R9组成红外线发射电路,锁相电路的振荡信号由LM567的⑤脚输出,送至V1放大,驱动红外线发射管发出方波信号。集成电路mA741、红外接收管H2及其外围元件组成红外线接收电路,红外线接收管H2将接收到的红外线信号转变成本身阻值的变化,经电阻R3、电容C3耦合到mA741的②脚,由mA741进行放大,555电路、三极管V2及其外围相关器件组成延迟输出电路,用来控制电磁阀打开的时间,当探测到棉花时,LED绿灯亮,继电器通电,常开触点闭合,开始喷雾。
红外线光电探测器探测棉花是靠红外线反射来完成的,在设定的有效探测范围内,如果没有棉花,红外线接收管接收不到反射红外光信号,LM567的⑧脚输出高电平,555的③脚输出低电平,三极管V2截止,电磁阀关闭不喷雾;当探测到棉花时,红外线接收管收到被棉花反射回来的红外线信号,经转换电路的转换,送至放大电路μA741进行放大,其放大信号送至LM567的③脚与本身振荡信号比较,当与本身振荡信号同频率时,LM567的⑧脚输出低电平,555的③脚输出高电平,三极管V2导通,继电器通电,电磁阀打开开始喷雾。
为了防止隔行探测产生误动作,可以通过调节探测有效距离L(L2为了保证喷头打开时间,由555、R7、C9组成单稳态延迟电路如图1。V2的输出脉宽Tp0=R7·C9·ln3≈1.1R7·C9。如果在电路的暂稳态持续时间内有干扰触发脉冲,则该脉冲不起作用,如图3,这就保证了电磁阀打开的时间。输出脉宽Tp0可以通过R7调节。
在红外发射与接收中要考虑到发射元件与接收元件都存在着方向性。因此存在着一个位置,在这个位置上传感器可获得最大的灵敏度。另外,还存在着一个传感器可以正常工作的范围,如图4所示。
利用LM567⑤脚脉冲信号驱动红外发光管,除了利用锁相环路解码器LM567提高检测灵敏度并消除太阳光等背景光的干扰外,还能使红外发光管在平均输入功率不变的情况下比直流驱动方式增加一倍的发射功率。在红外探测器前端加红外滤光片可去除可见光,使红外光通过,进一步提高了抗干扰能力。
结语
该电路的最大特点是实现了红外线发射与接收工作频率的同步自动跟踪,即红外发射部分不设专门的脉冲发生电路,而直接从接收部分的检测电路引入脉冲(实为LM567的锁相中心频率信号),既简化了线路和调试工作,又防止了周围环境变化和元件参数改变造成的收、发频率不一致,使电路稳定性和抗干扰能力大大增强。该探测器在实验中取得了很好的效果,与非对靶喷雾相比大大提高了喷雾的命中率。