摘要:电路驱动一只大功率白光
LED (WLED),当温度过高以及热敏
电阻发生开路或短路故障时,将关闭LED。
具备高温保护功能的白光
LED驱动器 摘要:电路驱动一只大功率白光LED (WLED),当温度过高以及热敏电阻发生开路或短路故障时,将关闭LED。 与传统光源相比,大功率LED具有多种优点,因此应用越来越广泛。LED的优点包括更高效率、更长寿命和更加可靠。但是,大功率LED产生的热量也比传统LED更多。
如果工作在极限工作温度范围以外,任何
IC的寿命都会缩短。当
芯片的结温超过特定值后,就会彻底损坏。Philips Lumileds LUXEON®大功率LED模组由于是在热增强型基底上制造的,因而发热会少一些。这种基底材料改善了热性能,允许持续工作在大电流下,从而满足高亮度照明的要求。可是对于象照相机闪光灯这样的应用,为避免持续工作时的功耗损坏器件,则需要提供额外的热保护功能。
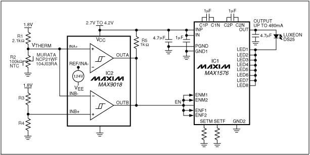
图1电路包括一款适合于照相机闪光灯应用的
电荷泵调节器(IC1),该器件可以为最多8 只白光LED (WLED)提供调节
电流。并联所有8路
驱动器,可以为单个1W、LUXEON Star大功率WLED模组提供高达480mA电流。当开漏输入EN被拉到地时,IC1进入关断模式。

图1. 电路驱动一只大功率WLED,当温度过高以及热敏电阻发生开路或短路故障时,将关闭LED
可以利用一只热敏电阻和一个带内部基准的双路开漏极
比较器(IC2),来构建空间紧凑和极具成本效益的热关断电路。VTHERM跌落至1.2V内部基准电压以下时,比较器A将EN拉低到地。当热敏电阻(R2)温度很高时,就会执行该操作。比较器B用于提供开路失效保护功能,即当热敏电阻的接点断开时,EN将被拉低。热敏电阻发生开路故障时,VTHERM被R1拉高,从而使比较器B拉低EN。电阻分压器R3-R4设定开路故障的门限电压,电阻R1和热敏电阻R2设置热关断门限。