摘要:白光
LED被普遍用作便携设备LCD的背光源,原因是他们复杂程度较低、花费较少且尺寸小于CCFL背光源。PDA、
手机和
数码相机等便携设备已逐步过渡到彩色LCD显示屏,因此,越来越多的
产品需要背光源。本文讨论用于串联或并联白光LED
供电的
电荷泵和电感升压转换方案,采用电压调节或
电流调节
控制器。本文还讨论了对尺寸、效率、电池寿命及LED匹配的折衷考虑。
随着手机、PDA及数码相机越来越多地使用彩色LCD显示器,白光LED成为一种通用的照明源。单色显示器可以使用电致发光背光灯或彩色LED作为背光源,而彩色显示器则需要白光灯源,以正确显示色彩。
主要有两种方法提供白光灯源:白光LED和CCFL (冷阴极荧光灯)。CCFL在笔记本
电脑中已经应用了很多年。但是,考虑到光源尺寸、复杂性及成本优势,白光LED成为小型手持设备的首选光源。
白光LED只需较低的直流电压(3V与4V之间),也就是说,可以采用简单的基于电感或
电容的电路供电。相反,CCFL则需要很高的交流电压(200
VRMS至500VRMS)供电,成本高、体积大,需采用基于变压器的电路(图1)。

图1. CCFL电路需要变压器为荧光灯管提供
高压。
红光和绿光LED的正向压降为1.8V至2.4V (典型值),一些常用电池即可提供足够高的电压,直接驱动这些LED。然而,白光LED的正向压降为3V至4V (典型值),通常需要一个独立
电源供电。
驱动LED
光强与流过LED的电流有关,电流越大光强越高。满亮度输出时电流大约为20mA。数码相机和蜂窝电话一般需要2至3个LED,PDA一般需要3至6个LED背光。
可以通过并联或串联方式驱动LED,如图2所示。并联方式的缺点是LED电流及亮度不能自动匹配。串联方式保持固有的匹配特性,但需要更高的供电电压。

图2. 方式A (LED并联),所需电压较低;方式B (LED串联),可提供最佳匹配。
无论是并联方式还是串联方式,大多数手持设备的电池电压都不足以驱动LED,所以需要升压
转换器。电荷泵转换器利用小电容实现电压转换,尺寸最小、成本最低。但是,电荷泵转换器只能产生输入电压的倍数(如:1.5倍、2倍)。因此,串联LED通常需要基于电感的转换器。利用基于电感的转换器,可轻松实现更高的升压比,而且,能够在较宽的输入至输出电压范围内保持高效。
驱动并联LED
图3所示是驱动并联LED的三种主要方法:
- 利用现有电源独立调节流过每个LED的电流。
- 只调节电源电压,依靠LED的一致性和串联电阻使电流匹配。
- 调节流过一个LED的电流,依靠LED的一致性和串联电阻使其余的LED电流匹配。

图3. 图中给出了三种驱动并联LED的方法:A) 独立调节每个LED的电流;B) 调节输出电压,依靠LED的一致性和串联电阻使电流匹配;C) 调节流过一个LED的电流,依靠LED的一致性和串联电阻使其余的LED电流匹配。
方法A. 独立调节流过每个LED的电流
集成LED电流调节器
若有一个足够高的电源驱动LED正向导通,那么,只需设计电流
控制电路,并可提供足够的电流驱动满亮度下的所有LED。
图4所示电路利用MAX1916以恒定电流驱动三个白光LED,是LED亮度匹配的低成本解决方案。绝对电流设置在所要求的LED最大亮度电流与最大额定电流之间;为了保持显示器亮度一致,电流匹配必须足够好。典型的电流匹配度为0.3%,绝对电流精度为±10%。每路输出的压差小于410mV,以保持20mA电流。这样,只需4.2V即可驱动3.8V的LED。LED引脚电流设为流入SET引脚电流的230倍。为给SET引脚提供偏置电流,需要把
RSET连接到大于1.215V SET引脚偏置电压的电压。

图4. MAX1916采用SOT23封装,提供0.3%的电流匹配度。

图5. MAX1916驱动白光LED时的三种电流调节方法。
有多种动态调节LED亮度的方法,如图5所示。
一种方法是:用
DAC驱动RSET (图5A)。LED电流是DAC输出电压减去SET引脚偏置电压的函数。DAC可以选用SOT23封装的低成本MAX5360-MAX5365系列。
利用控制器的I/O引脚控制多个电阻,可组成一个简易的亮度调节器,如图5B所示。将控制引脚在高电(on)和三态(off)之间切换,以得到所要求的SET引脚电流。
最后一种方法是:利用逻辑电平PWM
信号驱动ENABLE引脚(图5C)。许多
处理器的
端口都能提供占空比从0至100%的低频PWM信号。MAX1916 ENABLE引脚的响应时间允许PWM运行在高达2kHz左右的频率。
集成电荷泵升压电源与电流调节器
如果系统已有的电源不合适,则需选择专用的
LED电源。低成本的MAX1574/MAX1575/MAX1576电荷泵控制器结合了升压电源和电流调节功能。这些器件具有较高的输出电流、很好的电流匹配度以及较高的工作效率,并可提供自适应模式切换、过压保护,可驱动8个LED。
自适应切换电路对输入电压进行
检测,并确定效率最高的升压比(例如,1倍、1.5倍或2倍)。利用一串脉冲码,通过Dual Mode™使能引脚,可以调节亮度(相当于设置电流的百分比)。
图6所示MAX1574电荷泵能够以高达180mA的总电流驱动三个LED。1MHz的开关频率允许电荷泵使用小尺寸陶瓷电容。
图7所示MAX1576电荷泵能够以高达480mA的总电流驱动两组、每组四个LED。对于闪烁状态的LED组,允许每个LED电流达到100mA的电流。每组LED具有独立的电流设置、脉冲亮度调节和2线亮度控制。利用自适应开关,在单节
锂电池的整个放电过程中(图8)平均效率可以达到83%。对于使用LED闪光灯的数码照相机,MAX1576是理想选择。
MAX1575是该系列产品的另一款
芯片,能够以120mA总输出电流驱动两组LED (四个主屏LED和两个子屏LED)。

图6. 提供一组LED电流源的MA1574电荷泵

图7. 提供两组LED电流源的MA1576电荷泵

图8. MAX1576在典型锂电池电压下的效率
方法B. 使用稳压输出电源
与方法A相似,如果系统中有现成的电压源时可以采用方法B。方法B非常经济,但电流精度不如方法A。由于方法B不能实现稳流,所以流过每个LED的绝对电流必须保持在所要求的最大亮度电流与LED最大额定电流之间。电流匹配度必须足够好,以便保持亮度均匀。
参考图3中的方法B,通过任意LED上的电流可由电源的输出电压(VOUT)减去正向LED电压(VD),然后除以R决定:
I = (VOUT - VD)/R (式1)
图9A所示为典型手持设备中两个白光LED的I-V曲线图。相同电流下,
二极管的电压并不相等。图9B所示为白光LED之间的电压差与电流的函数关系。

图9A. 典型手持设备中两个白光LED的I-V曲线图

图9B. 两个白光LED间的电压差与电流的对应关系
LED电流的匹配
为了理解正向电压的匹配度对电流匹配度的影响,可利用式1计算LED电流的比值。例如,I1与I2的比值为:
I1/I2 = R2/R1 ((VOUT - VD1)/(VOUT - VD2)) (式2)
假设R1 = R2,式2可简化为:
I1/I2 = (VOUT - VD1)/(VOUT - VD2) (式3)
当VOUT非常大时,式3结果趋于1。因此较高的VOUT有助于得到较好的电流匹配度。R必须与VOUT - VD成比例增大,以便保持恒定电流。较高的VOUT带来的损失是R消耗的功率越大。需要折衷选择效率和电流匹配度。
例如,以5V电源驱动3.60V的LED,R上的电压为1.40V。若换成3.42V的LED,则R上的电压增加到接近1.58V,LED电流增加13%;需要注意的是:此时LED电压仅有5%的变化。这个例子表明了需要合理选择效率和匹配度。
绝对精度
图3中方法B的LED电流绝对误差可用式1计算。对于所选择的LED,利用VD与ID的关系曲线(图9A)进行计算。
将所期望的工作电流I、电流I对应的VD标称电压(由图可知)及所选择的VOUT代入式1,可以解得R值。得到R值后,利用LED数据
资料中最差条件下的VD求解式1。须考虑温度变化对VD的影响。这样能够得出LED电流的范围,电流范围必须小于LED的最大额定值。
亮度调节
图3方法B中,可通过改变VOUT调节LED电流。在使用同一电源时,并不
推荐这种方法。可供选择的是,用
MOSFET与开关电阻并联组成简单的亮度调节器(图10)。但是,当需要多级亮度调节时,这种方法的成本将急剧增高。这时,应考虑图6所示集成方案或串联驱动方式(下面讨论)。

图10. 用MOSFET控制与R1a至R3a并联的电阻R1b至R3b,进行亮度调节
方法C. 使用稳流输出转换器
图3中的方法C给出了稳流(而不是稳压)输出转换器。在此设计中,流过其中一个LED的电流通过电阻R1检测,并由转换器稳定调节该电流。转换器类型可以是基于电感的转换器,也可以是电荷泵或
线性稳压器。
LED电流方程与式1相同,方便起见,将其列于下方:
I = (VOUT - VD)/R (式4)
但条件与前面不同,这里稳定的是I1,而不是VOUT,公式为:
I1 = VFEEDB
ACK/R1 (式5)
由于只调节了一个电流,其余LED的正向压差会导致电流误差,与上述讨论相同。此外,该方案按照图11所示改进后的方法增大R1。

图11. 图3方法C所示电路的电流匹配通过增大R1A得到改进。对于所选择的电流,R1B必须保持恒定。将R2和R3设置为R1A + R1B。
因为电流必须保持恒定,将R1分为R1A和R1B。R1B控制电流,R1A控制额外的输出电压,已达到所要求的电流匹配度。将R1 = R1A + R1B代入式4;R1 = R1B代入式5。为使电流匹配,R2和R3设置为R1A + R1B。
图12所示电路利用MAX1910/MAX1912电荷泵实现电流调节。图中增加了亮度调节输入,且所有LED共用一个检测电阻,以便调节总电流。为提高效率,这些控制器提供1.5倍和2倍升压选择。可提供高达120mA的输出电流,具体取决于输入电压。详细
信息请参考
数据资料。


图12. 带亮度调节控制的MAX1910/MAX1912
驱动串联LED
驱动串联白光LED时,由于流过每个LED的电流相同,可以获得均匀的亮度。该设计的缺点是—正向压降相加,需要更高的驱动电压。这种配置需要基于电感的转换器,以便在高压时获得高效率。在选择这种类型的转换器时,必须考虑Lx引脚的额定输出电压。
有几款型号根据其Lx引脚的额定电压,可以驱动不同数量的串联LED,如表1所示。Lx引脚的最大额定电压与LED串儿的最大电压之间需要保留一定的安全裕量,以允许过压关断。
表1. 选择适当器件驱动所要求的串联LED
| PART |
Lx PIN RATING (V) |
# SERIES LEDs |
PACKAGE |
| MAX1848 |
14 |
3 |
8-SOT23 |
| MAX1561/MAX1599 |
30 |
6 |
8-TDFN |
| MAX8595Z/MAX8596Z |
37 |
8 |
8-TDFN |
| MAX8595X/MAX8596X |
40 |
9 |
8-TDFN |
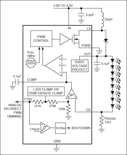
例如,MAX8596Z是专为驱动多达八个串联(图13)白光LED设计的开关调节器。该器件具有2.6V至5.5V的输入电压范围,允许单节锂电池或三节N
iCd/NiMH电池为IC供电。MAX8596Z采用节省空间的8引脚TDFN封装。工作在高速1MHz PWM方式,因此,允许选用小巧的外部元件。32V至36V的过压锁存门限当出现LED开路时能够有效保护IC。另外,器件还具有高温降额功能。超过42°C时输出电流降低,以便减小LED的功耗。

图13. MAX8596Z开关调节器驱动多达8个串联白光LED
用任意直流电压或未经滤波的PWM信号驱动CTRL引脚, 可以调节LED电流。0.24V至1.72V的CTRL引脚电压驱动LED从最暗到满亮度。超过1.72V时,输出电流被箝位在最大值。可以采用200Hz至200kHz的PWM信号,误差信号
放大器及补偿电容用作PWM信号滤波,不需要输入
滤波器。
MAX8596Z驱动不同数量LED时的效率如图14所示。最大效率超过85%。

图14. 图13所示电路中MAX8596Z的效率