时间:2009-05-02 10:13
人气:
作者:admin

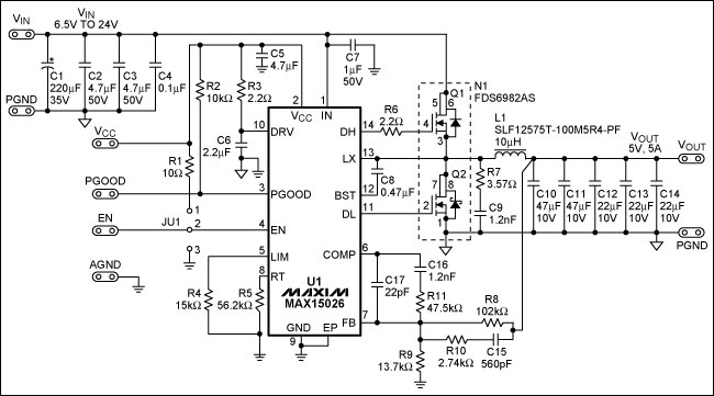
| Designator | Value | Description | Part | Footprint | Manufacturer | Quantity |
| C1 | 220µF, 35V | Capacitor | EEVFK1V221P | 8mm x 10.2mm | Panasonic | 1 |
| C2, C3 | 4.7µF, 50V | Capacitor | GRM31CR71H475KA12L | 1206 | Murata | 2 |
| C4 | 0.1µF, 50V | Capacitor | GRM188R71H104KA93D | 0603 | Murata | 1 |
| C5 | 4.7µF, 6.3V | Capacitor | GRM188R60J475KE19D | 0603 | Murata | 1 |
| C6 | 2.2µF, 6.3V | Capacitor | GRM188R60J225KE19D | 0603 | Murata | 1 |
| C7 | 1µF, 50V | Capacitor | GRM21BR71H105KA12L | 0805 | Murata | 1 |
| C8 | 0.47µF, 16V | Capacitor | GRM188R71C474KA88D | 0603 | Murata | 1 |
| C9, C16 | 1200pF, 50V | Capacitor | GRM1885C1H122JA01D | 0603 | Murata | 2 |
| C10, C11 | 47µF, 10V | Capacitor | GRM32ER71A476KE15L | 1210 | Murata | 2 |
| C12, C13, C14 | 22µF, 10V | Capacitor | GRM31CR71A226KE15L | 1206 | Murata | 3 |
| C15 | 560pF, 50V | Capacitor | GRM1885C1H561JA01D | 0603 | Murata | 1 |
| C17 | 22pF, 50V | Capacitor | GRM1885C1H220JA01D | 0603 | Murata | 1 |
| R1 | 10Ω | Resistor | SMD 1% Resistor | 0603 | Vishay | 1 |
| R2 | 10kΩ | Resistor | SMD 1% Resistor | 0603 | Vishay | 1 |
| R3, R6 | 2.2Ω | Resistor | SMD 1% Resistor | 0603 | Vishay | 2 |
| R4 | 15kΩ | Resistor | SMD 1% Resistor | 0603 | Vishay | 1 |
| R5 | 56.2kΩ | Resistor | SMD 1% Resistor | 0603 | Vishay | 1 |
| R7 | 3.57Ω | Resistor | SMD 1% Resistor | 1206 | Vishay | 1 |
| R8 | 102kΩ | Resistor | SMD 1% Resistor | 0603 | Vishay | 1 |
| R9 | 13.7kΩ | Resistor | SMD 1% Resistor | 0603 | Vishay | 1 |
| R10 | 2.74kΩ | Resistor | SMD 1% Resistor | 0603 | Vishay | 1 |
| R11 | 47.5kΩ | Resistor | SMD 1% Resistor | 0603 | Vishay | 1 |
| L1 | 10µH ±20%, 5.5A | Inductor | SLF12575T-100M5R4-PF | 12.5mm x 12.5mm x 7.5mm | TDK | 1 |
| N1 | 30V, 6.3A, 35.5mΩ—Q1; 30V, 8.6A, 16.5mΩ—Q2 |
Dual MOSFET | FDS6982AS | 8-SO | Fairchild | 1 |
| U1 | PWM Controller | Low-Cost, DC-DC Synchronous Buck Controller with a 4.5V to 28V Operating Range | MAX15026BETD+ | 14-TDFN-EP | Maxim | 1 |





