摘要:MAX4929E是一款低频
HDMI/
DVI开关,设计用于监视器或HDTV
接收器。该器件能够处理所有需要切换的低频
信号,可以和新型MAX4886 TMDS开关或具有两路输入的TMDS接收器配合使用。
HDMI/DVI基本原理
近年来
视频传输领域几乎经历了从
模拟到数字根本转变,VGA和分量视频—模拟视频连接方式—正在被HDMI™和DVI™取代。这两种数字视频传输标准的要求几乎完全相同,并同时处理一组高频和低频信号。DVI规范于1999年定稿,撰写这篇文章时,HDMI规范1.3版正在制定中。这两种标准均采用TMDS® (最小跳变差分信号)传输数据的高频(视频)部分。TMDS信号采用四个差分对传输R、G、B和
时钟,占用19针
连接器的8个引脚。HDMI和DVI设计为"即插即用",即监视器(接收端)和视频源连接在一起时寻找以最佳性能协同工作的方法。多数新型TMDS HDTV
芯片包含两组完整TMDS (高频)输入,但无法处理LoF (低频)信号。
要实现HDMI和DVI系统中的“即插即用”功能,源端(通常是一台
电脑、DVD播放器或游戏机)和接收端(通常是监视器或接收机)必须连接起来。HDMI和DVI借用VESA (视频
电子标准协会)的开放标准,采用DDC (数字显示通道)、一个称为HPD的新信号(热插拔
检测)、以及一路可以由源端向接收端提供50mA
电流的标准5V信号。在标准的VESA方法中,源端寻址EDID (扩展显示标识数据) EP
ROM。该EPROM器件包含接收设备的
品牌、类型号、以及所支持的分辨率模式。源端和接收端必须至少有一种相同的显示模式,以便二者协同工作。图1所示为通过HDMI/DVI连接器连接源端与接收端EDID EPROM的示意图。

图1. 原理图给出了HDMI/DVI连接器连接源端和接收端的EDID EPROM。
图1中给出了作为四个差分对连接的TMDS信号,+5V,HPD以及DDC信号。DDC信号连接至EDID。EDID
电源由接收端内部提供。该图说明了源端和接收端的通用连接模式。源端和接收端通过I²C兼容的DDC线路进行
通信。1980年推出的I²C规范是+5V规范。典型的EDID EPROM如24LC22包含2kb的EPROM用于存储所需
信息,可工作于2.5V至5.5V。工作于+3.3V电源时,典型的低成本EDID EPROM不具备+5V耐压。因此,EDID EPROM器件必须工作于+5V电源,或者外部带有+5V保护。
为了在两路HDMI/DVI源之间切换,设计人员必须处理两路不同的信号:TMDS高频信号和前面提到的低频信号。一些新型HDMI
处理器已包含两套可处理高频TMDS信号的输入端,但是无法处理带有
高压的低频信号。
Maxim推出的MAX4929E可在处理上述低频信号时提供最大的灵活性。
在低频视频信号源之间切换
使用MAX4929E,所有与外部连接器连接的信号都具有±15kV HBM (人体模型)保护。这种高级别的
ESD保护通常可以省去各引脚的额外保护措施。MAX4929E允许接入两组DDC信号,器件选择其中一路输入。这种源切换可实现多种功能:为信号提供ESD保护、同一时刻只选通一个源端并提供逻辑电平箝位,以保护EDID EPROM端不出现高于其电源的电压。MAX4929E消耗极少的电流,源端设备提供的+5V即可满足其电源需求。
MAX4929E没有特殊的上电顺序要求,因此设计人员不必担心某个源设备开启而其它源设备关断时会出现何种问题。由于以下原因,源设备之间的切换功能非常有必要:切换功能可将接收端置于哪个可连接设备的控制之下;还可防止第二条电缆加载I²C总线。后一项优点解决了两路源设备同时连接至一个负载时遇到的两个问题:
- 可能出现的主机冲突
- 额外的容性负载(每条电缆的分布电容为200pf/m)
如果将第二条2m长的电缆连接到主电缆上,将会超过700pf最大分布电容的规范要求。通过使用开关,I²C
驱动器在同一时刻只“看到”一个负载。在这种方式中,即便是两条3m的电缆也不违反700pf的规范要求。
在多数系统中,
MCU控制各种操作。MCU必须确定输入是否有效,并且在EDID握手之后,返回一个TTL兼容的HPD信号。MAX4929E的下列功能(图2)可解决三个问题:
- HPD输出端的ESD保护
- 允许MCU确定所选的HDMI输入是否已连接
- 提供从低电压MCU至5V TTL兼容信号的逻辑电平转换功能

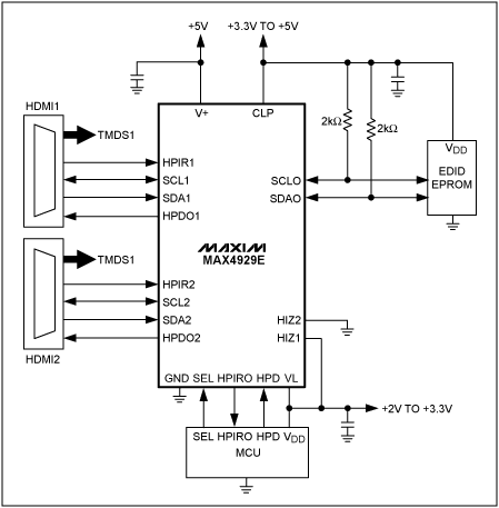
图2. 原理图给出了MAX4929E的典型电路连接方式。该器件提供实现完整的2:1 HDMI或DVI开关所要求的切换、逻辑电平匹配以及ESD保护功能。
前面已经讨论过ESD保护。如果HPR信号为逻辑高电平(标称值+5V),则该逻辑高电平会出现在连接至MCU的引脚上,并且保证该引脚的逻辑电平兼容于MCU电平,因为MAX4929E的基准引脚连接至MCU的电源。如果在选中的输入上出现了+5V信号,则MCU上就能得到逻辑电平兼容的信号。接收到该信号后,MCU接着发出HPD信号。MAX4929E将HPD信号"导引"到适当的HDMI器件,并且在所接器件上产生完全兼容TTL的信号。MAX4929E接收低电压MCU的逻辑1或逻辑0,并且为HPD产生同相的逻辑0或1 (TTL兼容电平)。使用其输入,可确保该信号是逻辑电平兼容的,因为其基准连接至MCU的同一电源。
除了与包含两路高频输入的TMDS器件协同工作外,MAX4929E还可与MAX4886 HDMI/DVI视频开关组成芯片组,用于将两组TMDS输入和集成到单个装置中。MAX4886/MAX4929E芯片组可为单路输入设备提供第二组输入。
结论
MAX4929E控制2:1 HDMI/DVI开关中所有低频信号的切换。为所有外部引线提供高等级的ESD保护。MAX4929E与EDID EPROM配合使用,其输入端可接受+5V信号电平并将输出钳位至+3.3V电平,以便匹配EDID。另外,MAX4929E隔离了一条电缆的电容,所以DDC输出每次仅带有一组DDC连接。MAX4929E具有第3路输入电压,可连接至系统MCU的同一个电源上。这一特性可确保SEL、HPR和HPD信号兼容MCU的逻辑电平。MAX4929E可处理实现2:1 HDMI或DVI开关所需的全部切换、逻辑电平匹配以及ESD保护功能。MAX4929E还可增强MAX4886,以实现完整的单路输入设备切换功能。