摘要:该电路在
检测到没有
音频信号输入时将自动关闭扬声器
驱动器,以节省
手机的电池能量。
图1所示AutoShutdown™电路介绍了电话通话时的瞬态特性,当电路检测到通话中断时,就会将
扬声器放大器置于低功耗关断模式,以节省电池能量、延长通话时间; 当通话重新开始时,音频功放会立刻启动,以免丢失语音
信息。

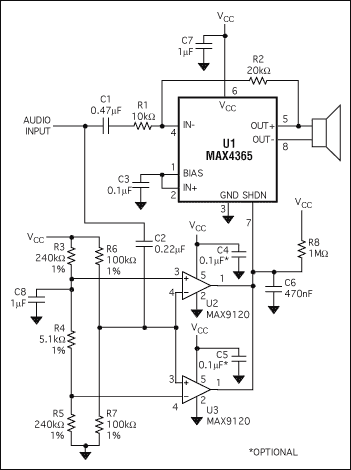
图1. 该电路在没有音频信号时,通过自动关断扬声器驱动器来节省电池功耗。
手机电池的主要消耗在
射频功放和扬声器(AB类扬声器放大器),理想情况下,以1W功率驱动8Ω喇叭时消耗353mA
RMS的
电流,在没有音频信号输入时,也会消耗毫安级的电流。基于这个原因,大部分扬声器驱动
IC都有关断模式,在不使用驱动器时降低
芯片的电流消耗。
电路的静态电流和关断模式下的电流有很大差别,以图1中的U1为例,在没有信号输入时消耗5mA的静态电流,而将U1置于关断模式时,它仅仅消耗10nA电流。图1中,当输入音频信号按照定义的时间间隔低于预设门限时,整个电路的功耗可以由4.7mA降至22µA。
窗
比较器(U2或U3)对输入信号和与VCC成比例的预置参考电压进行比较。R6和R7将输入的音频信号偏置到比较器窗口的中点,VCC/2,R3至R5设置窗比较器的参考电压,高、低门限按照下式计算:

设置一定的阈值之差(VHIGH - VLOW)是为了避免噪声信号打开扬声器
放大器。
比较器的漏极开路输出连接到U1的SHDN输入,当音频输入的峰峰值超出由R3至R5设置的窗口范围时,漏极开路输出将自动控制扬声器驱动器打开,VSHDN电压被拉至地电位(如图2所示)。当输入音频信号在窗口内时,两路输出都会关断,C6和上拉
电阻R8会减缓VSHDN电压上升到关断U1的门限。

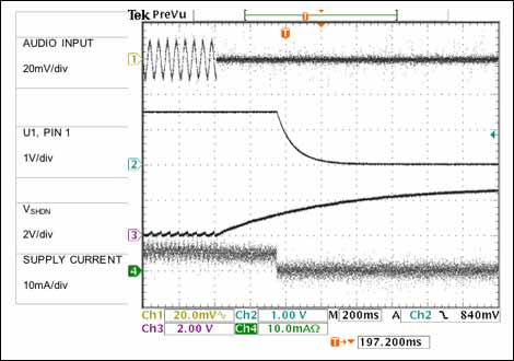
图2. 当输入超出预设门限时,图1中的关断信号(VSHDN)被驱动到低电平。 C6和R8产生的较大的时间常数可以避免不必要地通、断音频信号。
从关断状态唤醒非常迅速,因为C6通过比较器的漏极开路输出直接对地放电。快速开启能够保证不会丢失语音信息(图3)。

图3. 输入信号消失后,图1所示扬声器将迅速关断。
本文发表于EE
Times 2005年4月18日刊。