摘要:本文分析影响耳机放大器性能的关键
参数,包括:PSRR、上电瞬态抑制以及
PCB接地。所提供的解决方案仅关注一个应用(耳机放大器),采用MAX4410与MAX4298/MAX4299耳机放大器。
免费注册参加在线研讨会,学习如何分析、测量并最终解决音频系统的设计问题 (English only) 。
| |
对音频设计人员的挑战是制作与
ASIC、
处理器以及
DC-DC
转换器共存的高性能、低噪声
模拟电路。例如,设想只影响典型音频重放通路中一个元件――耳机
驱动器的问题。
笔记本PC的耳机输出在保持原始
信号动态范围的同时,必须用幅值达1
Vrms的信号驱动低阻抗负载(典型值为32Ω;有时低至16Ω)。这个任务看起来简单,但进一步分析就会发现它所面对一些严酷现实:
- 在单电源供电时,耳机输出必须保持动态范围,而该电源电压通常从DC-DC转换器获取,并与高速数字电路共用。
- 根据这些电路的信号幅值与负载阻抗,从电源吸取的电流峰值可达90mA。
- 关断电源或耳机驱动器时,应当听不见咔嗒声与瞬态杂音。
电源噪声
为了实现合理的信噪比,必须抑制电源噪声对耳机放大器输出的影响,并且耳机驱动器的电源抑制是降低信噪比的关键。例如,基于CD或DVD信号的动态范围可能超过90dB。假定音频电源电压上存在100mV的噪声,其频谱成分的绝大部分位于音频带宽以内,为了维持90dB动态范围,必须将耳机输出的噪声降低至30µV左右。为了达到这一目的,在感兴趣的频率点耳机驱动器的PSRR必须超过70dB。
要在音频频带获得上述电源抑制比,必须采用考虑周全的设计方案,使
放大器对音频范围内的电源噪声提供一定的抑制能力。浏览绝大多数运放的
数据资料后会发现,PSRR在接近DC处通常较高,而随着频率增加,将急剧下降(通常是-20dB/十倍频程)。在20kHz处,一些器件的PSRR低于40dB。
一些DC-DC转换器在音频频谱的上端产生更高的噪声成分。尽管可以证实在那些频率上听得到的成分很少,但是仍然可以在耳机输出端测量到噪声。请注意,关于内置耳机驱动器的音频
DAC (或CODEC),绝大多数数据
资料不会吸引读者关注PSRR指标。即使提及,也通常以
电气特性中的一个条目出现,而不会给出PSRR随频率的变化曲线。
由于绝大多数耳机放大器都不能提供足够的PSRR,可以加入外部低压稳压器(
LDO)来净化耳机放大器的电源。例如,为了在笔记本PC的音频输出端获得足够的电源噪声抑制比,其中+5V仍然是通用的音频电路电源电压,而特定的节点通常被调节到4.7V左右。
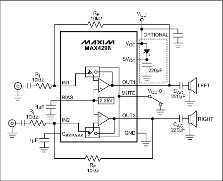
像MAX4298/MAX4299 (超高PSRR立体声驱动器)这样的
IC,通过对器件内部的关键节点在内部进行微调提高了PSRR,远高于用其他方法获得的PSRR。该方法使1kHz时的PSRR超过100dB,不再需要外部稳压器(图1)。

图1. 在典型的MAX4298应用中,请注意220μF交流
耦合电容阻碍了耳机的DC电压。用可选的元件来控制断电瞬变的幅值。
杂音抑制
杂音抑制是衡量IC能力的另一指标,也就是将IC静音或上电(或断电)时出现的突发性噪音或令人恐慌的瞬态噪音减小到最小的能力。很难在输出驱动器中获得这样的性能,这是因为对输出驱动器来说,没有下游电路可以被静音,从而屏蔽出现的异常信号。若插入了耳机,那么无论用什么驱动都不可避免的造成音频系统的瞬变性能。
耳机驱动器通常采用单电源供电,并通过大电容实现对塞孔输出的
AC耦合,如图2所示。这样的安排可以防止耳机两端出现DC电压,该DC电压可能破坏耳机的驱动单元。工作过程中,由于电容的耳机侧是地电势,而放大器输出偏置约为满摆幅的一半,因此隔直电容两端有电压。接通电源时,必须将电容充电至工作电压,但是允许流过该电容的电流必然流经负载(耳机音频线圈)。那么用什么方法才能防止该电流产生杂音信号呢?

图2. 该电路是用于单电源
产品中耳机驱动器的典型配置,其中包括串联电容,与耳机阻抗一起构成了
高通滤波器 (为了阻断来自耳机的DC所必需的)。
有些设计使用放大器输出周边的JFET与分立元件抑制充电电流,有些电路则提供RC时间常数减缓导通时的声音瞬变,从而通过降低干扰频率的含量,减少干扰因素。有的产品采用了背对背指数斜坡(S形)进一步抑制上电引起的杂音。与RC指数方法不同的是,这种抑制方式不会引起dv/dt的突变。
断电时的瞬变更难解决。放大器怎么才能在没有电源的情况下控制输出电容的放电?一种方法是为耳机放大器提供待机电源,该电源由电源接通时充满电的电容提供,移去主电源之后,该电容还能提供足够的能量从容地将放大器关断。该技术的集成应用(图1)产生了如图3所示的波形。

图3. 这些波形说明接通VCC (t = -1s)和移去VCC (t = 0s)时对图1所示电路的影响。这里没有给出VCC。请注意,MAX4298输出端(上面的曲线)的S形跳变在负载端产生的输出干扰(下面的曲线)平滑且有限。受控的输出将导通时的声音瞬变限制在较低的电平,人耳对其不太敏感。
如图3所示,利用附加元件使MAX4298断电时的声音瞬变受到控制,抑制上电的瞬态噪音。该技术涉及辅助VCC引脚(SVCC)的使用。提供VCC时,外部
肖特基二极管为储能电容充电,当电源移去时,MAX4298的工作过程如下:
- 音频静音。
- 立体声放大器还原到低瞬态电流模式,从SVCC引脚获取电源。
- 输出偏置电压缓慢变化至地,通过镜像上电波形、采用S形模式抑制上电瞬变,消除了dV/dt的突变。
- 储能电容放电,由于输出电压为地,所以当SVCC电源最终消失时,输出音频的瞬变可以忽略。
与众不同的方法
上述方案为了达到一个不明确的指标,需要付出相当大的努力(需要在BOM上添加额外的线路),而市场对这样的特性评价不会很高。理想的方法是完全省去输出电容,从而消除流经耳机音频线圈的充电或放电的影响。为耳机驱动提供直流耦合、0V输出偏置,并用双极性电源为放大器供电,就可以省去这些电容。
即使绝大多数电池供电设计都受单端电源的限制,设计者还有一些选择。一种选择是使用第三个放大器为耳机提供满摆幅一半的偏置,这样就产生了“伪0V”输出偏置。由于主立体声放大器的偏置也是满摆幅的一半,于是可以省去DC耦合电容。因此,第三个放大器必须具备从两个主放大器吸取并提供电流的能力,并足以处理任何耳机插头(塞孔必须与机壳隔离)插入时的
ESD放电。
另一种选择是利用提供的正电源产生专用的负电源,或使用传统的产生负电源的器件(图4)。对这种方法来说,ESD与接地都不成问题,并且额外的电压幅度使输出电压峰-峰值几乎翻倍――采用+3V或小于+3V电源供电时,这是很有用的。

图4. 为了实现放大器的双电源供电,板上
电荷泵将正电源电压反相。不再需要串联电容,不过需要为电荷泵提供小的陶瓷电容,陶瓷电容的使用减小了PCB板的面积。
MAX4410耳机放大器通过正电源引脚产生内部负电源。由于放大器的直流输出偏置为0V,因此不需要输出电容。内部锁定电路防止由于过低或上电、断电过程中的电源电压引起的伪操作,因此没有杂音。由于放大器输出电压摆幅几乎是单电源电压的两倍,因此还可以获得其他优点,包括更大的信号摆幅以及更大的输出功率。
进一步的障碍
目前正在进行的设计在产品投放市场之前通常会做出许多妥协。例如,ESD的要求可能需要在耳机驱动器与塞孔之间有磁珠或其他
EMC措施。这些元件在音频范围内可能构成很大的阻抗,可能引起串扰问题与输出功率损耗。不过,仔细的设计与Kelvin测量技术可以再现良好的音频性能。
耳机返回电流也需要考虑。电流增加到100mA时,地平面或PCB引线上有限的阻抗可能产生显著的IR跌落。相似的机制在与DC-DC转换器共地时会使SNR变差。为了解决类似问题,使用专门的返回引线或覆铜会有所帮助。
数字化的未来?
除非数字输入耳机飞速发展,否则驱动耳机插孔的电路仍需要采用模拟电路。D类设计可以维持数字音频通路直至放大器输出的性能,尽管需要滤波元件以保持效率,降低EMI。PSRR与杂音抑制仍会影响系统性能,所以在相当长的一段时间里,模拟硬件设计仍有重要意义。