时间:2009-02-09 11:55
人气:
作者:admin
消费类电子产品中的电源设计总是给外型、成本以及效率指标的实现带来严峻的挑战。电视市场就是一个很好的例子。它正在经历从臃肿的,基于CRT的解决方案向使用液晶显示器(LCD)和等离子显示器的平板电视的巨大转变。目前LCD主宰平板电视市场,其2008年的预期销售量将超过1亿台。与此同时,内容已经从模拟转变到数字制式,且新功能也急剧增多,比如用于画中画功能的多调谐器、全高清画质(1080p)、增强型音频,甚至是因特网访问。
此外,CRT所存在的屏幕尺寸限制问题将不复存在。目前,32英寸的宽屏电视最受欢迎,40~42英寸的电视紧随其后。虽然采用新技术促进了销售量的增长并改善了电视用户的观看体验,但是它也造成了功耗的显著增加。
节能标准
在历史上,用于消费类电子产品的节能标准,比如美国能源之星和欧盟生态标签,主要关注的是静态功耗的影响。但是,随着向平板电视的转变,人们需要关心的问题扩展到了工作(活动模式)功耗。
实际测试表明,42英寸平板电视的功耗在180~500W之间,具体数值与技术(LCD或等离子显示),特性集以及设计选择有关。比较而言,29英寸CRT电视的功耗大约是100W。
显然,增加的功耗中,一部分直接与屏幕尺寸的增加有关,但这并不是唯一的原因。例如,LCD电视显示屏需要背光子系统;这部分功耗不容忽视而且直接与屏幕尺寸有关。平均功率的增加,再加上游戏、收看音乐节目、网页浏览以及家庭影院等活动造成的使用小时数的增多,增加了家庭用电量。
规范及政府机构正在着手应对这种转变。用于电视的能源之星标准刚经过修订并推出了3.0版本(自2008年11月启用),它将包括工作功率限制。这些限制是基于屏幕面积和分辨率(高清晰度或标准清晰度)的,与显示技术(LCD、等离子或背投)无关。
计算功率限制
根据屏幕尺寸和分辨率,有多种算法可以计算功率限制。例如,对屏幕面积在680~1068平方英寸(4387~6890cm2)范围内的高清电视而言,公式如下:
Pmax=(0.240×面积+27)W
注意:面积的单位是平方英寸。
因此,32英寸高清电视的工作功率限制是120W,而42英寸高清电视的限制则是208W。这些限制是基于对多家厂商的多种产品的实际测试而制定的。在测试样本中,有27.4%通过了目标的工作和静态功耗要求。静态功耗要求保持不变:自2005年7月以来就一直是最大值1W的限制。
用于32英寸LCD电视的典型电源(见图1)产生几种电压轨来为各种系统模块供电,比如音频,背光和信号处理模块。主电源并不提供所需的所有电压值,相反,各种低电压轨是由本地线性和DC/DC变换器提供的。

图1 常见的32英寸LCD电视开关电源
在信号处理板上可能有5个或更多个线性或低压差稳压器,此外还有几个降压变换器用于为深亚微米数字信号处理模块产生低电压电源轨。如图所示,厂商使用支持90~265V交流电压的统一供电电源的做法相当普遍。这种做法,使得根据电视尺寸对不同地区一系列模块使用单电压设计成为可能,简化了物流并降低了开发成本。
如果LCD电视面向全球市场且功率超过75W,那么这种电视必须符合欧洲用于降低谐波的标准IEC61000-3-2。在这种情况下,需要使用工作功率因数控制级。
背光功率
对26英寸以上的电视而言,背光是功耗最大的部分。24V电压轨为逆变器级供电,而后者则驱动背光冷阴极荧光灯(CCFL)。逆变器将24V直流电压转换为高电压、低电流的交流信号,用于启动并驱动这些荧光灯。
2个主逆变器单元的结构很常见:一个用于为背光逆变器供电,而另一个用于控制音频/视频以及信号处理。在历史上,开关电源级的功率电平是根据单开关准谐振(QR)或固定频率脉宽调制(PWM)反激式拓扑结构来制定的。根据电视的特性集以及对12V和5V电压轨功率要求的不同,电路中可能存在专用的开关电源用于提供静态功率以及满足1W的静态功率限制。
实际的电源拓扑结构
随着屏幕面积的增加,24V直流电压轨所需的功率将继续增加,直至无法再使用反激式拓扑来实现开关电源。因此,许多功率较大的拓扑,包括半桥双电感加单电容(LLC)拓扑,都被考虑用于在紧凑的空间内以低电磁干扰来实现高效率运转。
半桥LLC拓扑被看作一种串联谐振变换器。如图2所示,LLC指的是电感-电感-电容结构。第1个电感串联在电路中,变压器代表第2个电感,而电容连接在变压器的输出端。

图2 简单的LLC半桥功率级
这种方法的基本思想是:半桥场效应管(FET)是由50%占空比的波形驱动的,而功率是通过改变频率进行调节的。通常,这样设计的目的是为了让开关频率超出电路的谐振频率。
在这个区域,电流通过开关对电压进行延迟,因此开关在零电压开关区域呈开启状态,几乎消除了电容开关损耗。因为这是一个谐振式拓扑,所以它在很宽的电压范围内的效率都很高。
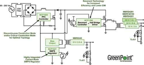
图3显示了基于半桥LLC结构的完整电源的示例。在这个示例中,HB-LLC级产生了多路输出。这种设计是安森美半导体公司所开发的一系列Greenpoint参考设计中的一部分,展示了高效率的电源拓扑。在这个示例中,对115或230V交流主电源而言,在90~220W的范围内,总体效率都大于88%。

图3 完整的220WLCD电视电源的框图
除了实现总体效率高之外,这个电源的外形也较小,只有25mm高。对于平板电视而言,电源的高度是很重要的,因为它会影响电视的总厚度。人们对于设计能够很容易地挂在墙上的超薄平板电视的兴趣正日益增长。这种趋势对电源提出了进一步的挑战,因为体积需要减小,而通过电源的气流可能会受到更多限制。
设计高密度、高效率电源的挑战正推动着电源设计人员采取创新的电源架构来支持这些快速发展的消费类应用。半桥谐振LLC可以满足平板电视所要求的效率和体积目标,同时仍然提供消费类电子产品所需要的成本低廉的解决方案。
随着新的工作功率标准的出台,以及消费者逐渐认识到转换到大屏幕数字电视所带来的能源消耗,对高效节能方案的关注将与日俱增。这不仅仅需要转而使用高效的电源方案,而且需要创造新的系统体系以降低信号处理和LCD面板的功耗。
上一篇:开放式多媒体应用平台OMAP综述