时间:2009-02-23 11:06
人气:
作者:admin
降低视频子系统的工作和待机功耗,延长手持式视频系统的电池使用时间
越来越多的便携式设备,例如数码相机、蜂窝电话和便携式媒体播放器等,都开始逐渐增加复合视频输出的连接功能。这类设备中,视频数/模转换器(DAC)产生复合视频信号,在送至输出连接器之前必须经过视频滤波和放大。设计工程师在选择视频滤波器时已经考虑了功耗、总体成本、尺寸以及图像质量等因素,本文介绍了下一代便携设备中的其它需求以及如何设计新一代视频滤波器才能满足这些需求。
越来越多的便携式设备,例如数码相机、蜂窝电话和便携式媒体播放器等,都开始逐渐增加复合视频输出的连接功能。这类设备中,连接在视频数/模转换器(DAC)之后的视频滤波放大器产生视频信号。现有的3.3V视频滤波放大器处理视频信号时,功耗为45mW。
电池使用时间是便携设备的关键,首先要考虑降低视频系统IC的功耗。出于这一考虑,新一代视频滤波放大器能够工作在1.8V电压,功耗仅为12mW—功耗降低了近70%。
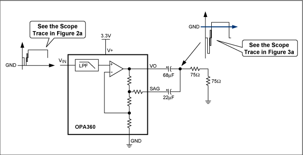
简单地说,每个电路的功耗包括自身工作的损耗和驱动负载的损耗。图1中,电源为电路提供总电流(IT),其中IQ是运算放大器的静态电流,IL是负载电流。
图1. 单电源运算放大器,带有一个对地电阻负载。
电流和电源电压相乘得出功率。首先按照以下公式计算静态功耗(PQ)、负载功耗(PL)以及总功耗(PT):
PQ = VDD × IQ
PL = VDD × IL
PT = PQ + PL = VDD × (IQ + IL)
为降低实际消耗的功率,必须同时减小PQ和PL。减小VDD、IQ和IL都可以达到这一目的。
通常情况下,IC数据资料会给出IQ或PQ参数,但很少提到典型信号和典型负载条件下的平均功耗。对于便携式视频滤波放大器,由于电路不是处于关断状态,就是完全开启,因此,PQ几乎是无用信息。完全开启时,视频滤波放大器为负载提供视频信号驱动。没有视频负载时,为了节省电池能量,应关断视频滤波放大器;如果在没有视频负载时开启视频滤波放大器,会造成电池能量的浪费。
当3.3V视频滤波放大器向负载提供视频信号驱动时,功耗增大,如表1所示。平均功耗定义为视频滤波放大器以50%平场视频信号驱动150Ω对地负载时的功耗。50%平场信号作为典型的视频信号,在电视上显示为灰屏(PL取决于图像内容,黑屏时功耗最低,白屏时功耗最大)。注意,尽管元件的PQ差别很大,平均功耗却非常接近。
表1. 各种视频滤波放大器的平均功耗和静态功耗
| Company | Part | Supply Voltage (V) |
Average Current (mA) |
Average Power (mW) |
IQ (mA) | PQ (mW) | Output Style |
| Maxim | MAX9502 | 3.3 | 13.5 | 44.6 | 5.3 | 17.5 | Positive DC bias |
| TI® | OPA360 | 3.3 | 12.2 | 40.1 | 6 | 19.8 | Zero DC bias |
| Maxim | MAX9503 | 3.3 | 13.2 | 43.4 | 12 | 39.6 | DirectDrive® |







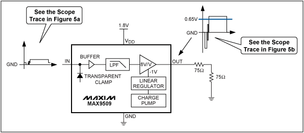
MAX9509是Maxim新一代视频滤波放大器系列的首款器件,大大降低了平均功耗和PQ,如图5所示。其电源电压(VDD)由3.3V降到了1.8V,1.8V是移动电话正在逐渐使用的数字I/O电压;静态电源电流(IQ)也由12mA降到了3.1mA (参见表2)。
图5. MAX9509 1.8V应用电路处理50%平场信号,大大降低了功耗。
图5a. 50%平场波形输入到MAX9509;其振幅是图2a中波形振幅的一半。
图5b. MAX9509输出波形中的蓝色曲线表示50%平场信号的近似直流平均值。
表2. MAX9509的平均功耗和静态功耗
| Company | Part | Supply Voltage (V) |
Average Current (mA) |
Average Power (mW) |
IQ (mA) | PQ (mW) | Output Style |
| Maxim | MAX9509 | 1.8 | 6.5 | 11.7 | 3.1 | 6 | DirectDrive |


虽然低功耗视频滤波放大器的开发工作已经取得了一些进展,但IC设计人员还有许多工作要做。
例如,视频负载检测。如果视频滤波放大器具有负载电子检测功能,并为微控制器系统提供负载状态,只在出现有效的视频负载时开启视频输出电路,即可进一步增强系统的智能化视频功耗管理。目前,大多通过机械插孔检测视频负载的插入,以开启视频输出电路。如果电缆另一端没有连接电视或其他监视器,这种方法将造成电池能量的浪费。视频负载电子检测的另一个好处是只需要标准连接器,而不需要带有机械插孔检测的连接器,与标准连接器相比,这种机械连接器增加了成本,而且占用更大空间。
便携式设备中,低功耗一直是重中之重;考虑到越来越高的能源成本和全球变暖问题,墙上适配器供电的设备也越来越注重功耗问题。因此,发展趋势是在模拟芯片中集成更加智能的电源管理电路。对于视频滤波放大器,不但功耗要低,而且还应该具备视频负载检测、视频输入检测和控制电路,以便控制相应的工作模式。由于视频芯片一般用于价格竞争激烈的消费类电子产品,最大的难题是如何在增强智能化电源管理的同时不会过多地增加成本。
设计低功耗1.8V视频滤波放大器时,需要考虑一些特殊因素。设置偏置电流合理分配电源电流,是最有效的途径。仔细布板能够降低寄生电容,实现良好的器件匹配。最后,还须认真检查并分析电路中所有支路的电流。这一系列措施有助于降低功耗,降低电路的带宽需求,只需满足频率响应和视频性能的带宽要求。
通过仔细的电路设计,并依托Maxim先进的BiCMOS工艺,MAX9509的功耗要比上一代产品的功耗低得多。为了在满足特定应用性能要求的同时达到最低功耗,我们对所有上一代视频设计电路进行了分析。例如,减少MAX9509电源之间偏置电流的镜像;尽可能少地使用所产生的负电源。除此之外,还采用了专有电路来消除放大器工作在小电流时的失真。
Maxim先进的模拟工艺能够针对特定的视频信号通道优选元件(例如,双极型和MOS),从而进一步降低MAX9509的功耗。MAX9509的5极点滤波器省去了上一代6极点滤波放大器所需的双二阶滤波器(图8和图9)。对于消费类应用,5极点和6极点滤波器的滤波性能差异不大,取消双二阶滤波器将使总电源电流降低10%以上。
图8. 上一代视频滤波放大器采用6极点滤波器。
图9. MAX9509只采用5极点滤波器,省去了双二阶滤波器,总电源电流减少10%。
通过仔细放置滤波电路和放大电路,在给定的系统参数下优化信号通道的每一模块,进而降低总电流。例如,MAX9509要获得8倍增益时,在滤波器内部采用4倍增益的前置放大器。因此,最终得到的视频放大器只需要2V/V增益(图9),从而降低了对最后一级视频放大器的要求,并降低功耗。同时也降低了两个放大器的总功耗,实现最佳性能。