全球最实用的IT互联网信息网站!

AI人工智能P2P分享&下载搜索网页发布信息网站地图

当前位置:诺佳网 > 电子/半导体 > 音视频/家电 >

内窥镜或管道镜图像处理要求及解决方案

时间:2009-03-20 12:27

人气:

作者:admin

标签: 图像 

导读:内窥镜或管道镜图像处理要求及解决方案- 我们通常需要检查限定领域内部的区域。在医疗领域中,内窥镜用于透视体内以检查器官。内窥镜可以通过一个细小的切口检查胃肠道、呼吸道...

  我们通常需要检查限定领域内部的区域。在医疗领域中,内窥镜用于透视体内以检查器官。内窥镜可以通过一个细小的切口检查胃肠道、呼吸道和泌尿管道以及内部器官。内窥镜通过其或坚或韧的长管来采集图像。用于切、抓和其它功能的附加仪器通常连接在内窥镜上,进行能够改善医疗并缩短康复时间的微创手术。被用于技术应用以检查限定区域的物品通常被称为管道镜。管道镜用于检查机械内部、建筑墙体以及搜索倒塌建筑中的伤员。

  内窥镜或管道镜具有以下4个基本要求:

  照亮主体的光源;

  引导光照的管道;

  能采集从主体反射的光的镜头或光纤系统;

  能采集、处理和存储或显示图像的图像采集系统。

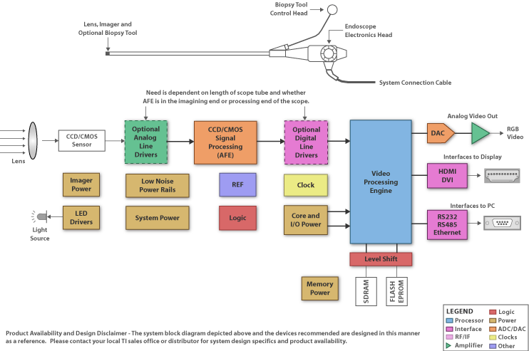
  TI广泛的产品系列支持整个图像链:生成灯光、采集图像、信号调节和图像处理。

  LED驱动器提供具有绝佳方向性和余热较低等特点的明亮光源。这些驱动器用途广泛且允许选择 LED 以实现适用于应用的光谱要求。当前步骤的分辨率影响照明控制的精密度;14位 LED控制器支持对照明级别和照明定时的精确控制。

  影像传感器检测发射的光并将光转换成模拟电信号。低噪声线路驱动器需要根据影像传感器的位置,将信号发送至灯光管道长度以外的区域。线路驱动器的关键考虑因素在于低功耗、噪声抗扰度和数据速率。LVDS技术提供800Mbps的速率、低电压摆幅以及高共模噪声抑制。

  模拟前端(AFE)对于最终图像质量而言至关重要。AFE调节传感器的模拟电信号,并将图像信息转换为数字表示。能否将信号调节为正确的传感器感应失真(如暗电流消除、复位级别变化、缺陷像素校正和DC偏移变化)是选择AFE的重要因素。可编程增益放大器(PGA)的存在与否、PGA的线性度和可用增益范围也很重要,具体取决于信号电平。在数字化过程中,位数将决定图像的对比度。通常,需要将初始数据数字化为精确度比最终图像所需的位数高 2至4位的数据。因此,如果需要8位的最终图像数据,则最初应数字化为10位以允许在图像处理过程中出现舍入误差。最终,当色彩复制环节变得关键时,应尽量降低差分性和积分性非线性失真(DNL, INL)。

  内窥镜:用于透视体内并检查咽喉或食道等器官的光照光学仪器。内窥镜可以是坚硬或柔韧的。

  专业内窥镜根据其特定查看对象而命名。其中包括下列专业名称示例:膀胱镜(膀胱)、肾镜(肾)、气管镜(支气管)、喉镜(喉与喉头)、耳镜(耳)、关节镜(关节)、腹腔镜(腹腔)、胃肠镜。

内窥镜图像处理要求及解决方案 

内窥镜系统方框图

温馨提示:以上内容整理于网络,仅供参考,如果对您有帮助,留下您的阅读感言吧!
相关阅读
本类排行
相关标签
本类推荐

CPU | 内存 | 硬盘 | 显卡 | 显示器 | 主板 | 电源 | 键鼠 | 网站地图

Copyright © 2025-2035 诺佳网 版权所有 备案号:赣ICP备2025066733号
本站资料均来源互联网收集整理,作品版权归作者所有,如果侵犯了您的版权,请跟我们联系。

关注微信