全球最实用的IT互联网信息网站!

AI人工智能P2P分享&下载搜索网页发布信息网站地图

当前位置:诺佳网 > 电子/半导体 > 音视频/家电 >

TDA2030双电源接法电路图

时间:2009-04-07 14:47

人气:

作者:admin

标签: TDA2030 

导读:TDA2030双电源接法电路图-TDA2030是许多电脑有源音箱所采用的Hi-Fi功放集成块。它接法简单,价格实惠。额定功率为14W。电源电压为±6~±18V。输出电流大,谐波失真和交越失真小(±14V/...

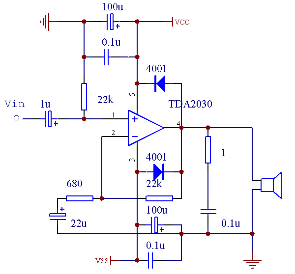
TDA2030是许多电脑有源音箱所采用的Hi-Fi功放集成块。它接法简单,价格实惠。额定功率为14W。电源电压为±6~±18V。输出电流大,谐波失真和交越失真小(±14V/4欧姆,THD=0.5%)。具有优良的短路和过热保护电路。其接法分单电源和双电源两种:双电源接法

TDA2030双电源接法

tda2030中文资料   tda2030 pdf datasheet

温馨提示:以上内容整理于网络,仅供参考,如果对您有帮助,留下您的阅读感言吧!
相关阅读
本类排行
相关标签
本类推荐

CPU | 内存 | 硬盘 | 显卡 | 显示器 | 主板 | 电源 | 键鼠 | 网站地图

Copyright © 2025-2035 诺佳网 版权所有 备案号:赣ICP备2025066733号
本站资料均来源互联网收集整理,作品版权归作者所有,如果侵犯了您的版权,请跟我们联系。

关注微信