Abstract: Manufacture
rs of p
ortable equipment, worksta
tions, small handheld compu
ters, cell phones, and video games use flat panel displays to display text and images. Electro-mechan
ical potentiometers have been the typical mechanism used to control contrast and brightness on these displays. This application note demonstrates how to use a digital pot to control a contrast and brightness control voltage normally control
led by a mechanical potentiometer.
Although this application note was written specifically for a display application, it is applicable in any application where an
analog voltage needs to be
adjusted to control a specific function using voltage or current.
Introduction
Dallas Semiconductor manuf
actures a variety of digital potentiometers. These potentiometers
can be used in a variety of applications to replace the tr
aditional mechanical potentiometer. One such application includes LCD contrast control.
For manufacturers of portable computers, workstations, small handheld computers, cellular phones, or video games, the array of flat panel liquid crystal displays (LCDs) grows ever larger. Commonly, all these applications use the mechanical potentiometer to control contrast or brightness.
This application note uses the DS1668/DS1669 Dallastats as an example to provide replacement of the standard mechanical potentiometer used in LCDs to control contrast. Other members of the Dallas Semiconductor digital potentiometer family can easily be
substituted in place of the DS1668/DS1669 for this purpose.
The DS1668/DS1669 was chosen because it provides the ease of a pushbutton controlled interface to change potentiometer wiper position. The pushbutton interface is well suited to provide control of the flat panel LCD contrast and provides a
similarity to the mechanical method for tuning traditional potentiometers. Most importantly, the DS1668/DS1669 is a nonvolatile device which saves the position of the wiper in the absence of system power. Replacing the mechanical potentiometer with the digital potentiometer can provide added benefits in te
rms of device control, reliability and manufacturing of the end product.
In addition the DS1669 can be controlled via a
CPU, allowing the designer to implement a software controlled potentiometer or even control the potentiometer from the keyboard or keypad of the portable system. This type flexibility is not av
ailable when using a mechanical potentiometer.
Because the DS1669 is an integrated circuit and has no moving parts, it is inherently more reliable than the mechanical potentiometer; mechanical systems can wear out, especially in high use environments.
For LCD contrast control, the DS1669 can be placed on the PC board away from the pushbutton on the panel display control section. The DS1669 is available in standard 8-
pin DIP and 8-pin SOIC packages and is compatible with a variety of automated assembly techniques.
LCD Displays
Liquid Crystal Displays can be divided into at least two categories, which include character display modules or the larger graphic display modules. Each, depending on power supply requirements, has an LCD driving voltage input which in most configurations can be varied to adjust contrast.
LCD contrast can vary according to driving voltage applied or the ambient temperature. Temperature typically can have an undesirable effect, making the LCD screen contrast extremely dim. A variable resistor is used to adjust the LCD driving voltage; where an increase can overcome the effects of temperature. More importantly, the potentiometer is used to accommodate the desires of the user in terms of screen brightness or screen contrast.
LCD Character Display Modules
LCD Character Display Modules are small in size and support small handheld portable systems. The power supply requirements for such modules consist of one supply of at most 5 volts to power both the LCD and LCD driver module
logic. An additional voltage is used to supply the drive requirements for the LCD. This is presented in Figure 1. The LCD drive voltage, VO, is derived from potentiometer
VR. Typical values specified for VR range from 10 kΩ=to 20 kΩ. These values are in line with the 10 kΩ=version of the DS1669.
For LCD modules (LCM) having this type power supply configuration, the DS1669 readily fits. Figure 2 presents a DS1669 configuration that works well for the power supply and LCD voltage drive requirements found in Figure 1. The device is connected in single pushbutton configuration for controlling wiper position movement. A dual pushbutton configuration could also be used. Both single and dual pushbutton control configuration and operation is presented in the "DS1669 Device Operation" section of this application note.
The wiper terminal, RW, of the DS1669 would connect directly to the LCM drive voltage , VO, of the LCD character display module. No other components are necessary for using the DS1669 with LCMs having power supply configurations as shown in Figure 1.

Figure 1. LCD Character display power supply configuration.

Figure 2. LCD Character display using DS1669.
LCD Graphics Display Modules
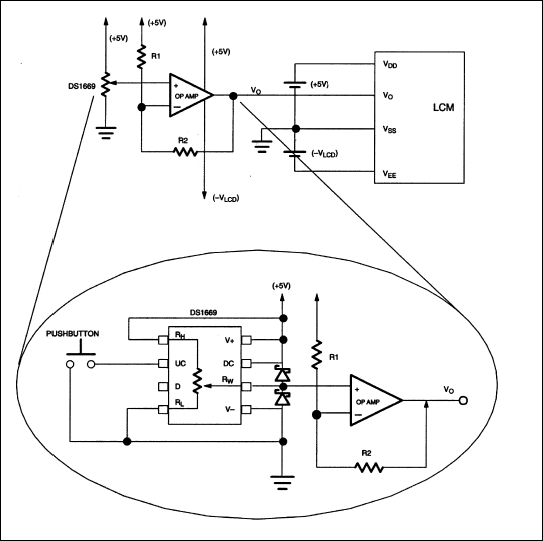
LCD graphics display modules are much larger than the character display modules and use a different power supply configuration. As shown in Figure 3, the power supply requirements consist of a 5-volt supply for logic requirements and a VLC
DC supply input to power the LCD. The LCD driving voltage, VO, which controls contrast is derived from a combination of the 5-volt logic supply voltage and the VLCD supply via the potentiometer R. As before, the potentiometer value range is between 10 kΩ=and 20 kΩ. The combination voltage, however, allows VO to range from 0 to (VLCD + 5V) volts. The voltage VLCD is dependent on LCD used.
The voltage range of VO precludes the direct use of the DS1669 as well as other potentiometers presently manufactured by Dallas Semiconductor. To circumvent the wiper current limits and high voltage requirements in this application, the digital potentiometer can be used in conjunction with an Op Amp as shown in Figure 4. The purpose of the Op Amp is to provide a means of supplying the LCD driving voltage, VO, which is outside the specification for operation using the digital potentiometer. Additionally, the Op Amp limits the amount of current that can flow through the wiper while providing complete coverage of the LCD driving voltage range.
The 5-volt supply which is used to power the LCD logic circuits is used to power the DS1669 (see Figure 4). The potentiometer acts as an attenuator of the 5-volt input signal to the non-inverting Op Amp terminal.

Figure 3. LCD graphics module power supply configuration.

Figure 4. Op amp configuration for driving the LCD graphics display module.
The output of the Op Amp drives the LCD contrast control voltage, VO, and is given by equation (1):

where n is the position of the wiper. Resistor values R1 and R2 are chosen using equation (2):

The choices of R1 and R2 allow the Op Amp to drive the complete range of VO as shown in Figure 4. The wiper terminal RW would connect directly to the non-inverting terminal of the Op Amp as shown in Figure 4. It is also suggested that the Schottky
diode D1 (1N5818 or equivalent) be used to provide additional protection against power surges during power-up or power-down sequences.
DS1669 Device Operation
This section is presented to provide the user with a glance of how the DS1669 pushbutton interfaces operate. A more complete explanation of the device operation can be found in the data sheet.
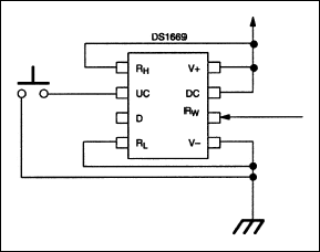
The DS1669 can be configured to operate from a single contact closure, dual contact closure inputs are driven using a digital source input. Figures 5 and 6 illustrate both configurations, respectively. Contact closure is defined as the transition from a high level to a low level on the up contact (UC), down contact (DC) or, digital source (D) input. These inputs are inactive when in the high state.

Figure 5. DS1669 Single pushbutton configuration (typical example).
The DS1669 interprets input pulse widths as the means of controlling wiper movement. A single pulse input over the UC, DC, or D input terminals will cause the wiper position to move 1/64th of the total resistance. A transition from a high to low on these inputs is considered the beginning of pulse activity or contact closure. A single pulse is defined as being greater than 1 ms but lasting no longer than a second. This is shown is Figure 8a.
Repetitive pulsed inputs can be used to step through each resistive position of the device in a relatively fast manner (see Figure 8b). The requirement for repetitive pulsed inputs is that pulses must be separated by a minimum time of 1 ms. If not, the DS1669 will interpret repetitive pulses as a single pulse.
Pulse inputs lasting longer than 1 second will cause the wiper to move one position every 100 ms following the initial 1-second hold time. The total time to transcend the entire potentiometer using a continuous input pulse is given by the formula below:

Single contact closure operation allows the user to control wiper movement in either direction from a single pushbutton input. Figure 5 presents a typical single pushbutton configuration. The UC input is used to increment and decrement wiper position for single pushbutton mode of operation. The DC input provides no functionality in this mode but must be connected to the positive supply voltage (VCC). The digital source input (D) can be allowed to float.
On device power-up, the configuration shown in Figure 5 must exist in order to enter the single contact closure mode of operation—especially and specifically, the (DC) input's connection to the positive supply voltage (VCC). The direction of wiper movement in single pushbutton operation is determined by prior activity, with the direction of wiper movement being opposite to that of the previous activity.
Changing the direction of wiper movement in single pushbutton mode is accomplished by a period of inactivity on the UC input of a (minimum) 1 second or greater. Also, in single pushbutton mode, as the wiper reaches the end of the potentiometer range its direction of movement changes. This will occur regardless if the input is a continuous pulse, a sequence of repetitive pulses or a single pulse.
In dual pushbutton mode, each direction is controlled by the up contact (UC) and down contact (DC) inputs, respectively. No wait states are required to change wiper direction in dual pushbutton mode. In dual pushbutton mode, as the wiper position reaches the end of the potentiometer, the direction of wiper movement will not change. Wiper position will remain at the potentiometer's end until an opposite direction input is given.
All contact closure control inputs, UC, DC, and D are internally pulled-up by a 100 kΩ=resistance. The UC and DC inputs are internally debounced and require no external components for input signal conditioning.

Figure 6. DS1669 Dual pushbutton configuration (typical example).
Nonvolatile Wiper Settings
The DS1669 maintains the position of the wiper in the absence of power. This feature is provided through the use EEP
ROM type memory cell arrays. During normal operation the position of the wiper is determined by the input multiplexer. Periodically, the multiplexer will update the EEPROM memory cells. The manner in which an update occurs has been optimized for reliability, durability, and pe
rformance. Additionally, the update operation is totally transparent to the user. When power is applied to the Dallastat, the wiper setting will be the last recorded in the EEPROM memory cells. If the Dallastat setting is changed after power is applied, the new value will be stored after a delay of 2 seconds. The initial storage of a new value after power-up occurs when the first change is made, regardless of when this change is made.
After the initial change on power-up, subsequent changes in the Dallastat EEPROM memory cells will occur only if the wiper position of the part is moved greater than 12.5% of the total resistance range. Any wiper movement after initial power-up which is less than 12.5% will not be recorded in the EEPROM memory cells. Since the Dallastat contains a 64-to-1 multiplexer, a change of greater than 12.5% corresponds to a change of the fourth LSB.
Changes or storage to the EEPROM memory cells must allow for a 2-second delay to guarantee that updates will occur. The EEPROM memory cells are specified to accept greater that 80,000 writes before a wear-out condition. If the EEPROM memory cells do reach a wear-out condition, the Dallastat will still function properly while power is applied. However, on power-up the device's wiper position will be that of the position last recorded before memory cell wear-out.

Figure 7. Timing diag
rams.
Digital Potentiometer Application Examples
As stated in the introductory paragraph, Dallas Semiconductor manufactures a variety of digital potentiometers. These include the DS1267 Dual Digital Potentiometer, the DS1666 Audio Taper, the DS1667 Dual Digital Potentiometer with Op Amps, and the DS1668/DS1669 Dallastats Electronic Rheostats.
Because these potentiometers are digitally controlled and programmable, they lend themselves to applications requiring automated control methods. Applications that traditionally used manual means of tuning device parameters can now take advantage of digitally controlled potentiometers. Applications using fixed gain attenuators, variable gain amplifiers or differential amplifiers can be controlled with more accuracy, more flexibility and more speed if necessary. There are also benefits to automated manufacturing processes which demand standard packaged integrated circuits for ease of assembly.
Currently, Dallas Semiconductor potentiometers are used in applications ranging from LCD contrast and brightness control, to volume and tone control, and servomotor control. These devices are highly used in multi-media applications for the processing of sound, including volume and tone. Additionally, these devices are moving into industrial control applications.
Devices such as the DS1267 and DS1667 which can be daisy-chained and controlled via one microcontroller or processor provide the user with the ability to control multiple system parameters using a single 3-wire serial data bus. This type of control is unavailable with standard mechanical potentiometers. In addition to the two independent potentiometers available on the DS1667, the device also features two independent Op Amps which can be used in conjunction with the potentiometers or separately.
The DS1666 is a non-
linear taper which approximates a logarithmic resistance curve. The device is also control via a 3-wire serial interface. The device works well in audio type applications requiring the log taper feature.
The DS1668 and DS1669 Dallastats Electronic Rheostats are Dallas Semiconductor's newest members of the Digital Potentiometer Family. They are also the only nonvolatile potentiometers currently offered. The S1668 Dallastat is available in a custom 6-pin package which has its own integrated pushbutton for control of the wiper position. The DS1669 is the integrated circuit version of the DS1668 and is available in an 8-pin DIP and SOIC. The DS1669 allows the user control of the wiper position using an external (user-supplied pushbutton) contact closure input. The device can be controlled from either a single or dual pushbutton configuration. In addition to pushbutton control the DS1668 and DS1669 can be controlled from a digital source such as a CPU. The pushbutton and digital source control inputs are as near a mechanical method of device control without having to be a mechanical device. This interface has proved successful as a simple method for LCD contrast and volume control in certain applications.
Future versions of Dallas Semiconductors potentiometers will include both the 3-wire serial and pushbutton interface as well as the nonvolatile wiper feature. Both interfaces will provide the user with a means of easily manipulating the wiper position and knowing, if desired, the exact wiper position.
The following application examples can be used with any of the Dallas digital potentiometers. Three application configurations are provided: Fixed Gain Variable Attenuator, Variable Gain Amplifier, and Programmable Differential Amplifier. The configurations represent the most used methods for device control using Dallas Semiconductor digital potentiometers. And these configurations can be applied to a variety of applications including LCD contrast, volume control, or servomotor control.

Figure 8. Fixed gain attenuator amplifier.

Figure 9. Inverting variable gain amplifier.

Figure 10. Programmable amplifier.

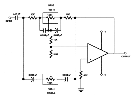
Figure 11. Tone control application.