时间:2008-11-05 22:58
人气:
作者:admin
采用MSTAR MST718BE的液晶电视设计
随着越来越多的电子消费厂商加入当前日益繁荣LCD产业中,整机厂商间竞争越来越激烈,就一台LCD电视机来说,由于LCD面板的绝大部分技术被韩国、***企业垄断,可改变的余地很小,所以对于想在业内继续保持领先地位的电视制造商而言,新的电视信号处理方案选用尤为关键。
除了更低成本外,主芯片高集成度和功能兼容全球市场这两个特征是在选择方案时必须要考虑的。这是因为主芯片的集成度高、功能兼容全球市场的方案具有以下几个优点:(1)外围器件少,硬件设计简单,能大大缩短开发周期,有利于提高产品的可靠性;(2)主芯片的功能兼容全球市场为整机厂商派生其它机型提供了方便,使得机型开发具有延续性。因此,主芯片高集成度和功能兼容全球市场将是今后LCD信号处理方案的发展趋势。
这里所说的“主芯片高集成度”是指主芯片至少具有微控制器(MCU)、视频信号解码器、隔行逐行转换模块、模数转换器、图像缩放模块,并兼容LVDS/TTL输出功能。“兼容全球平台”是指IC内部设计中必须考虑到欧洲和美国市场的需要,这样设计者便能根据不同的市场需要,更改DSP代码,使产品具有欧洲市场要求的图文(Teletext)和丽音功能,以及美国市场要求的CCD和Vchip等功能。
Mstar Semiconductor(晨星半导体)公司推出的MST718BE芯片是一款具有上面提到的功能的视频信号处理IC,本文将解释了如何使用Mstar公司的MST718BE/U LCD控制芯片构建支持各种视频信号的电视平台。

图1:基于MST718BE/U的LCD TV平台系统框图(点击放大图片)
作为一个具有视频处理和LCD控制功能的芯片,MST718BE/U不但可以接收来着电视高频头、DVD 或VCR信号源的NTSC/PAL/SECAM CVBS和S-VIDEO视频模拟信号,而且还能很好地支持弱信号和非标准信号。它内置的line-buffer 提供2D 梳状滤波器,此外还具有10位双通道模数转换器,可以接受YPBPR、VGA信号。其输出格式支持8位TTL及双通道8位LVDS,最高可以支持物理分辨率为1440×900的显示屏。
下文将讨论硬件工程师应如何利用MST718BE/U作为主芯片,并配合少量的外围器件,搭建一个功能强大的LCD电视信号处理平台。
图2:为MST718BE/U芯片提供电源的电路图
LCD TV平台架构
在LCD TV平台的视频处理电路中,有一个IF(中频)模拟电视信号输入到LCD TV接口,然后到液晶屏显示图象。前端需要经过高频头解调,然后经过中频放大器输出CVBS视频信号,后端的视频解码、隔行逐行转换、图象效果调整、图像比例缩放、LVDS/TTL输出等步骤全部由MST718BE/U独立完成,由于MST718BE/U内置Line_buffer,所以对于一般应用,用户不用外挂存储器。此外MST718还内置了8051微处理器,可提供OSD(屏幕菜单式调节),并通过I2C总线及GPIO端口控制外围器件。它可以满足绝大部分的用户界面及TV功能需求,所以不需要在外面增加微处理器电路。
LCD TV平台的音频处理部分需要一颗音频解码芯片进行解码输出,并需要一个音频功放芯片,将信号输出到扬声器。功放芯片可由电视制造商根据期望功率要求、音效功能等因素自行选用。图1是基于MST718BE/U的LCD TV平台系统框图。
图3:MST718BE/U的外部复位引脚FB1、FB2的电路连接图
设计要点
MST718BE/U采用128脚PQFP封装,占位空间较小,对贴片工艺要求低,其系统平台设计采用两层PCB即可完成,在开发周期及成本上占有一定优势。但在设计MST718BE/U外围电路时需要注意以下问题。
1.电源电路
MST718BE/U有三种输入电压值各不相同的电源引脚 ,电压分别为2.5V、3.3V和5V,主要为芯片内部各模块供电。这三种电压应当由不受待机控制的待机5V电源提供,因为这样才能保证在芯片待机后,程序仍然能正常工作,以响应外部的重启命令。在实际应用中,由于待机5V电源的功率一般较小,建议用一个可通过较大电流的二极管连接到正常工作用的5V电源上,以保证电流的持续供给。另外,建议在MST718BE/U的电源引脚上并联100nF的滤波电容,以尽量减少电源纹波。图2给出为MST718BE/U芯片提供电源的LDO应用电路图。
2.振荡器输入
外部12MHz晶振信号通过XTALin 、XTALout两个引脚接进来。在MST718BE/U中,所有需要的基准频率都是从外部12Mhz晶振信号分频得到的。跨接晶振的两个NPO电容被用来使晶振可靠起振,并确保晶振频率的稳定性。NPO电容值由晶振规格参数决定。在视频解码器中,为准确地解调出色差信号,关键是要在接收端恢复出和发射端同频同相的基准幅载波Fsc,否则,解调出的V分量中将包含有U分量,而U分量将包含有V分量,从而造成彩色不正常,甚至是无彩色。因此,在应用过程中,必须确保NPO电容与晶振规格相匹配。
图4:复位电路(2)
3.复位电路
MST718BE/U有两组共5个复位引脚,其中FB1(引脚42)、FB2(引脚39)为外部复位引脚。通常情况下,这两个引脚应该短接在一起,并连接到1.2V电压上。此1.2V可从外部电源获得。当FB1、FB2上的电压低于1.2V时,芯片将进行复位动作。在实际应用中,建议将外围稳压模块(LDO)的输出通过电阻分压产生1.2V电压连接到FB1、FB2上。需要注意的是,在设计电路时,应在不同的外围LDO上做出预留,这样就可以根据实际情况选用上电慢的LDO,以保证芯片复位时,各个电源引脚上的电压已经稳定。图3为实际的复位电路图。
MST718BE/U的Powergood(引脚44) 、Power_on_RStn(引脚68)、Reset (引脚72)为内部复位引脚,它们靠内部产生的复位信号给芯片内部其他模块提供复位。其中Powergood 、Power_on_RStn通过一个75欧姆电阻连接到一起,Power_on_RStn需要4.7K电阻连接到芯片附近GND上,Reset需要用1K电阻连接到芯片附近GND上。具体连接方式见图4。
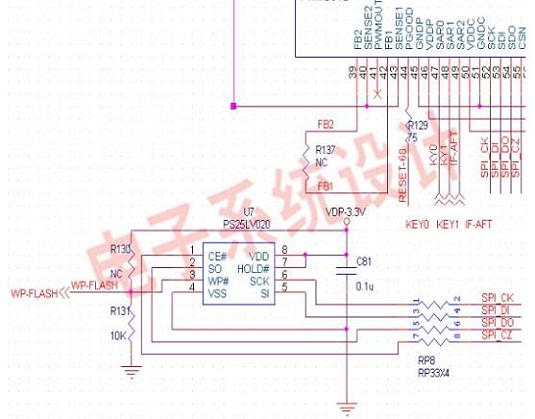
图5:串行闪存电路的连接电路图
4. 串行闪存电路的连接
MST718BE/U电视平台所运行的程序要求被写到一颗外置串行闪存芯片PS25LV020内。Mstar公司在提供MST718BE/U芯片的同时,将同时提供这颗闪存芯片,这样不但方便电视制造商使用,同时也能较好地保证了MST718BE/U与闪存芯片之间配合的稳定性。PS25LV020具有256KB储存空间,对于功能要求不是特别复杂的电视平台来说已经足够。MST718BE/U是通过一个四位串行总线与PS25LV020进行数据读取的。具体电路见图5。
本文小结
基于MST718BE/U开发出的LCD TV,可以针对欧洲、美国市场需要,换用管脚兼容的芯片,使产品兼容全球市场的要求。其中,MST718BE是针对欧洲市场开发的,具有图文,丽音功能;MST7181BU是针对美国市场开发的,支持CCD和Vchip功能。由于Mstar公司已将这些功能集成在芯片硬件DSP中,开发商可直接在现有的基础上构建其应用层,并对其进行调用。对于MST718BE/U, Mstar公司还提供成熟的底层软件平台,能加快LCD TV 软件的开发进度。
通过以上说明可知,构建定制的LCD电视信号处理平台并非难事。为进一步推动对LCD TV的研发,Mstar公司现已设计出并提供 基于MST718BE/U的LCD平台演示板,可作为参考设计和效果演示工具。该演示板是一个针对全球市场的LCD TV平台,支持图文、丽音功能,而通过换用管脚兼容的同型芯片,则还能支持CCD和Vchip功能。