时间:2007-06-18 10:46
人气:
作者:admin
首先,电路的电源抑制几乎没有,电源电压的任何变化都将直接通过两个分压电阻改变偏置电压Vs/2,但电源抑制的能力是电路非常重要的特性。例如此电路的电源电压1伏的变化,能引起偏置电路电压的输出Vs/2变化0.5伏。该电路的电源抑制仅仅只有6dB,通过选用SGM8541运算放大器可以增强电源抑制能力。
图1:单电源供电运算放大器的偏置方法。

图1:单电源供电运算放大器的偏置方法。
其次,运算放大器驱动大电流负载时电源经常不稳定,除非电源有很好的调节能力,或有很好的旁路,否则大的电压波动将回馈到电源线路上。运算放大器的正输入端的参考点将直接偏离Vs/2,这些信号将直接流入放大器的正输入端。

表1:适用于图2的典型器件值。
在应用中要特别注意布局,多个电源旁路电容、星形接地、单独的印制电源层可以提供比较稳定的电路。
偏置电路的去耦问题
解答这个问题需要改变一下电路。图2从偏置电路的中间节点接电容C2,用来旁路AC信号,这样可以提高AC的电源抑制,电阻RIN为Vs/2的基准电压提供DC的返回通路,并且为AC输入提供了交流输入阻抗。

图2:接电容C2来旁路AC信号,提高AC的电源抑制。
这个偏置电路的-3dB带宽是通过电阻RA、RB与电容C2构成的并且等于

此偏置电路当频率在30Hz以内时,没有电源抑制的能力,因此任何在电源线上低于30Hz的信号,能够轻易地加到放大器的输入端。一个通常解决这个问题的方法是增加电容值C2,它的值需要足够的大,以便能有效地旁路掉偏置电路通频带以内的全部噪声。然而在这里比较合理的方法是,设置C2与偏置电路连接点的带宽是十分之一的信号输入带宽,参见图2。

表2:电路图3和4的一些齐纳二极管与Rz电阻值的关系
在有些运算放大器中输入偏置电流比较大是需要考虑的,由于放大器偏置电流的影响,偏置分压电路的分压点将偏离Vs/2,影响了放大器的静态工作点。为了使放大器的静态工作点尽量靠近Vs/2,需要增加平衡电阻,见电路图2。在这个电路中运算放大器选用的是SGM8541,该放大器的输入偏置电流在常温下只有1-2个皮安,几乎为零,因此可以不考虑输入偏置电流带来的误差。但如果工作在非常宽的温度范围(-20℃-80℃),在放大器的正负输入端加平衡电阻能很好地阻止输入带来的误差。

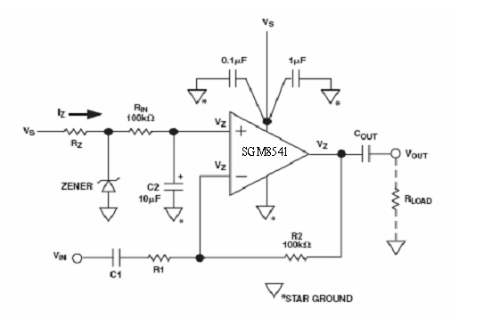
图3:齐纳二级管偏置电路。
设计单电源运算放大器电路,需要考虑输入偏置电流误差、电源抑制、增益、以及输入与输出线路带宽等等。然而普通的应用设计是可以通过查表来获得,见表1。在单电源电压为15V或12V时偏置分压的两个电阻通常选用100kΩ,这样可以在电源消耗与输入偏置电流误差之间合理的折中。5V单电源偏置分压电阻减小到一个比较低的值,例如42kΩ。还有些在3.3V应用中偏置分压电阻选在27kΩ左右。
齐纳二级管偏置电路

表3:电路参数及期间参数选择。
虽然电阻偏置电路技术成本很低,并且始终能保持运放输出控制在Vs/2,但运放的共模抑制能力完全依靠RA/RB与C2构成的RC时间常数。通过使用C2可以提高至少10倍的RC(RC通过R1/C1与RIN/CIN的网路构成)时间常数,这将有助于提高共模抑制比。RA与RB在使用100kΩ,并且电路带宽没有降低的时候,C2可以保持相当小的容量。也可以采用其它的方法在单电源中提供偏置电压,并且有很好的电源抑制与共模抑制。比如在偏置电路中可以使用一个齐纳二极管调整偏置电压,提供静态工作点。

图4:利用相同的齐纳二极管的反相放大器电路的偏置方法。
在图3中,电流通过电阻RZ流到齐纳二极管,形成偏置工作点。电容CN可以阻止齐纳二极管产生的噪声通过反馈进入运放。要想实现低噪声电路需要使用一个比10uF还大的CN,并且齐纳二极管应该选择一个工作电压在Vs/2。电阻RZ必须选择能够提供齐纳二极管工作在稳定的额定电压上和保持输出噪声电流比较低的水平上。因为运放的输入电流只有1pA左右,几乎接近零,所以为了减小输出噪声电流,低功耗的齐纳二极管是非常理想的选择。可以选择250mW的齐纳二极管,但为了考虑成本,选择500mW的齐纳二极管也是可以接受。齐纳二极管的工作电流会因制造商的不同有些差别,在应用中一般IZ在5mA(250mW)与5uA(500mW)之间比较好。

表4:电路参数及期间参数选择
在齐纳二极管的工作极限范围之内,采用下面电路(图3、图4)将有比较好的电源抑制能力。但这个电路有一些缺陷,因为运放输出的静态工作点是齐纳二极管的电压而不是Vs/2。如果电源电压下降,大信号输出的波形将会失真(出现不对称的削顶波形),此时电路还要消耗更多的电能。电阻RIN与R2应该选择相同的电阻值,防止偏置电流引起更大的失调电压误差。
上一篇:运算放大器应用技巧
下一篇:TDA1521电路图低音炮电路图