时间:2008-01-31 10:23
人气:
作者:admin
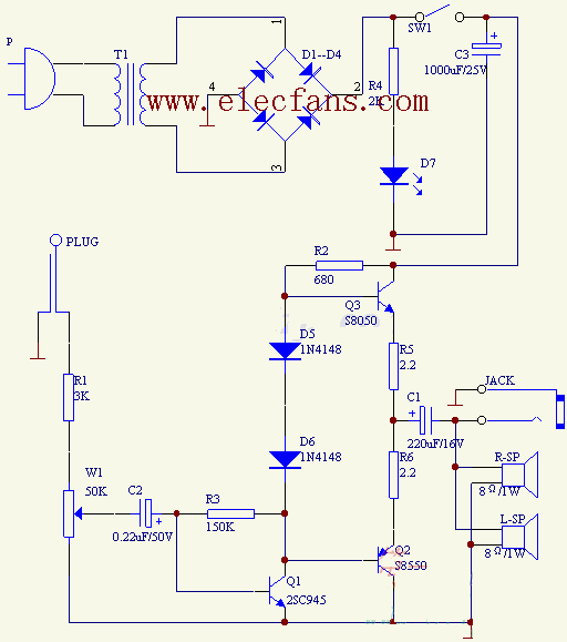
小型有源音响电路图
本电路适合做电脑音箱有源放大器或随身听功率接续器,具有简洁可靠、元件廉价好找、容易制作等特点。电路原理图如下图所示:

电源变压器T1为输出为交流12V/5W的录音机用变压器。如不经常听,可在变压器前增设一个电源开关。
参考电压:在正常工作状态下,偏置电压二极管D5和D6的偏置电压各为+0.69V;推动放大管Q1的Vbe为+0.48V,Vce为+5.04V;上功放管Q3的Vbe为+0.61V;Vce为+7.74V;下功放管Q2的Vbe为-0.61V;Vce为-5.72V;供电电源电压为13.41V,音频输出端中点电压为5.67V,功耗低。
上一篇:有源音响电路图
下一篇:多媒体有源音箱电路图