全球最实用的IT互联网信息网站!

AI人工智能P2P分享&下载搜索网页发布信息网站地图

当前位置:诺佳网 > 电子/半导体 > 音视频/家电 >

电脑有源功放制作

时间:2006-04-17 23:25

人气:

作者:admin

标签: 电脑有源  功放制作 

导读:电脑有源功放制作-...

 

  发布时间:2004-07-09 11:17:04 原文作者:ele-diy

 

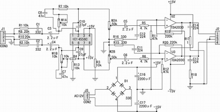
       我做了一有源电脑功放,其效果很好,这些电路对初学者和喜欢自已动手的人来说值得一试。本电路印刷电路板是经过设计优化,具备可操作性,只要布线按照这个样式,一定可设计出满意的电路,当然多加些地线,其效果将会更好。整机电路如下图所示。

       本电路印刷电路板采用单面板布线,电路用protel软件优化绘制,并经过多次实际制作调整,着重解决电路本身杂音,电路的输入和输出线分别从电路两边进出,元件的位置和大小都经过认真考虑,特别是走线设计,充分考虑了元件特点,提高了电路输入和输出质量。

PCB正面图

 

       上图1、图2是电路板走线面图,注意两个图面正好相反,实际制作时要注意它们的关系。

       上电路前级中J1是双声道输入端,R8R10是输入电阻20kR1R2C1C2用于改善音调,R7W1C8IC1组合成反馈式音调调节电路,C10作超音频滤波使用,有时可不安装使用,W15k~10k用作音调调节,电路IC1作前置放大,③脚为正相输入,②脚为负相输入,①脚为输出,采用双12V~15V电源,可在输入端增加R*改善空载噪音,可取值500~5k等。

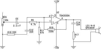
       上电路后级采用TDA2030A作功率放大电路,用双12V~15V电源供电,可提供10W以上功率,其中W2为音量调节器,R16R19决定放大倍数,R11是防零点飘移。也可去掉C5(短路C5)来防零点飘移,如果不接R11,则输出直流电压可能变化,直到不能放大。其阻值可考虑为20k~100k

       根据原理图从左到右各元件列表如表1,其中左右声道对称元件放在同一方格中。

    上左图是成品板元件面图片,所有元件除电容尽量用无极性电容外,其它元件只要电压满足要求一般都可使用。

 

 
文章来源:2004年7期电子制作杂志   责任编辑: ele-diy

 

温馨提示:以上内容整理于网络,仅供参考,如果对您有帮助,留下您的阅读感言吧!
相关阅读
本类排行
相关标签
本类推荐

CPU | 内存 | 硬盘 | 显卡 | 显示器 | 主板 | 电源 | 键鼠 | 网站地图

Copyright © 2025-2035 诺佳网 版权所有 备案号:赣ICP备2025066733号
本站资料均来源互联网收集整理,作品版权归作者所有,如果侵犯了您的版权,请跟我们联系。

关注微信