时间:2006-04-15 13:04
人气:
作者:admin

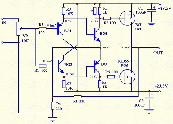
电路工作原理是:输入信号电压经增益为1的缓冲器(BG1、BG2)转换成电流之后,再经IV变换器(BG3、BG4)转换成电压,然后经BG5、BG6进一步放大输出,驱动负载。反馈电阻Rf将输出电压转换成电流后,加到IV变换器的发射极电阻Rs上构成电流负反馈。因而Rs上流过的电流是IV变换器的电流与反馈电流的差值。电路增益
Kf=1+Rf/Rs
由于输入缓冲器没有包含在反馈环之中,因而应特别注意该级的性能。这里输入缓冲器与IV变换器之间采用了达林顿管组合方式,并选用了颇受好评的NEC对管2SA992/2SC1845,可获得较高的输入阻抗和较低的输出阻抗,综合性能比其他组合方式优越,并且结构简单。而输出级选用日立公司的大功率MOS-FET 2SK1056/2SJ160(其对称性比其他FET更好),并接成共源推挽放大方式,省去了输出缓冲器,进一步简化了电路。
在电流反馈型放大器中,反馈电阻Rf取值不能过大,一般应<1KΩ。本电路仅取220Ω,Rs的取值与失真度、频带宽度及电路增益有关,这里取22Ω增益约为20dB,反馈量约30dB,可获得较好的综合性能。电路对方波的响极好,转换速率高达412V/uS,输出功率为25W,此时的失真度<0.5%,阻尼系数DF=17。该电路的解晰度很高,声音清晰通透,即使接上1uF纯电容负载也能稳定工作,体现了电流反馈功放的特点。
上一篇:[图文]全互补对称功放电路
下一篇:[图文]简单的傻瓜功率放大器