全球最实用的IT互联网信息网站!

AI人工智能P2P分享&下载搜索网页发布信息网站地图

当前位置:诺佳网 > 电子/半导体 > 音视频/家电 >

[图文]TDA2009功放电路

时间:2006-04-15 13:09

人气:

作者:admin

标签: 图文TD  功放电路 

导读:[图文]TDA2009功放电路- TDA2009是一种较为常见且价格...
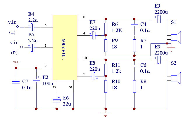
TDA2009是一种较为常见且价格实惠的高保真功放集成块。额定功率为2×10W。电源电压为8~28V。最大输出电流为3.5A。具有过热保护电路。(2×10W,THD=0.5%)

据笔者采用该芯片所做的几套功放来看,效果还是很不错的,一直用到今,好几年了,没有出任何故障。当然,如“地线设计技巧”篇章介绍的,前提是地线设计要合理,另外虽其发热很小,还是要注意散热。其电路图如下:

12.gif (8164 bytes)

温馨提示:以上内容整理于网络,仅供参考,如果对您有帮助,留下您的阅读感言吧!
相关阅读
本类排行
相关标签
本类推荐

CPU | 内存 | 硬盘 | 显卡 | 显示器 | 主板 | 电源 | 键鼠 | 网站地图

Copyright © 2025-2035 诺佳网 版权所有 备案号:赣ICP备2025066733号
本站资料均来源互联网收集整理,作品版权归作者所有,如果侵犯了您的版权,请跟我们联系。

关注微信