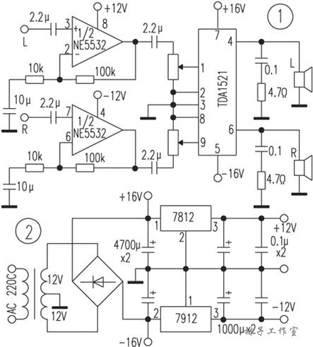
| 自制小型功放及音箱(TDA1521) 一、功放 功放部分采用高保真集成块TDA1521,该集成电路外围电路极其简洁,而且还有过热、静噪、短路等保护电路,适合初学者自制。前级采用NE5532作10倍线路放大。耦合电容可用国产CBB电容,也可用钽电容。前级电源经7815、7915稳压获得,电源变压器应选用30W以上的。整流管可用3A全桥。功放部分电路见图1,电源部分电路见图2,线路板可用美工刀刻制,功放块应加足够大的散热器。 二、音箱 1.喇叭单元:高音单元选用环绕箱用的3英寸高频扬声器。低音单元选用汽车音响用的4.5英寸扬声器。 2.箱体制作:可用厚10mm的中密度板制作,尺寸为高270mm,宽170mm,厚220mm,导相孔设计在后面,所以放置音箱时应与墙壁保持一定的距离。 接好功放及音箱,试听一下吧。相信不足百元的造价打造出来的声音不会令你失望。 
|
温馨提示:以上内容整理于网络,仅供参考,如果对您有帮助,留下您的阅读感言吧!
相关阅读
本类排行
相关标签
本类推荐
|