时间:2006-04-15 13:19
人气:
作者:admin

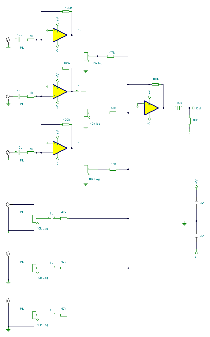
The mixer circuit below has 3 line inputs and 3 mic inputs. The mic inputs are suitable for low impedance 200-1000R dynamic microphones. An ECM or condenser mic can also be used, but must have bias applied via a series resistor. As with any mixer circuit, a slight loss is always introduced. The final summing amplifier has a gain of 2 or 6dB to overcome this. The Input line level should be around 200mV RMS. The mic inputs are amplified about 100 times or by 40dB, the total gain with the mixer is 46dB. The mic input is designed for microphones with outputs of about 2mV RMS at 1 meter. Most microphones meet this standard.
下一篇:音量控制电路