时间:2006-04-15 13:19
人气:
作者:admin

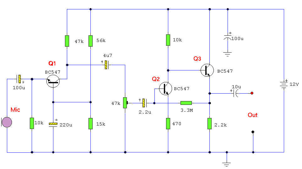
This is a 3 stage discrete amplifier with gain control. Alternative transistors such as BC109C, BC548, BC549, BC549C may be used with little change in performance. The first stage built around Q1 operates in common base configuration. This is unusuable in audio stages, but in this case, it allows Q1 to operate at low noise levels and improves overall signal to noise ratio. Q2 and Q3 form a direct coupled amplifier, similar to my earlier mic preamp.
Input and Output Impedance:
As the signal from a dynamic microphone is low typically much less than 10mV, then there is little to be gained by setting the collector voltage voltage of Q1 to half the supply voltage. In power amplifiers, biasing to half the supply voltage allows for maximum voltage swing, and highest overload margin, but where input levels are low, any value in the linear part of the operating characteristics will suffice. Here Q1 operates with a collector voltage of 2.4V and a low collector current of around 200uA. This low collector current ensures low noise performance and also raises the input impedance of the stage to around 400 ohms. This is a good match for any dynamic microphone having an impedances between 200 and 600 ohms.
上一篇:[图文]计算机麦克风电路图
下一篇:[图文]Hi-Fi 前置放大器