时间:2006-04-15 13:19
人气:
作者:admin

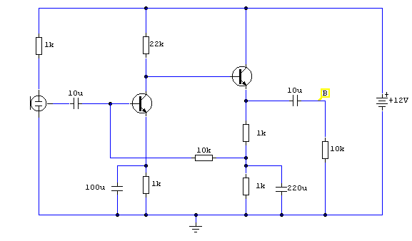
Both transistors are low noise types. In the original circuit, I used BC650C which is an ultra low noise device. These transistors are now hard to find but BC109C are a good replacement. The circuit is very device tolerant and will set its quiescent point at roughly half the supply voltage at the emitter of the last transistor.
The electret condenser microphone (ECM) contains a very sensitive microphone element and an internal FET preamp, a power supply in the range 2 to 10 volts DC is therefore necessary. Suitable ECM's may be obtained from Maplin Electronics. The 1k resistor limits the current to the mic. The output impedance is very low and well suited to driving cables over distances up to 50 meters. Screened cable therefore is not necessary.
上一篇:[图文]Hi-Fi 前置放大器
下一篇:[图文]PT100的前端电路