时间:2006-04-17 23:21
人气:
作者:admin
在音乐的重放中,完美的低音再现,不仅能增强音乐感,更能增加临场感与真实感。本文介绍一款体积不大但劲量十足的有源低音炮,它十分适合应用在多媒体电脑的音响系统中,或在家居面积较小的环境下欣赏音乐之用,使你轻松地浸泡在音乐里、溶入游戏中,体味那真实的感觉。
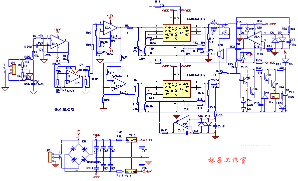
低音炮的电路部分见图1。有源低音放大器的电路原理大同小异,基本是由低通滤波器和功率放大器构成,本电路也不例外,由大家均已熟知的NE5532组成120Hz 低通滤波器,对输入的120Hz以上的信号滤除,再送入大名鼎鼎的LM3886功放集成电路进行功率放大,将浓郁强劲的重低音信号送到扬声器中。大功率集成电路LM3886的音色非常好,个头虽然不大,但其效果比一般分立式晶体管放大器有过之而无不及。
低音炮的音箱结构见图2,本低音炮使用一只上海银笛的734X 8英寸PP盆低音扬声器。由于LM3886推动8英寸箱体的量感很足,所以本箱体采用倒相式结构,以尽可能的延伸低频下限,这样才能真正再现弹性与浑厚的重低音。应该说设计合理的迷宫式音箱的低频再现要比其它形式的音箱好一些,但业余条件下制作有较大的难度,本文未采用。箱体制作完成后在内部先浇灌大约0?5~1厘米厚的沥青,再粘上1厘米厚的腈纶棉,即可安装电路使用了。
本音箱配备在原多媒体音响中,组成2?1式或组合在原主音箱仅使用6?5英寸以内扬声器的家用音响中,效果改善相当明显。
