Precision Instrumentation Ampl
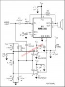
Precision Instrumentation Ampl-Precision Instrumentation Amplifiers with Rejustors Solve High-Gain Applications Abstract:This article shows how to use a zero-drift, precision, instrumentation amplifier...
阅读全文2008-12-20