时间:2022-11-04 23:34
人气:
作者:admin
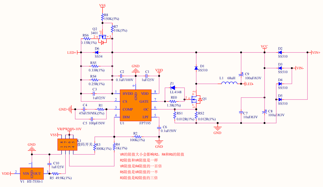
FP7195是一个外置 N-MOSFET 的LED驱动IC。由于FP7195采用高压端点电流侦测,而且IC补偿回路采用电流模式,具有优异的动态响应又能简化外部补偿回路。FP7195是用高压制程生产,可提供6.5V~80V宽电压的应用环境。FP7195同时具有数位调光功能与模拟调光(线性调光)功能。IC内置温度保护机制,当IC内部温度超过保护值,输出电流会开始线性下降。
数位调光
FP7195 可支援PWM数位调光,只要在DIM脚输入500Hz~200kHz频率的数位讯号,控制PWM数位讯号的占空比(Duty cycle)即可控制输出电流0.1%~100%(参考电压0.1mV~100mV)。PWM的高电位电压可接受2.6V~5V,高电位部分进入IC后一律会被处理为2.5V,IC最后再把讯 号处理为DC电压去做调控。
模拟调光
FP7195 同时也支援模拟调光(DC调光),只要在DIM脚输入0.1~2.5V,即可控制输出电流
0.1%~100%(参考电压0.1mV~100mV)。



支持80V以内输入,降压恒流精度1%,支持1-1000KHz调光频率,支持0-10V电压调光,支持VR可调电阻调光,内部转模拟输出无频闪,调光深度0.1%,最小压差小于1V,方案支持输出功率1000W以内,适用高档调光灯具。