全球最实用的IT互联网信息网站!
AI人工智能P2P分享&下载搜索网页发布信息网站地图
节能必备,浅析智能照明系统的应用
阅读全文2014-07-08
解析传感器技术在LED照明灯具中的应用
车载小液晶屏广告发布软硬件系统设计方案
照明半导体的导电机理
光敏开关电路于规模自动照明中的应用
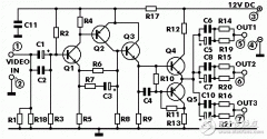
视频信号放大器工作原理剖析
基于ARM9和Linux的液晶驱动终端设计
阅读全文2014-06-03
电视三大挑战:命系4K 中国市场成关键
阅读全文2014-05-30
三星/索尼:OLED电视遭冷遇 集中火力主攻4K
阅读全文2014-05-21
详解LED电子显示屏的主要技术问题
阅读全文2014-05-19
TÜV莱茵为京东方液晶显示面板颁发碳足迹
三星显示与杜比携手推进车载OLED显示技术
浅谈显示屏的接口类型
苹果Vision Pro头显设备12月17日在中国台湾
CPU | 内存 | 硬盘 | 显卡 | 显示器 | 主板 | 电源 | 键鼠 | 网站地图
Copyright © 2025-2035 诺佳网 版权所有 备案号:赣ICP备2025066733号 本站资料均来源互联网收集整理,作品版权归作者所有,如果侵犯了您的版权,请跟我们联系。