阅读全文2014-07-13
阅读全文2014-07-11
阅读全文2014-07-11
阅读全文2014-07-11
阅读全文2014-07-11
阅读全文2014-07-11
阅读全文2014-07-10
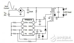
具有 TRIAC 亮度调节功能的 7W 单级 PFC LED 照明设计
阅读全文2014-07-10