阅读全文2010-04-03
阅读全文2010-04-03
阅读全文2010-04-02
阅读全文2010-04-02
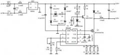
PT4107_DB03全电压20W日光灯开关恒流源的特性及原理
阅读全文2010-04-01
阅读全文2010-04-01
阅读全文2010-04-01
阅读全文2010-04-01
阅读全文2010-03-31
阅读全文2010-03-31