全球最实用的IT互联网信息网站!
AI人工智能P2P分享&下载搜索网页发布信息网站地图
闪光灯电路图(由两只发光二极管交替闪亮发光的
阅读全文2007-06-20
日光灯直流驱动器电路图
频率可调的闪光灯电路图
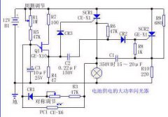
用电池供电的大功率闪光器电路图
多种闪烁灯电路图
节能LED手电筒电路图
简单直流日光灯电路图(输入6V,可带6-8W灯管)
直流日光灯电路图(输入12V)
20W的日光灯电路图(220V经电子镇流器)
高频日光灯电路工作原理
TÜV莱茵为京东方液晶显示面板颁发碳足迹
三星显示与杜比携手推进车载OLED显示技术
浅谈显示屏的接口类型
苹果Vision Pro头显设备12月17日在中国台湾
CPU | 内存 | 硬盘 | 显卡 | 显示器 | 主板 | 电源 | 键鼠 | 网站地图
Copyright © 2025-2035 诺佳网 版权所有 备案号:赣ICP备2025066733号 本站资料均来源互联网收集整理,作品版权归作者所有,如果侵犯了您的版权,请跟我们联系。