时间:2018-06-12 12:42
人气:
作者:admin
脑电信号EEG(Electroencephalogram) 是一种微弱的低频生理信号。它由脑部神经活动产生的自发性电位活动, 含有非常丰富的大脑活动信息, 通过对脑电信号进行记录,可为脑疾病的诊断提供数据分析和依据。癫痫是由大脑异常放电引起的,是一种慢性疾病和综合病症,以脑部神经元过度放电所致的突然出现和短暂的中枢神经系统功能失常为特征[1]。目前通过脑电图检查发现的痫样放电,仍是癫痫病诊断和癫痫灶定位的主要客观依据。
由于受条件的限制, 人体癫痫脑电数据的样本收集比较困难, 而且数据易受外界环境和患者运动的干扰。目前一些便携式脑电采集仪的思路大多是采集的脑电信号经过前置放大, 通过无线模块传输传递给PC 机, 在PC 机中进行处理与存储等工作, 而PC 机端多采用台式机在Windows 系统下运行。这种系统处理数据能力好、性能稳定、可长时间记录。但是整个系统一般都需要外接电源, 体积比较庞大, 一般是放置在专业机构和医院中使用, 没有真正实现便携使用, 相对一些医疗资源不足的贫困山区, 这种难以便携移动的医疗设备导致这些地区的基本医疗需求无法得到满足。
因此, 怎样使脑电采集仪在使用时更加灵活和方便, 开始得到了广泛关注。设计一款体积小、功耗低、能够真正便携使用的脑电信号采集仪具有重要的实际意义和应用价值。
本文提出基于STC12C5A60S2 单片机、无线芯片nRF24L01 、真彩液晶显示器TFT6448BS-5.7 的脑电信号无线采集系统。其中发送端的STC12C5A60S2 单片机负责数据采集与预处理, nRF24L01 模块负责数据收发传输, 接收端STC12C5A60S2 单片机将接收到的数据通过液晶显示器TFT6448BS - 5.7 进行波形显示。具体系统组成如图1 所示。根据便携式脑电采集系统的应用特点要求尽量地减少其体积和重量,实现真正的便携。

图1 系统功能框图
由于人体脑电信号的主要频率范围为0.05~100Hz,幅度约为10~200μV,信号十分微弱。同时脑电信号中
通常混杂有其他生物电信号,再加上50Hz的工频干扰,使得脑电信号的测量条件非常复杂。传统采集前端通常通过模拟抗混滤波器、多级放大电路和波电路等来提高信号的信噪比,这会导致系统体积较大、操作不便和功耗高等缺点。为了精确地监测出有临床意义的脑电信号,本文采用参考文献中的方法,其前端采集模块选用TI公司的ADC1299芯片。
本系统的单片机控制模块包括发送端的单片机和接收端单片机。发送端单片机须具有片内集成A/D转换器,接收端的单片机须外接LCD。因此均选用功能强大的STC12C5A60S2单片机。该单片机是宏晶科技新一代的8051单片机,采用宏晶最新第六代加密技术的STC12C5A60S2系列单片机无法解密,具有很强的抗干扰能力,内部集成有8路10位A/D转换器,该系统中用到了A/D转换功能,使系统不需外加A/D转换芯片,同时,该单片机速度快,精度高。
STC12C5A60S2的ADC是逐次比较型ADC,通电后,脑电信号通过8导电极采集后经过电子开关控制进入发送端的单片机,保证一个时刻只有一导信号进入。ADC输入通道与P1口复用,上电复位后P1口为弱上拉型I/O口,不作为ADC使用的口可继续作为I/O口使用。单片机通过ADC将模拟信号转换为数字信号,同时控制无线模块将脑电的数字信号发送给接收端的无线模块,进入到接收端的单片机实现信号的实时显示及存储。
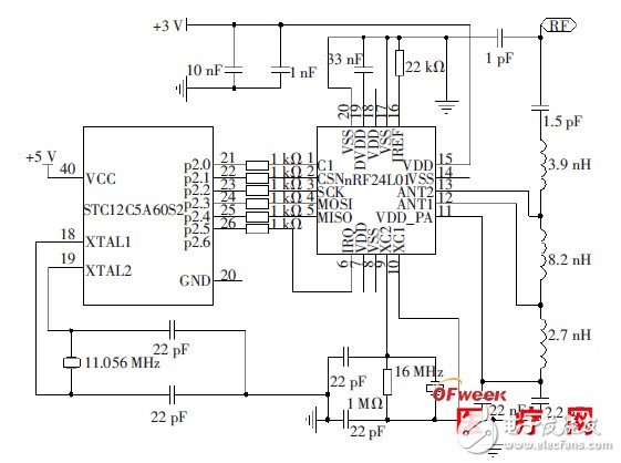
本系统采用2.4GHz无线单片收发芯片nRF24L01,采用FSK调制,可以实现点对点或1对6的无线通信。无线通信速度可以达到2Mb/s。它体积小,功耗低,外设少,速率高,非常适合于无线传输应用系统。nRF24L01可以由SPI接口与微处理器连接,通过这个接口完成设置和收发数据工作。STC12C5A60S2单片机集成了SPI控制器,可以非常方便地通过软件设置,只收到本机地址时才会输出数据,编程很方便。nRF24L01与单片机的连接图如图2所示。

图2 STC12C5A60S2 与nRF24L01 的连接图
显示部分选用视域对角线为5.7英寸、分辨率为640×480的真彩液晶显示器TFT6448BS-5.7,此显示屏工作电压为3.3/5V,支持256色。由于是专门针对单片机用户设计的,提供一个简单的高速8位总线与单片机连接。此显示屏低功耗,设计轻薄亦能满足便携式要求。该系统的程序设计包括单片机程序、液晶显示屏驱动程序。发送端通过单片机进行A/D变换和无线传输,接收端由单片机通过nRF24L01接收数据,送至液晶显示器进行显示。
接收端单片机接收到脑电数据之后传送到液晶显示器进行显示,显示屏中每个点影射显示存储器中的一个字节,显示屏上的X、Y坐标与显示存储器的地址一一对应。因此,只需输入X、Y坐标便可直接读写相应点数据,不用计算像素点在显示存储器中的地址。写入数据后X坐标自动加1,写满一行后自动换行,也可实现Y坐标自动加1。单片机与液晶显示屏的连接如图3所示。

图3 单片机与TFT 液晶显示屏连接图
本系统由STC12C5A60S2单片机与nRF24L01无线收发芯片构成的发送端和接收端组成。发送端通过单片机进行A/D变换和无线传输,接收端通过nRF24L01接收数据,再送至STC12C5A60S2单片机进行显示与分析。无线模块nRF24L01所有配置工作都是通过SPI完成,共有30B的配置字。一般采用Enhanced Shock BurstTM收发模式,这种工作模式下,系统的程序编制会更加简单,并且稳定性也会更高。Enhanced Shock BurstTM的配置字使nRF24L01能够处理射频协议,配置完成后,在nRF24L01工作的过程中,只需改变其最低一个字节中的内容就可以实现接收模式和发送模式之间的切换。数据流程如图4所示。

图4 单片机程序流程图
本文设计了一种基于单片机的体积小、轻便、功耗低的脑电信号采集与无线传输系统。选用STC12C5A60S2 单片机作为主控制器, 利用其自身的2个SPI 模块分别对nRF24L01 、TFT6448BS -5.7 进行控制, 实现脑电信号的WiFi 无线传输和波形显示。本系统不需要采用PC 机, 控制和显示都用单片机来完成, 由于容易携带、高集成度的特点, 能为医疗资源不足的贫困山区的脑电疾病的诊断提供一套可行方案。