全球最实用的IT互联网信息网站!

AI人工智能P2P分享&下载搜索网页发布信息网站地图

当前位置:诺佳网 > 电子/半导体 > 制造与封装 >

PN8360 5V/2.4A高性能电源方案

时间:2021-11-01 15:08

人气:

作者:admin

标签: PN8360 

导读:PN8360电源IC是高精度CC/CV原边反馈交直流转换器,内置650V功率MOSFET,工作在原边检测模式,可省略光耦和TL431可省光耦和TL431,提供了全面的自恢复保护功能,全电压输入范围±5%的电流...

PN8360电源IC是高精度CC/CV原边反馈交直流转换器,内置650V功率MOSFET,工作在原边检测模式,可省略光耦和TL431可省光耦和TL431,提供了全面的自恢复保护功能,全电压输入范围±5%的电流/电压调整率,骊微电子广泛应用于高性能、外围元器件精简的电池充电器、LED照明等领域。

poYBAGGIgCiAMoOjAABeZIzpYIc619.png

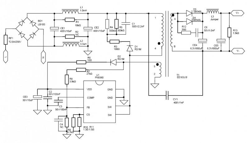
充电器或适配器应用原理图

poYBAGGIgDKAIGJ3AACaO17Cwug518.png

PN8360电源IC 5V/2.4A电路描述

1、PN8360电路图中R7、R8和R9为反馈分压电阻,C5起到环路补偿的作用。

2、C1、D1、R3、R4 和R5组成RCD箝位电路,用于吸收PN8360内部集成的功率MOSFET漏源端尖峰电压,可视情况予以减轻。

3、PN8360内置高压启动模块,可以在200ms内完全启动。

4、PN8360体温度过高时,其内置的OTP 保护模块会及时动作、关闭IC、进而保护整个系统,当温度下降之后再自动重启。

5、具有输出短路保护、输出过流保护、开环保护及VDD 过压保护等功能,以提高整个系统的可靠性。

6、连接到反馈脚FB的分压电阻开路或短路时,系统都会进入保护状态。

7、CS 脚/Rcs对地短路时,系统会发生保护并进入Latch状态,以确保系统不会被损坏。

8、CE1、L1、L2 和CE2 组成π 型滤波,以改善EMI性能。

PN8360电源IC典型功率

pYYBAGGIgDuAZLKtAAAx-PziwhM499.png

PN8360典型功率输出12-15W,基于PN8360电源IC的5V/2.4A电源方案,待机功耗小于50mW,平均效率高达79.94%,满足能效标准,更多原理图、电源规格明细、元件清单、变压器参数、主要性能测试数据、样品及技术支持等请咨询骊微电子。>>


温馨提示:以上内容整理于网络,仅供参考,如果对您有帮助,留下您的阅读感言吧!
相关阅读
本类排行
相关标签
本类推荐

CPU | 内存 | 硬盘 | 显卡 | 显示器 | 主板 | 电源 | 键鼠 | 网站地图

Copyright © 2025-2035 诺佳网 版权所有 备案号:赣ICP备2025066733号
本站资料均来源互联网收集整理,作品版权归作者所有,如果侵犯了您的版权,请跟我们联系。

关注微信