全球最实用的IT互联网信息网站!

AI人工智能P2P分享&下载搜索网页发布信息网站地图

当前位置:诺佳网 > 电子/半导体 > 制造与封装 >

CR5249_9V2A/12V1.5A适配器方案

时间:2021-11-16 14:49

人气:

作者:admin

标签: CR5249 

导读:CR5249是一款低待机高性能副边检测PWM控制开关,内置65kHz的振荡器,同时为了提高EMI特性,CR5249还内置了频率抖动使其实际工作频率在设定值的±4%范围内抖动,待机功耗低并效率满足能...

CR5249 是一款低待机高性能副边检测PWM控制 开关,内置65kHz 的振荡器,同时为了提高 EMI 特性,CR5249 还内置了频率抖动使其实际工作频率在设定值的±4%范围内抖动,待机功耗低并效率满足能效六要求,被骊微电子广泛应用于在中小规模电源变换器中。

CR5249_12V1.5A_18w适配器方案

CR5249芯片特点

■ 全电压范围待机低于75mW

■ 满足能效六级标准

■ PSM模式降低待机功耗

■ 内置软启动

■ 良好的EMI特性

■ 零噪声工作

■ 典型65kHz开关频率

电流模式控制

■ 内置斜坡补偿

■ 内置前沿消隐

■ 启动电流和工作电流低

■ VDD端过压保护

■ 过载保护 l

■ 逐周期过流保护

■ 过温保护 l

■ 输出整流二极管短路保护

■ DIP-8L绿色封装

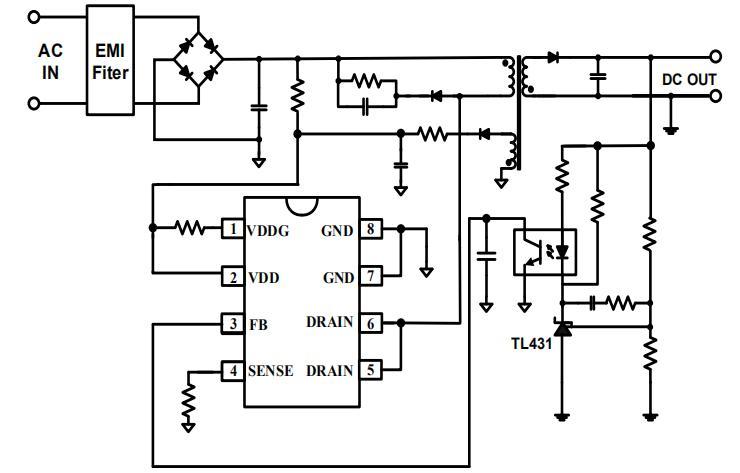
12V1.5A典型电路图

CR5249_12V1.5A_18w适配器方案

在反激应用中,由于 GATE 驱动延时的存在,当输入交流电压变化时会导致系统过功率点的改变。CR5249 集成了独有的恒功率限制模块,来对不同的输入电压进行过功率补偿,保证输出过功率保护点恒定。

CR5249_12V1.5A_18w适配器方案

CR5249_9V2A/12V1.5A适配器方案,待机功耗<72mW;全电压输入时平均效率>86%;具有良好的动态负载能力;同时具有“软启动、OCP、SCP、OVP、OTP自动恢复”等多种保护功能,在中小规模电源变换器中极具竞争力,更多CR5249产品手册及应用资料请向骊微电子申请。>>


温馨提示:以上内容整理于网络,仅供参考,如果对您有帮助,留下您的阅读感言吧!
相关阅读
本类排行
相关标签
本类推荐

CPU | 内存 | 硬盘 | 显卡 | 显示器 | 主板 | 电源 | 键鼠 | 网站地图

Copyright © 2025-2035 诺佳网 版权所有 备案号:赣ICP备2025066733号
本站资料均来源互联网收集整理,作品版权归作者所有,如果侵犯了您的版权,请跟我们联系。

关注微信