全球最实用的IT互联网信息网站!
AI人工智能P2P分享&下载搜索网页发布信息网站地图
时间:2009-07-30 09:13
人气:
作者:admin
标签: 过压保护
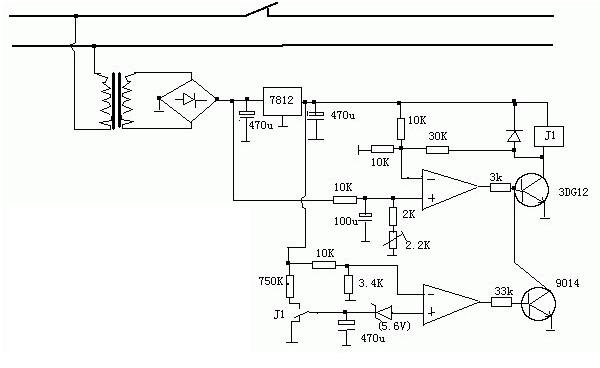
一种自恢复过压保护电路
上一篇:数字电位器X9241与PIC单片机的接口及程序设计电路
下一篇:光电隔离器应用实例电路图
多家跨国企业选择亚马逊云科技,加速生
今日看点丨尼康将推出成熟制程***,积极
比科奇推出5G小基站开放式RAN射频单元的
今日看点丨传英特尔将推Gaudi2降规版抢攻
浩亭庆祝越南工厂正式投产
贸泽现已开售运行速度远超前代产品的树
CPU | 内存 | 硬盘 | 显卡 | 显示器 | 主板 | 电源 | 键鼠 | 网站地图
Copyright © 2025-2035 诺佳网 版权所有 备案号:赣ICP备2025066733号 本站资料均来源互联网收集整理,作品版权归作者所有,如果侵犯了您的版权,请跟我们联系。