时间:2009-07-29 14:31
人气:
作者:admin
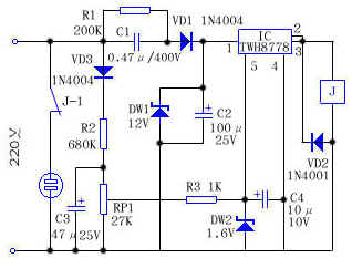
本文介绍一种开关集成电路TWH8778制作的过压保护电路,能避免市电电压过高时所带来的危险。
电路原理如附图所示。220V市电经C1、VD1、DW1为开关集成电路提供稳定的12V工作电压,VD3、R2和RP1构成分压采样电路。当市电电压正常时,DW2不能导通,TWH8778第⑤脚工作电压低于1.6V,继电器J不吸合,市电经J-1常闭触点为CZ插座正常供电;当市电电压高出正常置时,DW2击穿导通,TWH8778第⑤脚电位上升到1.6V,使IC翻转,第③脚输出高电平,继电器吸合,用电器供电立即切断,从而避免了因过压给用电器带来的危害。

本装置焊接无误后,将市电接至调压器的输入端,配合调压器仔细调节RP1,使继电器J在电压为240V时吸合,然后将本电路接入市电电网即可正常工作。
上一篇:电子滤波器
下一篇:几种用电指示灯的制作