网站首页 全球最实用的IT互联网站!

人工智能P2P分享Wind搜索发布信息网站地图标签大全

当前位置:诺佳网 > 电子/半导体 > 制造与封装 >

晶振的几种接法

时间:2006-04-16 23:15

人气:

作者:admin

标签: 几种接法  晶振的几 

导读:晶振的几种接法- 1.这种接法的优点就是起振容易,适应频率范围比较宽。具体频率范围本人不记得了。...

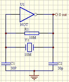
1.这种接法的优点就是起振容易,适应频率范围比较宽。具体频率范围本人不记得了。

晶振接法一

2.这种接法的优点接法简单,缺点是不那么容易起振,C1,C2要合适。

晶振接法二

温馨提示:以上内容整理于网络,仅供参考,如果对您有帮助,留下您的阅读感言吧!
相关阅读
本类排行
相关标签
本类推荐

CPU | 内存 | 硬盘 | 显卡 | 显示器 | 主板 | 电源 | 键鼠 | 网站地图

Copyright © 2025-2035 诺佳网 版权所有 备案号:赣ICP备2025066733号
本站资料均来源互联网收集整理,作品版权归作者所有,如果侵犯了您的版权,请跟我们联系。

关注微信