时间:2006-04-16 23:16
人气:
作者:admin
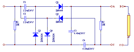
倍压整流式电子镇流器的电路如下图所示。
它的主要特点有:
1.低温、低压启动性能好,能在环境温度一20℃一十50℃可靠工作,电源电压在150?/FONT>160V时一次启动点燃日光灯。
2.节电显著,与传统电感镇流器相比,在同样照度下,可节电20%一25%。
3.本镇流器阻抗呈容性,对电网有补偿作用,功率因数>0.9。
4.坏管可复明。旧灯管单边灯丝烧断和一头发黑的坏管照样能够使用。
5.兔去启辉器,原四线输出改为二线输出,因此安装维修方便,很适合于高空及嵌入式等维修不便的场所
6.一开就亮,无闪烁、无噪音、无抖动、发光柔和、保护视力。
7.适用范围广,各种日光灯管均可通用。
电路中的C1一C4、VDl一VD4主要起倍压整流作用,其电容量不宜太大,这样容易使输出电源线过热;如容量太小,则日光灯的亮度不够。因此不要随意改变C1,C4的电容量。电阻R 1、R2分别为电容C1、C2和C3、C4提供泄放电流回路。
上一篇:万用表应用技巧
下一篇:给万用表加装电感短路测试器
台积电如何为 HPC 与 AI 时代的 2.5D/3D 先进