阅读全文2009-05-02
阅读全文2009-04-30
阅读全文2009-04-26
阅读全文2009-04-25
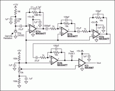
伽玛光子辐射探测器-Gamma-Photon Radiati
阅读全文2009-04-24
阅读全文2009-04-24
阅读全文2009-04-24