阅读全文2009-04-21
阅读全文2009-04-21
阅读全文2009-04-21
阅读全文2009-04-21
阅读全文2009-04-21
阅读全文2009-04-21
阅读全文2009-04-21
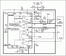
MAX8632 PCB布局优化-MAX8632 PCB La
阅读全文2009-04-21
阅读全文2009-04-21