时间:2023-03-31 11:39
人气:
作者:admin
近年来,许多汽车机械功能已被电子电路取代或修改。一个结果是每辆车的微控制器数量迅速增加,导致汽车电池消耗的总电流也类似增加。只要汽车电机运行并且交流发电机正常运行,这种功耗就不是问题。
然而,当您关闭电机时,汽车电池必须立即提供各种子系统所需的所有电流:挡风玻璃雨刮片电机、车窗升降器、收音机/CD 播放器/立体声音响,以及现在大多数汽车中的任何“舒适电子系统”。即使所有乘客都离开了汽车,许多系统也会消耗一个保活电流,以便在下次需要服务时准备好唤醒。为了尽可能保持这些静态电流,需要具有低静态电流的线性稳压器以及线性和开关模式稳压器的组合。本文讨论了最小化静态电流的问题,并介绍了一些解决方案。
交流发电机提供充足的电力
典型的汽车交流发电机可以提供约3000W的功率。假设输出为14V,则允许电流消耗超过200A。即使空调完全打开,汽车收音机在迪斯科舞厅水平播放,交流发电机的容量也可以提供车内任何电气负载组合。没有人需要担心静态电流。但是,当电机关闭时会发生什么?
汽车电池可以提供所需的所有电力 - 一段时间!普通汽车电池的关键规格是其容量,以安培小时 (Ah) 为单位。对于紧凑型汽车,典型的电池提供约50Ah。从理论上讲,这意味着您可以绘制 1A 50 小时。电流加倍可将时间缩短到一半。例如,启动汽车需要几百安培,但时间很短。假设启动期间的平均电流消耗为 300A,在耗尽电池之前,您应该有十分钟的时间启动发动机。
另一个例子是照明。通常,一辆汽车有两个 50W 的前灯泡和两个 20W 的后灯泡。它们总共消耗约140W。如果您在离开汽车时忘记关闭它们,它们将从平均 11.5V 系统吸收约 12A 电流。假设电池已充满电,您应该有四个小时的时间才能自动熄灭灯!在实践中,灯会比这更早熄灭,您也没有上面提到的十分钟来启动发动机。
典型的汽车电池只有 36Ah 到 100Ah 的容量,具体取决于汽车尺寸和类型。几种影响会降低汽车电池的可用容量。例如,较冷的外部温度会减缓内部化学反应。在-20°C时,只有原始容量的一半可用。 旧式汽车电池的可用容量较少,并且反复短距离行驶的汽车中的电池(如在城镇中跑腿)的电池比主要用于长途驾驶的汽车的放电速度要快得多。(通常,汽车必须行驶至少半小时才能充满电。对于一辆仅将电池反复放电的汽车来说,充电周期数约为 500%。因此,短途旅行会更快地耗尽电池并缩短其使用寿命。您应该期望每五年更换一次汽车电池。
始终在线功能始终消耗电量
想象一下,一个寒冷的冬天,温度一次低于零度数周。您驾驶主要用于城市驾驶的4岁汽车前往机场,在那里您可以逃离温暖而阳光明媚的3周假期。回来后,汽车可能无法启动!它的容量已经减少,不仅是城市驾驶、停车时间和寒冷的温度。其他隐藏的能源窃贼一直在工作。现代汽车中的常亮功能会持续消耗电池电流:防盗保护、报警系统、无钥匙进入接收器和轮胎压力测量系统,仅举几例。此外,CAN总线上的某些节点不断“侦听”总线,因此它们可以在需要支持时立即唤醒。
根据制造商和此类节点的总数,所有这些单独的小静态电流的总和可以达到几毫安,或者可能高达来自电池的100mA连续电流。现在,再考虑一下机场的汽车:寒冷的天气,城市交通和年龄可能已经将可用容量降低到其标称值的一半。因此,当汽车停放时,电池只剩下 25Ah。给定仅25mA的连续静态电流,21天内损失的容量为12.6Ah。由于该量在电池停放时从电池中取出,因此电池容量的剩余部分将减少到原始值的四分之一。由此产生的容量可能不足以启动冷电机!
注意:高压
为了应对电池容量降低或耗尽的问题,汽车电子系统(即使是那些没有始终开启或待机模式的系统)也需要电源选项,以最大限度地降低其静态电流。用CMOS制成的小型线性稳压器似乎是一个好主意,因为一些这样的器件确实消耗很少的静态电流。例如,MAX1725仅消耗2μA电流。 然而,不幸的是,电源还必须具有较宽的输入电压范围,以处理所谓的抛负载脉冲,突负载脉冲是由于交流发电机运行时断开电池连接而引起的短暂但严重的过压。
由于交流发电机的控制环路不够快,无法闭合,因此当电池电压被移除时,它会产生高输出电压脉冲。这种高能脉冲通常在汽车的某个中心位置被箝位到较低的电压,但汽车制造商也向其供应商指定其电源输入端的剩余过电压。该规格因汽车制造商而异,但汽车的典型峰值为36V,卡车的典型峰值为58V。有些值甚至更高。典型抛负载脉冲的持续时间为零点几秒(图 1)。

图1.这种典型的抛负载过压脉冲在汽车中达到36V的最大幅度(Vs),在卡车中达到58V。它的持续时间(td)是几百毫秒。
功耗和温度
这些高输入电压电平将我们直接引导到下一个要考虑的点。线性稳压器不仅必须承受规定的过压,而且在低输出电压下提供高负载电流时还必须耗散相当大的功率。在负载为 13mA 的情况下,将汽车的典型 5V 输入转换为 50V 可能并不重要,功耗仅为 400mW,并且刚好在标准 SO8 封装的最大额定值范围内。然而,在上述过压条件下,36V时的功耗水平增加到1.5W以上。
所有封装的功耗能力都会随着温度的升高而降低,因此在较高温度下,功耗量可能会成为问题。采用常规 SO8 封装的稳压器 IC 会很快进入热关断状态。调节器在冷却后会存活并恢复运行,但这无济于事,因为我们需要保持功能存活。汽车线性稳压器需要能够实现高功率耗散的先进封装。
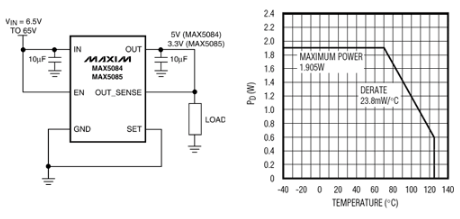
MAX5084等标准汽车线性稳压器设计工作在汽车级温度范围。它具有 65V 输入范围、50μA 典型静态电流和 200mA 的保证输出电流。其带裸焊盘的 6 引脚 TDFN 封装在 +1°C 时能够实现 9.70W 的连续功耗,但(与所有封装一样)在较高温度下,这种功耗会降低(图 2)。在 +125°C 时,该封装在室温下仍能够比标准 SO8 封装消耗更多的功率。其他器件特性包括直接在负载上控制输出电压的开尔文检测选项、用于设置标准 3.3V 和 5V 以外输出电压的 SET 引脚以及使能功能。如果不需要待机功能,则可以禁用将典型电源电流降至 6μA 的器件。

图2.这款小巧但功能强大的汽车线性稳压器采用 6 引脚 TDFN 封装,功耗高达 1.9W。在允许的最高环境温度(+125°C)下,它可以耗散600mW。
尽可能低的静态电流,实现始终接通功能
遥控无钥匙进入 (RKE) 系统(图 3)的接收器必须始终处于活动状态,以便随时可以在钥匙中检测到遥控器发出的命令。您无法禁用RKE接收器的电源,因此其电路应消耗尽可能低的静态电流,尤其是在待机模式下。然后,它必须在唤醒后立即提供正常工作电流。

图3.典型的RKE系统由车载侧和钥匙安装侧组成。由于汽车的电源块直接连接到电池,因此其静态电流必须很低。
因此,我们必须优化电源模块(左上角),以最小化静态电流。除了低静态电流外,对内部线性稳压器的要求也不是很严格。它必须仅提供输入、输出和接地引脚。不需要关断和使能功能,因为接收器始终通电。但是,我们必须仔细观察它设置输出电压的方式。许多线性稳压器使用外部电阻分压器设置输出电压,但对于此应用来说,这可能不是一个好主意。请考虑以下方案。
MAX1470 RF接收器工作在3.3V电源。为了确保其低静态电流,我们不能允许电阻分压器中存在较大的偏置电流。对于2μA的最大电流,分压器电阻必须不小于1.65MΩ。该值可用于片式电阻器,但高值还有其他缺点。它们使分压器对可能影响线性稳压器输出电压的失真敏感。
使用外部电阻分压器的另一个主要反对意见是,汽车制造商预计由油、污垢、灰尘、蒸发塑料和其他颗粒在PCB上形成的寄生污垢层会长期沉积。因此,分压器的高阻抗往往会随着时间的推移而降低,因为寄生层会形成并联电阻。这种污染的直接后果是输出电压缓慢但连续的变化,以及稳定增加的静态电流。因此,首选包含内分压器的固定输出线性稳压器。
考虑到这些因素,MAX15006线性稳压器是一个不错的选择(图4)。其小型 6 引脚 TDFN 封装能够耗散 1.5W,并具有 3.3V 或 5V 的固定输出电压(可根据要求提供其他电压)。MAX15006的输入电压范围(至40V,最大值)允许直接连接到汽车电池,但主要优点是超低的空载静态电流(典型值为9.5μA)。对于一个 1mA 负载,汽车温度范围内的最大静态电流仅为 19μA,在最大负载电流为 110mA 时增加到 50μA。这种性能是可以接受的,因为在我们的例子中,MAX1470接收器的最大电源电流远低于10mA。

图4.这款汽车线性稳压器需要最少的引脚和外部元件、最小的电路板空间以及 9.5μA 的最小(典型值)空载电源电流。
功耗问题
为了节省电路板空间和成本,设计人员有时避免使用开关模式电源,即使应用将线性稳压器推到其功耗能力的边缘也是如此。例如,考虑一个需要5V电源电压的汽车电气控制单元(ECU)。ECU通常包括一个微控制器、一个传感器和一个CAN驱动器或其他总线接口设备,并连接少量模拟电路。在完全工作时,它可能吸收 150mA 的电源电流。
因此,标称输入电压为13V的线性稳压器可以耗散1.2W,在抛负载期间,该电平可以短暂上升到4W。为了处理卡车中的标称26V电压,稳压器必须连续耗散超过3W。针对这些应用,另一款汽车线性稳压器(MAX5087)设计用于高达400mA的输出电流。它还采用更大的 8mm x 8mm 56 引脚 QFN 封装,可将允许功耗提升至 3.8W(图 5)。

图5.MAX5087线性稳压器的一个封装选项是56引脚QFN,其最大允许功耗增加到3.8W。
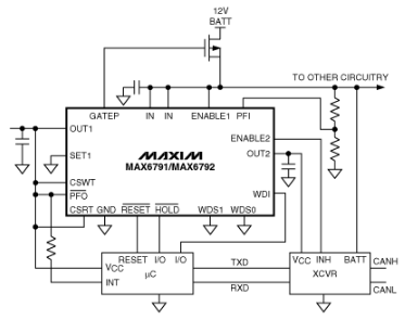
对于需要“内务管理”功能的应用,最佳选择是MAX6791线性稳压器(图6)。其 20 引脚 QFN 封装可耗散 2.7W,其中一个双通道线性稳压器可产生第二个电源电压:例如,微处理器为 3.3V,CAN收发器为 5V。其他特性包括具有可编程触发窗口的看门狗、上电复位、用于监视额外电源电压的电源故障比较器,以及用于外部功率 MOSFET 的驱动器逻辑(旨在取代体积庞大且功耗高昂的反向电流保护二极管)。

图6.这款汽车线性稳压器包含两个线性稳压器和一组“内务管理”功能。它在2°C时可耗散7.70W。
审核编辑:郭婷
上一篇:用于汽车应用的集成限压器
下一篇:FPC,线束的半终结者