全球最实用的IT互联网信息网站!
AI人工智能P2P分享&下载搜索网页发布信息网站地图
31亿元长城汽车智能核心部件无锡基地项目开工
阅读全文2023-09-01
特斯拉发布新款Model 3,25.99万起售
特斯拉Model S电池模组拆解分析
国产铁电存储器PB85RS2MC助力车载电子控制系统优
富锂锰基产业化进程加快 为“未来之战”积蓄力
Al和阳离子空位促进无钴层状阴极的可逆性
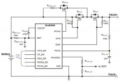
数明半导体SiLM266x系列可应对不同应用场景对锂电
阅读全文2023-08-31
浩亭领航大众 ID.Buzz“卓越之旅”
比亚迪披露2023年中期业绩报告
易控智驾助力中国矿山安全学会露天煤矿专委会
智能座舱HMI自动化测试之语音交互专项测
新能源汽车中的电是如何转换的?
CHIPWAYS通过ISO 26262 ASIL D产品认证
车规级CXL SSD固态硬盘解决方案
CPU | 内存 | 硬盘 | 显卡 | 显示器 | 主板 | 电源 | 键鼠 | 网站地图
Copyright © 2025-2035 诺佳网 版权所有 备案号:赣ICP备2025066733号 本站资料均来源互联网收集整理,作品版权归作者所有,如果侵犯了您的版权,请跟我们联系。