C2000™ 32 位微控制器针对处理、感应和驱动进行了优化,可提高实时控制应用(如工业电机驱动器、光伏逆变器和数字电源、电动汽车和运输、电机控制以及感应和信号处理)的闭环性能。C2000 系列包括高级性能 MCU 和入门级性能 MCU。

*附件:tms320f28035中文数据手册.pdf
*附件:TMS28035用户指南.pdf
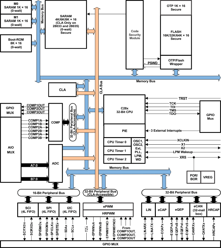
F2803x 系列微控制器将 C28x 内核和控制律加速器 (CLA) 的性能与高度集成的控制外设整合到低引脚数的器件中。该系列器件的代码与基于 C28x 的旧版代码兼容,同时具有较高的模拟集成度。
内部稳压器实现了单电源轨运行。HRPWM
模块经过强化,可实现双边沿控制(调频)。增设了具有 10 位内部基准的模拟比较器,可直接进行路由以控制 PWM 输出。ADC 可在 0V 至
3.3V 的满标量程范围内进行转换,支持 VREFHI/VREFLO 基准的比例运算。ADC 接口已针对低开销和延迟进行了优化。


参数

特性
- 高效 32 位 CPU (TMS320C28x)
- 60MHz(16.67ns 周期时间)
- 16 × 16 和 32 × 32 MAC 操作
- 16 × 16 双 MAC
- 哈佛 (Harvard) 总线架构
- 连动运算
- 快速中断响应和处理
- 统一存储器编程模型
- 高效代码(使用 C/C++ 和汇编语言)
- 可编程控制律加速器 (CLA)
- 32 位浮点数学加速器
- 独立于主 CPU 之外的代码执行
- 字节序:小端字节序
- 支持 JTAG 边界扫描
- IEEE 标准 1149.1-1990 标准测试访问端口和边界扫描架构
- 器件和系统均可实现低成本:
- 单 3.3V 电源
- 无电源时序要求
- 集成型加电复位和欠压复位
- 低功耗
- 无模拟支持引脚
- 时钟:
- 两个内部零引脚振荡器
- 片上晶振振荡器和外部时钟输入
- 看门狗计时器模块
- 丢失时钟检测电路
- 多达 45 个具有输入滤波功能且可单独编程的多路复用 GPIO 引脚
- 可支持所有外设中断的外设中断扩展 (PIE) 模块
- 三个 32 位 CPU 计时器
- 每个增强型脉宽调制器 (ePWM) 中均有一个独立的 16 位计时器
- 片上存储器
- 代码安全模块
- 128 位安全密钥和锁
- 串行端口外设
- 一个串行通信接口 (SCI) 通用异步接收器/发送器 (UART) 模块
- 两个串行外设接口 (SPI) 模块
- 一个内部集成电路 (I2C) 模块
- 一个本地互连网络 (LIN) 模块
- 一个增强型控制器局域网 (eCAN) 模块
- 增强型控制外设
- ePWM
- 高分辨率 PWM (HRPWM)
- 增强型捕捉 (eCAP) 模块
- 高分辨率输入捕捉 (HRCAP) 模块
- 增强型正交编码器脉冲 (eQEP) 模块
- 模数转换器 (ADC)
- 片上温度传感器
- 比较器
- 高级仿真特性
- 封装选项
- 56 引脚 RSH Very Thin Quad Flatpack(无引线)(VQFN)
- 64 引脚 PAG Thin Quad Flatpack (TQFP) 封装
- 80 引脚 PN Low-Profile Quad Flatpack (LQFP) 封装
- 温度选项
- T:–40°C 至 105°C
- S:–40°C 至 125°C
- Q:–40°C 至 125°C 的环境温度范围(通过针对汽车应用的 AEC Q100 认证)